财税数字化概念股持续活跃,公司一体机产品服务于部分省级财税部门的天玑科技、已设计推出了T.Y.M.税务登记智能短信服务软件V1.0的天亿马周五收盘均实现20CM涨停;智慧税务综合管控平台系统研发已结束并接入税务部门现有各业务系统的汉鑫科技盘中涨超11%;控股子公司为企业客户提供专家级AI财税服务的天地在线收盘涨停。

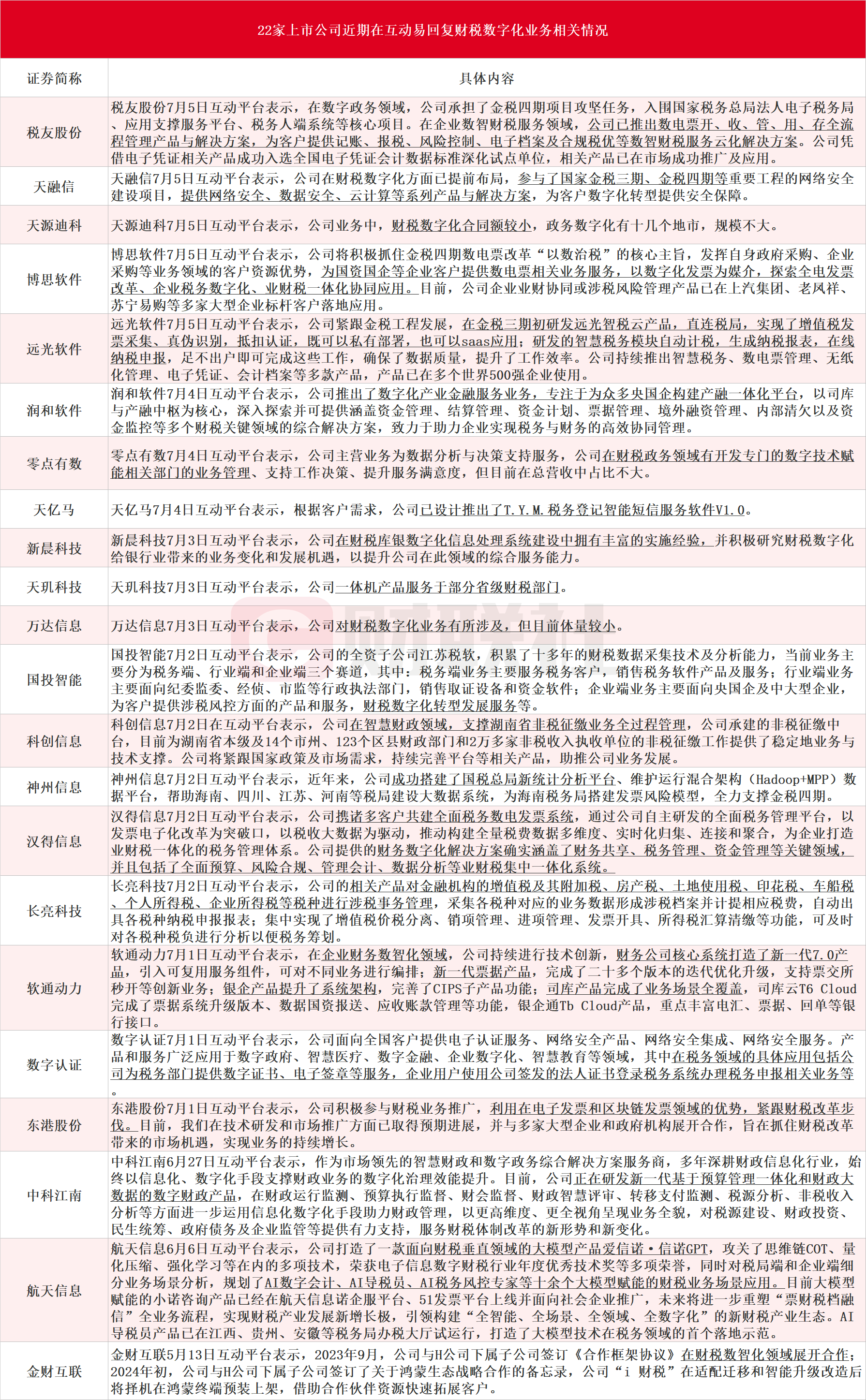
截至发稿,据财联社不完全统计,包括税友股份、天融信、天源迪科、博思软件、远光软件、润和软件、零点有数、天亿马、新晨科技、天玑科技、万达信息、国投智能、科创信息、神州信息、汉得信息、长亮科技、软通动力、数字认证、东港股份、中科江南、航天信息、金财互联在内的22家上市公司近期在互动易回复财税数字化业务相关情况,具体详见下图:

消息面上,审计署近日发布《2023年度中央预算执行和其他财政收支的审计工作报告》。2023年12月,中央经济工作会议提出要谋划新一轮财税体制改革;今年6月25日,审计署在报告中再次提及谋划新一轮财税体制改革,完善中央与地方财政事权和支出责任划分,加大均衡性转移支付力度,健全转移支付定期评估和动态调整、退出机制。
银河证券吴砚靖7月3日研报认为,财税体制改革的重要抓手之一是构建财税数字化生态体系。新时代下,税务监管逐渐趋严,中小企业财税服务需求持续升级,相对以往的简单报税与代账服务,中小企业更加需要全方位税务服务提升效率及体验,通过信息化技术、数据要素等生产要素将赋予财税体制改革广阔空间,财务数字化将成为财务体制、服务高质量发展的必然趋势。目前,数智化成为企业服务的主流,未来发展方向应该在财税数字化生态体系上,通过生态体系企业可以整合的自身资源同时为客户提供一站式服务,财税数字化建设迎来加速发展,相关上市公司有望持续受益。建议重点关注财税数字化领域相关上市公司包括税友股份、中科金财、航天信息、用友网络、金蝶国际、中科江南等。
华西证券赵宇阳等人6月30日研报指出,根据中创财税服务,金税四期在广东、山东、河南、山西、内蒙古、重庆等六个省市试点上线,预计2024年全面推广,其认为地方金税四期的推广和运维服务即将开始。此轮财税体制改革将把数智化作为技术支撑手段,以电子会计凭证为基,以点带面推进全方位建设,看好财税IT产业链发展。
具体来看,税务信息化行业产业链上游为各类软硬件供应商,主要包括服务器、循环系统、路由器、智能加密卡、操作系统、数据库等;中游为税务信息化行业;下游客户主要为企业、税务机关、财税中介、纳税户等。

赵宇阳等人进一步分析,云技术的成熟催生出了SaaS软件的商业模式。一方面,订阅制可以让企业按需付费,减轻了对财税系统的初期投入和运维费用,适合对价格敏感的中小企业;另一方面SaaS产品搭载于公有云上,集合了一群扩张性强,灵活度高的财税功能模块,能适应企业快速增长的业务需求。财税信息化加速向广大中小企业渗透,财税软件也逐渐针对企业细分财税需求从统一的主赛道演化出发票管理、费控报销、代理记账、ERP、资金管理、EPM、税务管理、税收征管多条分赛道。

市场规模方面,根据智研咨询,2022年我国财税信息化行业市场规模约为683.6亿元,同比增长9.1%。其中政府财税信息化市场占比在60%左右,企业财税信息化市场占比在40%左右。




