经过数十年前期勘探和准备工作,年内墨脱水电站主体工程或将正式进入建设阶段!
墨脱年发电量3000亿度电,3个三峡的体量,总投资额高达1.75万亿,是三峡28倍,是个名副其实的世纪超级工程!
在当前国内经济内需不足大背景下,作为纳入十四五规划和2035年远景目标纲要的重大基建工程,墨脱水电站主体开工建设有望拉动基建投资企稳回升,助力完成全年经济增速5%左右的目标。
因此,墨脱水电站是一个具有重大意义的工程项目,它的建设将有助于推动中国的能源转型和可持续发展,同时也需要在技术和国际合作方面进行深入研究和规划。

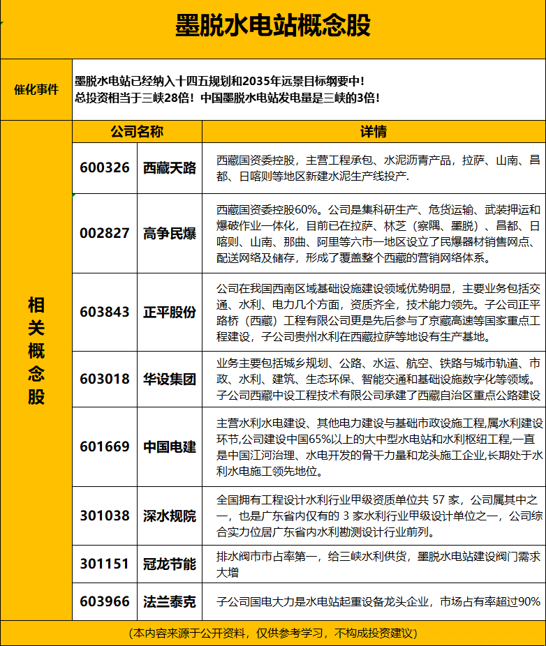
西藏天路:核心受益公司之一,西藏国资委控股,按照15年建设工期、公司份额四成测算,有望带动公司销量至少约200万吨/年。藏区地势高峻且交通不便,形成天然护城河,致外来熟料难以进入,在国家环保能效要求下,未来供给格局将继续优化,头部企业市占率有望进一步提升。当前西藏城镇化率低且人口自然增长率高,交通建设潜力较大,铁路建设规划有序推进,也有望带动公司每年百万吨级水泥需求增量。
保利联合:核心受益公司之二,民爆龙头。与三峡区别是三峡是浇筑坝体,墨脱水电站是堆石坝,石头多爆破用量大,调研测算三期工程十年炸药总量约900亿。保利联合和高争民爆联合成立合资公司,前者占比51%,该公司1.2万吨包装炸药目前处于试生产阶段,未来势必获得更多炸药订单。公司市值小,筹码结构较好,历史股性活跃,曾在2022年春节期间八连板,市场人气较旺,有望成为游资打造板块先锋龙头的潜在标的。
高争民爆:公司是西藏国资委唯一民爆牌照上市公司,具有垄断性,并且炸药一般不允许跨区运储,具有区域性。公司主营业务包括民爆器材生产与销售、爆破服务以及运输服务,提供“产、销、运、爆”一体化服务。经过多年布局,公司建立了覆盖全西藏地区的营销与服务体系,并且作为本地国有企业,对于当地人文、地理等因素更加了解,具有地缘优势。此外,公司与中铁、中交等基础设施建设企业合作紧密,未来有望进一步加强合作,共同参与水电站周边交通基础设施建设。



