温馨提示:
1、本文所有内容均为公开交流学习之用,不代表任何投资建议,据此买卖,风险自担。
2、每个交易日晚上8:20发布
2025年4月10日星期四,龙虎榜解析。
数据复盘



上证指数涨1.16%,深证成指涨2.25%,创业板指涨2.27%。全市个股涨多跌少,全市上涨个股近5000只,逾200股涨停或涨超10%;全市全天成交1.61万亿元,较上一日缩量成交901亿元,内资主力资金净买入21.41亿元,涨跌中位数为2.42%。
指数对短线影响是局部的,真正影响咱们操作的还是涨停数据。
今天是非常漂亮的修复行情,5千家上涨,200家涨幅超过10%,可以说是普天同庆了。
涨停149家,跌停没有!非常漂亮的数据,说明短线就算打到烂板也不用担心吃跌停板了。接下来短线行情会持续回暖。
昨天市场军工板块大涨,我们旗帜鲜明的说要看【内循环消费】【非美自贸区】【科技自主可控】。
今天市场也是完美印证了我们的观点。消费涨停21家,三胎涨停13家,转口贸易涨停15家,跨境贸易涨停12家,免税涨停7家。
那接下来的行情怎么走呢?我在这里要提醒两个风险;
一是今天的三大指数都是冲高回落,说明上面的跳空缺口压力很重,不会轻易突破,指数上行难度大,这个时候不适合做突破交易,适合找低位补涨的。
二是今天的75%封板率和23%连板率,有点低。最起码要达到80%和30%,才有明显的赚钱效应。不然全部都是电风扇行情。
电风扇行情还是不要追涨,找低位低吸的机会。
【关税受益】
贸易就聚焦这三个方向,【内循环消费】【非美自贸区】【科技自主可控】逻辑昨天讲很多了,今天就讲点新方向。
老美给了其他地方90天的关税豁免,对我们加征125%的关税。看似在封堵我们,其实是在给自己开口子,让我们的商品可以变向通过其他地方运到老美,来避免关税---这就叫做转口贸易。属于外贸的范畴。
所以今天转口贸易涨停的有22个。这个方向后期还可以继续关注。
昨天梳理的三个方向:连云港、青岛金王、天顺股份都板了。都是目前市场中有辨识度的龙头。
另外一个是提前在越南建厂的企业涨停。他们的逻辑是,美国不对越南征收关税,那他们提前未雨绸缪就是对的。所以他们属于逻辑错杀的环节。就跟着涨停了。属于关税暂缓概念。
如果美国后续对越南继续增收关税,他们还要跌停的。大家要小心。
一字板行情能接力么?
现在一字板行情的龙头有连云港、国芳集团。今天开板的是,海鸥住工、金河生物、新赛股份。这里面有好几个后续应该是一波流走势。就是一字板涨停就到头了。如果接力接下来就是数跌停板的时候了。千万别瞎接力。为啥这么说。
这五个一字板走上去的龙头都是跟贸易战相关的。今天表现最差的是金河生物,金霉素涨价概念。低吸应该有赚头。
但是我们要参考一下昨天中旗新材的走势。中旗新材是五板换手,六板涨停,今天开盘直接被核按钮砸跌停。如果不是行情大爆估计接力的资金就被闷杀在里面了。
中旗新材的负反馈明天会蔓延到其他一字板的高位股上面。明天大家一定要注意,这些高位股如果明天开盘再跟中旗新材一样砸跌停,那三板以上的板就别碰了。很危险。因为不是每天市场都是这么好的行情给你跑路的机会。
一字板在高位横盘三天看承接,承接住了再找低位的机会低吸也不迟。
统计数据是很有必要的,就像大家出门前都会看一下天气预报。如果统计数据告诉你现在,涨停家数很多,炸板率很低,连败率很高。那很明显,现在的行情就是容易赚钱,如果数据持续不好,大家做操作的时候就不要太激进。这样才能做好交易。
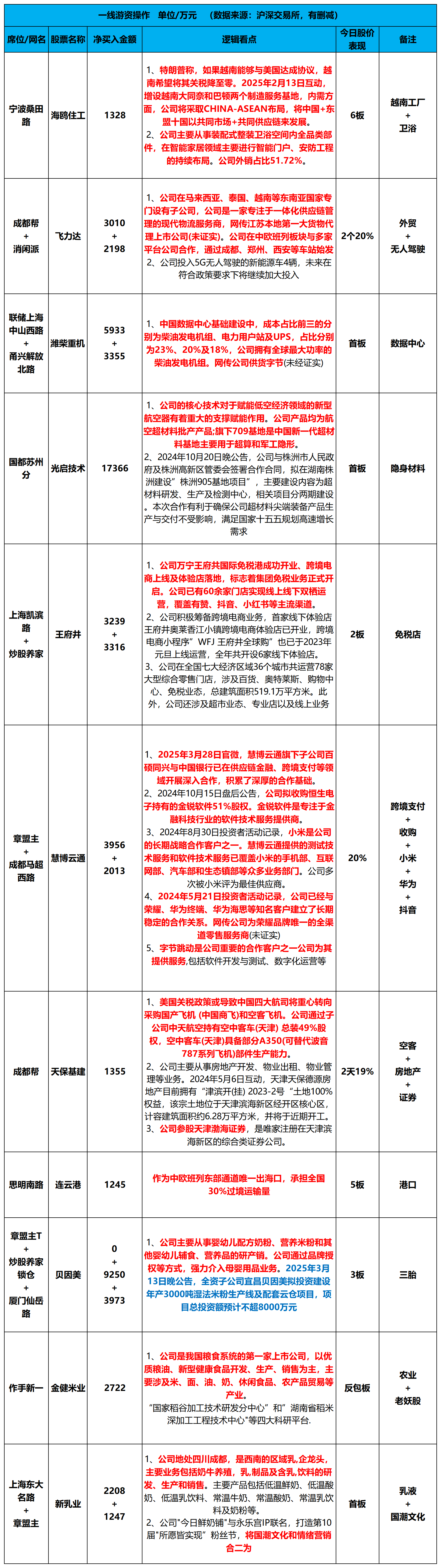
大佬操作
炒股养家:锁仓贝因美8847万
章盟主:卖出万马股份14770万,卖出贝因美6175万
龙虎榜又开始不给力了。游资大佬都没怎么上榜。上榜的大手笔还是在卖的。
市场反弹三天了,第一波反弹差不多结束了,大家也别恋战。
反弹第一天我们就说底部已现,大单出击。现在很多人在鼓吹大家收复缺口。我看到章盟主和咱们的操作差不多,趁着反弹减仓。有好机会再出手也不迟。
毕竟缺口这么大,想一口气回补完是比较难的。
每天花6--8小时整理的龙虎榜,就是让大家减少学习时间,最快速度把握市场核心热点。哪家公司有哪些亮点,一分钟就能知道,接下来哪个热点爆了,知道该买啥了。


龙虎榜焦点股解析:
核心逻辑:
1、公司持有上影元51%股权,上影元为上影集团大IP开发战略实施主体,围绕发起方股东上影集团上美影无偿授权许可的60部经典动漫及影视作品享有的著作财产权开展P全产业链开发运营。
2、自2024年起,上影将加速AI对内容创作、影视制作等各项业务的赋能。包括保持每年2部以上优质IP内容焕新作品;训练中国动画学派大模型体系,发起全球创造者计划,吸纳AI在短剧和影视垂直领域应用开发人才。未来三年,上影力争实现IP合作商品GMV超百亿元目标。
3、公司旗下经典IP与网易旗下淘米科技《摩尔庄园》手游等多款游戏开展联动合作。公司与游戏开发商合作开发了基于公司IP的微信小游戏,如《葫芦娃大作战》等。
4、公司最终控制人为上海市国资委。
资金面:主力资金净流入4300万
技术指标:四维操盘

核心逻辑:
1、据灯塔专业版数据显示,截至2025年2月14日,全球票房(含预售)突破101.91元,进入全球影史票房榜前16名,成为中国电影史上首部、全亚洲首部过百亿的影片;公司为《哪吒之魔童闹海》的出品及发行方。
2、杭州阿里创投持有公司5%股份.公司拥系国内动画电影制作、发行龙头。公司将打造”中国神话宇宙”系列IP视为重点业务。
3、公司已参与了百度文心一言的测试,海外动画制作团队在摸索ChatGPT在业务上的应用。并尝试在影视细分领域主动参与AI的开发和应用。公司目前动画制作团队探索AIGC应用包括AI动画表演/生成角色和场景等。
资金面:机构净买入1200万
技术指标:四维操盘

参考资料:
1)上海电影-四维操盘-近期出现火箭信号且底部量柱由绿转红
2)光线传媒-四维操盘-近期出现火箭信号且底部量柱由绿转红
免责声明:【九方智投-投顾-毕威功-登记编号:A0740623110008;以上代表个人观点,仅供参考,不作为买卖依据,据此操作风险自担。投资有风险,入市需谨慎】



