行情中心 沪深京A股 上证指数 板块行情 股市异动 股圈 专题 涨跌情报站 盯盘 港股 研究所 直播 股票开户 智能选股
全球指数
数据中心 资金流向 龙虎榜 融资融券 沪深港通 比价数据 研报数据 公告掘金 新股申购 大宗交易 业绩速递

有望成为最快爆发的AI终端之一(附股)

来源:财联社 2025-01-19 12:38
点赞
收藏

据媒体报道,在今年的CES展上,玩具狗—JENNIE(仿拉布拉多犬)、情感宠物ROPET等多款AI陪伴玩具参展,引发广泛关注。华福证券陈海进等人在11月28日的研报中表示,AI玩具融合教育与陪伴,成为AI to C赛道最具潜力的方向。

二级市场上,AI玩具AI魔法星已开启预售的实丰文化2024年2月7日低点迄今股价累计最大涨幅达471%。

兴业证券章林等人在1月7日的研报中表示,AI玩具凭借显著提升的交互体验、非严肃使用场景的需求特点、较少的硬件端限制以及较低的Al化成本,应用推广基础夯实,有望成为最快爆发的AI终端之一。从硬件投资角度,传统玩具联网率较低,Al玩具一般调用云端模型,Wi-Fi凭高速率、低成本成为上云首选方式,考虑一定的算力需求,Wi-Fi MCU是主要产品形态,有望深度受益。

章林等人表示,乐鑫科技是全球Wi-Fi MCU的龙头厂商,坚持2D2B的商业模式,已在全球开源社区形成强大影响力。在Al玩具这一新兴的Al终端赛道,乐鑫科技的开发者生态更加契合初创客户进行新产品开发,目前已有FoloToy等头部初创玩具公司使用乐鑫产品,公司份额有望显著高于现有产品市占率。

此外,招商证券顾佳在1月15日的研报中表示,目前已上线的AI玩具代表性产品包括跃然创新BubblePal,字节“显眼包”,Casio联合初创公司Vanguard Industries于11月发售的AI机器宠物Moflin等,其市场表现均远超预期,充分展现了市场对AI潮玩类产品的庞大潜在需求。新消费趋势下,AI玩具有望与各类优质IP结合实现更广阔商业化空间。

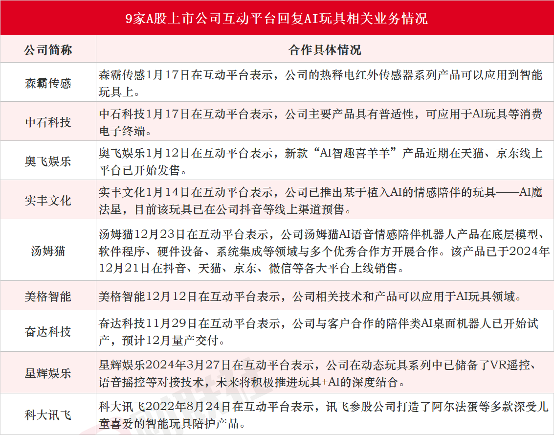
据财联社不完全统计,截至发稿,包括森霸传感中石科技奥飞娱乐实丰文化汤姆猫美格智能奋达科技星辉娱乐科大讯飞在内的9家A股上市公司在互动平台回复AI玩具相关业务情况,详细情况如下图:

(来源:
财联社)
原标题:
有望成为最快爆发的AI终端之一!AI玩具受益上市公司梳理

免责声明:本页所载内容来旨在分享更多信息,不代表九方智投观点,不构成投资建议。据此操作风险自担。投资有风险、入市需谨慎。

举报

写评论

声明:用户发表的所有言论等仅代表个人观点,与本网站立场无关,不对您构成任何投资建议。《九方智投用户互动发言管理规定》

发布
0条评论

暂无评论

赶快抢个沙发吧

相关股票

相关板块

  • 板块名称
  • 最新价
  • 涨跌幅

相关资讯

扫码下载

九方智投app

扫码关注

九方智投公众号

头条热搜

涨幅排行榜

  • 上证A股
  • 深证A股
  • 科创板
  • 排名
  • 股票名称
  • 最新价
  • 涨跌幅
  • 股圈