A股最大造假案新进展!向原高管追偿26亿
曾经轰动A股的财务造假公司康美药业,最近有了新情况。
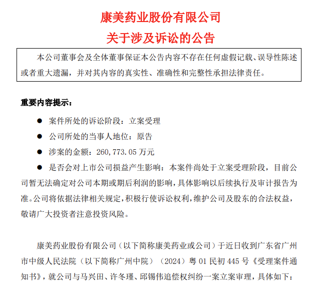
3月13日,ST康美发布公告,表示自己向公司创始人马兴田、许冬瑾夫妇,以及高管邱锡伟等人追偿26亿元的案子,已经获得法院受理。

来源:ST康美公告
受消息影响,ST康美在3月13日开盘股价一度被拉升,创下年内新高。
那这份公告说的是怎么个事呢?
当年康美药业财务造假的细节,这里就不多说了。在马兴田、许冬瑾操持下,康美药业2016年开始做假账,2018年东窗事发,3年累计虚增了货币资金886亿元。
造假近900亿元,这么庞大的数字,震惊整个A股。用句时髦的话讲,就是康美药业的实控人“作案动机特别卑劣,作案手段特别恶劣,主观恶意性极强,影响极坏”。
因此,康美药业被当做负面典型被严厉惩处。不仅公司很快就破产重组,其他该赔的、该罚的钱,也一个字儿不落,都执行了。
这其中,有一个案子足可以载入A股史册。就是有5万多名投资者,集体把康美药业告了,要求上市公司赔偿投资损失24.59亿。
这笔从天而降的索赔,对当时的康美药业而言,无异于雪上加霜。但康美药业很硬气,在2021年底之前,向全部52037名投资者完成这笔天价赔偿。
然而,正所谓冤有头债有主。钱是公司敞亮出的,但“坏事”不是公司主动做的。康美药业财务造假的罪魁祸首,其实是创始人马兴田、许冬瑾夫妇,以及部分高管们。
所以这笔赔偿投资者损失的钱,于情于理,应该让多次登上富豪榜的马兴田家族以及利益关系人出。
于是就有了开头的公告,ST康美将马兴田等人告上法庭,要求其承担连带清偿责任,偿还公司已经承担的投资者赔付款及利息、诉讼费、律师费等合计26.07亿元。
这笔钱如果能要回来,对康美药业绝对是一个重大利好。
事实上,自从财务造假风波后,广药集团入主康美药业,在业务开拓和内部治理两方面都取得了不错的进展,仅一年时间,康美药业就实现了摘星,从“*ST康美”变更为“ST康美”,有了涅槃重生的迹象。
ST康美最新业绩预告显示,2023年,公司营收同比增长16%;扣非净利润为亏损6.5-9亿元,同比收窄40%-57%;归母净利润9000万元到1.35亿元,实现扭亏为盈。

来源:ST康美公告
与此同时,押注ST康美东山再起的投资者也在增多。截至2023年9月,ST康美股东户数达到19.6万户,相比2021年9月的12.6万户,两年时间激增了55.6%。
因此,这26亿如果能从马兴田那要回来,那后续ST康美摘帽,问题基本就不大了。
然而,问题的关键在于,这笔钱要起来很难。

ST康美日K线走势图
之所以难要,一方面因为财务造假,马兴田被判12年,许冬瑾等其他11人被判六年至六个月不等,相关人员都在里面蹬缝纫机,索要无门;另一方面,马兴田夫妇名下的其他公司和资产,该抵债的抵债,该冻结的冻结,也凑不出26亿元。
也许有投资者会问,当年马兴田夫妇多次跻身中国百富榜,他们几百亿的身价,都去了哪里?
这就只有马兴田自己知道了。2018年,康美股价迈向巅峰,市值高达千亿,马兴田的身家也随之暴涨到410亿元。紧接着,马兴田将手上的股权几乎全部质押套现,在暴雷的前夜大赚了一笔。
除了质押股权,马兴田一边做假账,一边利用康美药业的“虚假繁荣”实施巨额融资,而而这些钱中的相当大一部分,都被马兴田家族挪用。根据官方报告,康美药业暴雷后,公司未按规定披露的控股股东及其关联方非经营性占用资金,累计高达116.19亿元。
这些钱最终去哪了,还不得而知。但马兴田的几个子女,肯定是主要受益者。
马兴田和许冬瑾一共有三个孩子,老大是女儿马嘉霖,老二是儿子马嘉腾,还有一个小儿子马嘉骏。
天眼查显示,马兴田的核心资产——康美健康小镇投资有限公司(简称康美小镇),在2018年就转移到了老大马嘉霖和老二马嘉腾名下。

来源:天眼查
为啥说这是马家的核心资产呢?因为相比上市公司康美药业,康美小镇要更值钱。康美多元化扩张时拿下的土地资源和各地项目,大部分都装进了康美小镇的资产负债表里。
举例来说,2018年5月,马兴田通过康美实业,投资20亿元打造康美丽江小镇项目;2018年10月,又投资60亿元,打造康美甘肃陇西小镇项目;2019年9月,康美小镇旗下子公司,以40.29亿元买下了昆明呈贡615亩土地,溢价率59.32%。
仅从公开的这个几个项目看,康美药业暴雷之前,马兴田通过投资打包到康美小镇旗下的资产估值,不低于120亿元。
俗话说,虎父无犬子。马兴田把资本腾挪玩的门清,几个孩子照猫画虎,也成了割韭菜的好手。
早在2011年,大女儿马嘉霖刚18岁的时候,就突击入股了深圳一家初创公司盛讯达,持股21.43%,位列第二大股东。2016年,盛讯达成功登陆创业板,发行价22.22元,不到一个月就冲到了190元。23岁的马嘉霖身家暴涨,仅凭这一击,就达到了28亿身价,一年光分红的零花钱就有247万。
老二马嘉腾,捞钱的套路跟姐姐一样,也是从家里拿出6000万,突击入股了一家叫趣炫网络的游戏公司,名列第三大股东。但运气没有姐姐好,这家公司最后没有上市成功,马嘉腾的收割计划也就落空了。
相比两位兄姊,马家活的最潇洒的,要数老三马嘉骏了。
这位少爷不爱搞钱,只爱花钱,尤其痴迷顶级豪华跑车,在超跑圈人称“超级大神ZUN哥”。在他的车库里,有全中国第一辆布加迪凯龙,也有近3000万的帕加尼霸下。至于什么兰博基尼雷文顿、科尼塞克agera,法拉利拉法等经典跑车,如过江之鲫不可胜数。
而自从父母出事之后,马家三姐弟也变得低调了许多,几乎没再公开露面。但事实证明,马兴田夫妻入狱后,虽然欠了一屁股债,但丝毫不影响子女们的奢侈生活。
据网友爆料,有人在伦敦拍到了这位公子哥独家定制的帕加尼zonda zun,这是他的第5辆帕加尼,定制款价格据说达到了5000万人民币。

来源:网络截图
眼下,康美医药要求马氏夫妇赔偿26亿,但这对“患难夫妻”曾经账上的泼天财富已经归零。但另一边,几个子女又过着穷奢极欲的生活。
虽然情绪面上讲,父债子还,天经地义。但法律层面光喊打喊杀是没有用的,要的是用证据说话。没有证据证明马家子女的资产,跟康美医药的财务造假案有关,那私人财产肯定是要受法律保护的。
而像马兴田、许家印这种草莽奸雄,在公司在暴雷之前,早就提前做好部署了,财产什么时候转移,转到哪,怎么转,都是经过精心策划的——以致于现在,从法律层面索赔,一分钱都要不回来。
所以,保护中小投资者利益是很重要的事。要不然,用一代人作恶,换几代人富贵的“阴谋”就这么得逞了。
免责声明:本页所载内容来旨在分享更多信息,不代表九方智投观点,不构成投资建议。据此操作风险自担。投资有风险、入市需谨慎。
相关股票
相关板块
相关资讯
扫码下载
九方智投app
扫码关注
九方智投公众号
头条热搜
涨幅排行榜
暂无评论
赶快抢个沙发吧