连环炸雷!“元宇宙牛股”连续6天一字跌停
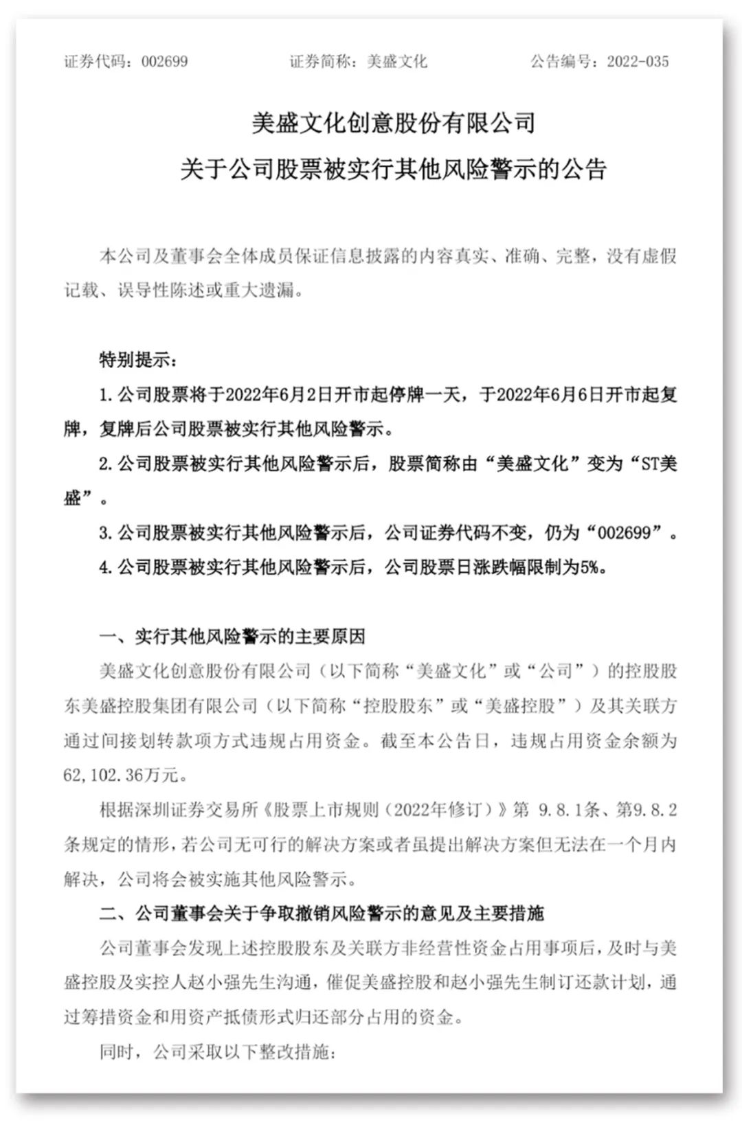
6月12日晚,ST美盛发布公告称,近日公司及实际控制人赵小强收到证监会《立案告知书》,因涉嫌信息披露违法违规,证监会决定对公司和赵小强立案。

图片来源:公司公告
ST美盛今日开盘一字跌停,这已经是其连续第6个交易日一字跌停。因控股股东及关联方违规占用巨额资金,上周ST美盛刚刚被实施其它风险警示。

图片来源:中证金牛座APP
公司和实控人双双被立案
根据公告,ST美盛于2022年6月9日收到证监会《立案告知书》,公司实际控制人赵小强于6月10日收到中国证监会《立案告知书》,因涉嫌信息披露违法违规,证监会决定对公司和赵小强立案。
公司表示,在立案期间,公司和实际控制人将积极配合证监会的调查工作,并就相关事项严格履行信息披露义务。
业内人士表示,ST美盛被证监会立案并不意外。上周,因控股股东及关联方违规占用资金,公司股票被实施其他风险警示,股票简称由“美盛文化”变为“ST美盛”。

图片来源:公司公告
受此影响,上周公司股价开启下跌模式,连续5个交易日跌停。6月13日,ST美盛开盘再度跌停,报4.18元/股,最新市值38.02亿元。
连续两年违规占用巨额资金
根据公告资料,公司控股股东美盛控股集团及其关联方2021年通过间接划转款项方式累计转出资金23.34亿元,累计转入资金18.11亿元,截至2021年12月31日余额为6.33亿元。截至目前,违规占用资金余额为6.21亿元。
实际上,早在2020年,控股股东及关联方就通过对外投资等方式违规占资4.83亿元。去年12月,因控股股东及关联方违规占资、违规担保以及实控人股份被冻结、司法拍卖事项未及时披露等一系列问题,公司被浙江证监局监管警示。此外,公司及相关当事人还被深交所给予公开谴责处分。
资料显示,ST美盛主营产品包括IP衍生品、动漫、游戏等文化类产品以及广告发行业务等服务。近年公司业绩持续下滑,其中2020年亏损超9.38亿元,2021年再次亏损2.37亿元。今年一季度,公司再度亏损508.6万元。
去年12月份,因蹭上元宇宙概念,ST美盛股价一度8天7板,接近翻倍。但炒作熄火后,公司股价一路下滑,目前已较去年高点“腰斩”。
三名独董硬怼实控人违规占资
4月30日,ST美盛发布2021年年报,披露控股股东及其关联方违规占用资金6.33亿元,公司对应计提坏账准备6326.83万元。
此外,公司2021年度财务报告还被出具保留意见的审计报告,所涉事项包括控股股东及其关联方资金占用事项、收购景德镇鑫银投资发展有限公司股权事项以及资金管理及对外担保等内部控制失效事项。
5月5日,深交所下发问询函,要求详细列明每笔资金占用的时间、金额、占用方式、是否履行公司相关审批流程、主要责任人,并说明控股股东偿还资金的具体时间、金额。此外,深交所还要求公司说明计提坏账准备的具体原因及占用资金能否全部收回等具体情况。
去年三季报公布后,深交所曾下发问询函,要求说明公司曾在同一天内投资六家公司的原因和合理性,是否构成资金占用或利益输送。值得注意的是,在回复公告中,三位独立董事一致硬怼实控人违规占资问题,称这六项投资均属于公司为达到实控人占用资金或利益输送的目的而刻意违规操作。
6月12日晚,ST美盛发布公告再度延期回复问询函,并称将加快进度,早日完成回复工作并及时履行信息披露义务。
(来源:中国证券报)
免责声明:本页所载内容来旨在分享更多信息,不代表九方智投观点,不构成投资建议。据此操作风险自担。投资有风险、入市需谨慎。
相关股票
相关板块
相关资讯
扫码下载
九方智投app
扫码关注
九方智投公众号
头条热搜
涨幅排行榜
暂无评论
赶快抢个沙发吧