海外需求大出口利润高!中国储能企业开启“争夺战”
电动汽车、锂电池、太阳能电池已成为我国外贸出口“新三样”,而储能作为锂电池新的经济增长极,不仅能拉动投资、促进就业,还符合双碳背景下的绿色发展之路。出海,成为储能的关键词。迈入2023年,中国储能企业在海外高歌猛进,成为行业的一抹亮色。这意味着,全球储能赛道正在酝酿新的变化。
眼下,储能堪称最热门的赛道之一。数据显示,2023年上半年,我国新投运新型储能装机规模约863万千瓦/1772万千瓦时,相当于此前历年累计装机规模总和。在国内热火朝天,在国外也有了明显提速的迹象。2023年8月,就有远景动力、蜂巢能源、瑞浦兰钧、鹏辉能源、阳光电源五家储能企业拿下海外订单,创年内新高。
分析人士表示,企业出海主要是因为海外需求大。由于种种缘由,中国的大电网打法,在海外并非主流,在不发达地区、岛国地区等微电网才是标配,因而储能可谓刚需。事实上,即使在发达地区,储能也大有用武之地。譬如,欧洲屡次出现负电价,2023年以来荷兰、挪威、芬兰、德国、比利时等欧洲发达国家均出现过电价为负数的情况。
再譬如,东南亚多个地区因为高温天气出现了停电或限电,影响了工业园区的正常运行,涉及多家跨国企业。究其原因,风电、光伏、水电等新能源激增,令电力供应结构出现灵活度欠佳。如若有了储能则不一样,通过调峰与调频确保电力稳定。不难看出,海外的储能市场广阔。
▌美国市场成香饽饽 中国储能企业开启海外市场争夺战
从全球市场来看,中国、美国、欧洲目前是全球前三大储能市场。据欧洲储能协会测算,至2030年需部署200GW左右的储能,即每年新增14GW;至2050年需部署600GW储能,即2030年后每年新增20GW。海外市场方面,分析人士表示,欧美市场由于电力市场化程度高,盈利能力较好,已经成为中国头部储能产业链企业的重要业务布局方向。
以美国为例,预计2023-2025年,美国储能市场装机复合增长率将达到88.5%。且在最新的IRA法案加持下,美国地区独立储能首次可以获取6%-8%的补贴,这其中若满足本土要求,补贴可增至8%。业内人士表示,盈利性方面,美国电网市场化程度高,商业模式成熟、利润高、客户粘性高。此外,硅价下降将刺激光伏装机项目,同步提高对配储的需求;电池成本下降,系统集成总体成本下降,刺激用户购买。另外,美国独立储能电站可以参与峰谷套利,可再生能源场景中的“光储一体”场景下配储能帮助光伏实现能源的时间转移,在价高时卖出,以获得更高收入。
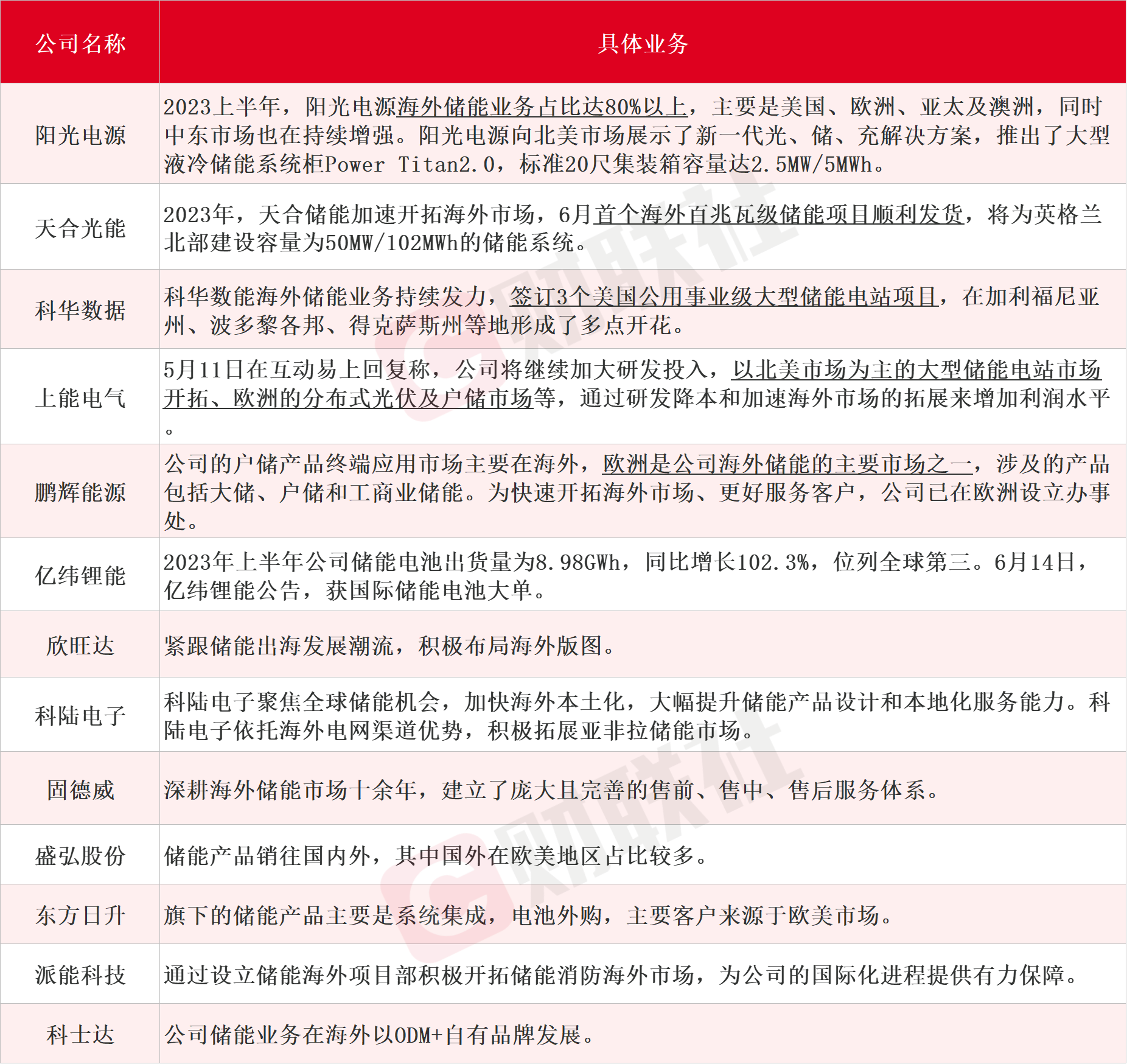
业内人士表示,随着2023年美国光伏装机重新恢复增长及ITC补贴力度的加大,预计美国储能需求将恢复翻倍以上的增速。对此,不少储能企业纷纷加速“出海”,以全面进军海外市场为主要目标。据财联社不完全整理,在海外有布局储能相关业务的上市公司主要为阳光电源、天合光能、科华数据、上能电气、鹏辉能源、亿纬锂能、欣旺达、科陆电子、固德威、盛弘股份、东方日升、派能科技、科士达等,具体情况如下:

▌国际储能市场A股磷酸铁锂厂商扛大旗 储能电芯企业奔赴海外连签大单
当前,在碳中和背景下,全球储能产业迎来爆发式增长,以往海外储能集成商偏向日韩电池企业的三元电池。对此,分析人士表示,目前海外储能项目参与电网等交易,适配需要有竞争力的价格。而随着磷酸铁锂的高性价比、高安全和长循环等优势逐渐被认可,全球主要储能系统企业开始倾向与全球磷酸铁锂头部企业合作。
此背景下,中国一枝独秀,成为全球储能赛道当之无愧的“王者”,掌握了行业无可争议的话语权。据SNE Research的数据显示,2022年宁德时代、比亚迪、亿纬锂能锁定全球储能电池市场的前三把交椅,而瑞浦兰钧、鹏辉能源、国轩高科的储能电池销量均超过5GWh。具体来看,美系储能集成商主要包括特斯拉、Powin Energy、Fluence Energy等。其中,特斯拉大储产品Megapack主要为宁德时代供应电芯,Powin已与瑞浦兰钧、亿纬锂能、海辰储能、远景动力等签署订单;Fluence也与远景动力、宁德时代等企业达成合作。
值得注意的是,中国储能电芯厂商开始逐步向海外开拓。分析人士表示,主要是因为一方面是国内大储项目“增收不增利”,而海外大储产品单价高、市场成熟,部分海外市场叠加政策补贴,给到电池企业的利润空间更高。另一方面,海外市场对电池的认证、安全合规要求等较高,拿下海外市场也可侧面彰显电池企业的技术实力。
另外,整体来看,美国是确定的大储市场。从电芯角度切入美国大储市场,能实现本地化生产的电池企业将获得更大的市场主动权;然而,在全球经济博弈下,中国电池企业在美建厂阻力较大,切入美系储能系统集成商供应链亦是不错的选择。
据财联社不完全整理,出口海外的储能电芯A股上市公司主要为亿纬锂能、鹏辉能源、欣旺达等,还包括自研电芯配套户储终端产品的企业,如比亚迪、派能科技等。而另一边,储能电池出海的风吹向了大储,截至目前,已经有包括瑞浦兰钧、远景动力、海辰储能、亿纬锂能等多家企业获海外储能集成商大单,单笔最大订单已达10GWh。A股上市公司具体业务如下:

然而,出海路上也不乏“荆棘”。业内人士表示,其一,不同国家的风土人情不同、法律不一样,更为重要的是电网标准不一致,终端消费习惯差异大。储能企业需要提供个性化、定制化、本地化产品,从而才能在海外成功站稳脚跟,从做大走向做久。其二,建立稳定的海外分销合作关系、构建海外用户的画像、协同通信匹配、深度绑定海外渠道等,也是必不可少的工作。其三,储能出海需要进行一系列认证,包括北美UL认证体系、欧洲CE认证体系等,各自的侧重点有所不同,要酌情对待。
(来源:财联社)
免责声明:本页所载内容来旨在分享更多信息,不代表九方智投观点,不构成投资建议。据此操作风险自担。投资有风险、入市需谨慎。
相关股票
相关板块
相关资讯
扫码下载
九方智投app
扫码关注
九方智投公众号
头条热搜
涨幅排行榜
暂无评论
赶快抢个沙发吧