昊华科技:核心业务稳步增长!产品体系不断丰富

公司是一家以高端氟材料为拳头产品的公司,其核心业务包括高端氟材料、电子化学品、高端制造化工材料、碳减排业务等。公司目前拥有3万吨的氟树脂产能、5500吨的氟橡胶产能、2500吨的PVDF生产装置和自主知识产权的电子特气制备和纯化全套技术。
公司积极打造以电子特气为主的电子化学品产业,国产替代趋势显著,未来电子特气的渗透率将不断提升。公司将持续巩固电子特气行业领先地位,并适时开展湿电子化学品业务。
公司已形成了高端氟材料、电子化学品、高端制造化工材料、碳减排业务等四大核心业务,其中,氟树脂及氟橡胶产能、含氟电子特气等产品已居国内领先地位。

公司股权结构:昊华科技是由12家科研院所转制企业和1家贸易企业组成的研产销一体化的先进化工材料企业集团。公司拥有3+1核心业务,即:高端氟材料、电子化学品、高端制造化工材料和碳减排。公司控股股东为中国昊华化工集团,持股比例64.75%,实际控制人为中华人民共和国国务院国有资产监督管理委员会。

昊华科技下属院所、子公司主营业务情况

昊华科技现有及在建/规划产能情况


公司深耕高端制造化工材料,民用航空轮胎指标性能已达国际先进水平。子公司曙光院拟建设10万条/年高性能民用航空轮胎项目,新胎、翻新胎各5万条/年,预计将于2023年12月投产。公司积极布局并优化配置创新资源,持续践行化工新材料“补短板”任务。
以高端氟材料为拳头产品,持续整合优质业务与资产、充分发挥协同效应。公司上市已20余年,四大核心业务包括高端氟材料、电子化学品、高端制造化工材料、碳减排业务等。
其中,高端氟材料业务产品具体包括PTFE、新型氟橡胶(生胶)及氟混炼胶、PVDF、四氟丙醇、HFP、TFE单体等,部分氟材料产品享有较高知名度。公司目前氟树脂产能达3万吨;氯化物等中间体已实现配套,部分产品产能居国内前茅;氟橡胶产能共5500吨,产能全球第二、国内第一;2022年已建成投产了2500吨PVDF生产装置。
近年来,公司积极扩建PTFE产能,布局更高端FEP、PFA氟材料。此外,2023年2月,公司公告拟发行股份购买中化蓝天100%股权。公司持续积极整合优质业务与资产,将有望充分发挥协同效应。
1)聚四氟乙烯(Teflon,PTFE),被美誉为“塑料王”,中文商品名“特氟隆”、“特氟龙”等。

PTFE供给端:我国PTFE产能主要集中在注塑级中低端产品,低端产能过剩。截至2023年5月,国内PTFE总产能达到19.31万吨,海外总体产能约为16.9万吨,我国PTFE产能整体占全球的约53%。国内PTFE行业曾经历盲目扩张阶段,目前低端产品产能过剩,高端产品仍待发展。
每年我国出口2万吨以上低端PTFE,同时进口量稳定在5000~6000吨,其中70%~80%的进口PTFE为高性能的改性产品。近三年进出口PTFE的产品价差在3000美元/吨左右,反映出口产品和进口产品在品级上的差异。

5G高频和低延迟需求下,PTFE材料成为不二之选。

特斯拉布局锂电池干电极技术,PTFE高端领域需求前景值得期待。干电极技术若在锂电池上实现大规模的应用,2025将有望为PTFE新增8.8亿元的市场需求空间。
PTFE供需格局:国内PTFE产能集中度较高,行业仍处于扩张阶段。,结构性上部分低端产品供应过剩,而高端产品还依赖进口。
供给端,截至2023年5月底,国内PTFE总产能达到19.31万吨,海外总体产能约为16.9万吨,我国PTFE产能整体占全球的约53%。其中,我国PTFE企业数量约为14家,产能主要集中在东岳集团、巨化股份、昊华科技、江西理文、江苏梅兰等少数几家企业,产能分别为6.5、2.8、2.5、1.65、1万吨,CR4约为70%,行业集中度较高,但整体开工率仅在50%-60%之间。
需求端,据IndianChemicalNews数据,2022年,全球PTFE的总需求为每年17.5万吨;据海关总署、百川盈孚及我们统计,近年来国内PTFE需求量在7-8万吨附近、出口量在2-3万吨左右。2017-2022年,我国PTFE市场需求量的CAGR约为4.07%。

PTFE价格走势较为稳定。

公司PTFE产品定位高端,产品性能和技术优势明显。主要原料自主配套,成本控制具有优势。截至2022年末,公司聚四氟乙烯树脂(PTFE)产能达3万吨/年,另有1.85万吨/年在建产能,预计2024年12月建成投产;同时二氟一氯甲烷、四氟乙烯、六氟丙烯等中间体实现配套,成本控制具有优势。
2)聚偏氟乙烯PVDF:锂电、光伏放量,PVDF需求大幅增长。聚偏氟乙烯(PVDF)属于可熔融加工氟树脂,是市场规模仅次于PTFE的第二大氟树脂。

2021年迄今,受下游锂电、光伏等需求快速增长的驱动,PVDF及其原料R142b供应十分紧张、供需严重错配,产品价格均大幅上涨。2022年,从需求结构看,我国PVDF下游锂电池领域的应用已经达到了39%。

PVDF在锂电池中用途较广,在粘结剂、分散剂、电解质、隔膜涂层、隔膜、电解质中均有应用,主要作为主流正极粘结剂材料使用。锂电池制造过程中PVDF主要用作粘结剂,将活性物质粉体粘结起来,增强电极活性材料与导电剂、集流体之间的电子接触,更好地稳定极片结构。PVDF粘结剂具有良好的热力学、电化学性能和机械性能,为目前最常用、最主流的锂电池粘结剂。
短期内PVDF作为主流正极粘结剂的地位难以被撼动,其他粘结剂商业化还有很长的路要走。此外,PVDF还可以为优秀的隔膜材料,既可用于隔膜涂层,也可作为隔膜材料。


受下游需求增加驱动,国产PVDF供给快速扩张。截至2023年5月底,国内PVDF总体产能已经达到14.6万吨。据我们预测,到2025年国内PVDF产能将突破25万吨。

PVDF产能大幅扩张,价格已有所回落但盈利仍然较好。

公司氟橡胶业务底蕴深厚,引领我国氟橡胶产业发展。氟橡胶常被用做各种苛刻条件下的密封材料。晨光院引领我国氟橡胶产业发展。

我国通用氟橡胶已实现产业化,产业规模国际领先,性能与国外产品相当;特种氟橡胶也逐渐实现国产化,产品种类逐步完善。据《我国高性能合成橡胶材料发展现状与展望》一文介绍,2017年全球氟橡胶总产能约为4.77万吨/年,其中我国氟橡胶产能超过2.34万吨/年,约占全球总产能的50%;
我国氟橡胶需求量约为1万吨/年,全球氟橡胶需求量约为3.35万吨/年。预计“十四五”期间,我国氟橡胶需求量将达到1.5万吨/年。

公司氟橡胶产能全球第二,国内第一,不断开发新产品。中昊晨光及其合营公司晨光科慕氟材料(上海)有限公司,氟橡胶产能共5500吨/年,产能全球第二,国内第一。晨光院在四川自贡建有4000吨/年高品质氟橡胶生产线,并于2014年与美国杜邦公司联手成立晨光科慕氟材料(上海)有限公司,各持股50%,科慕公司(美国杜邦公司旗下)向晨光科慕转让了成套的最新VitonTM氟橡胶生产技术,建有氟橡胶产能1500吨/年。

打造以电子特气为主的电子化学品产业,国产替代趋势显著。公司拥有自主知识产权的电子特气制备和纯化全套技术,开发了一系列国产替代急需的电子特气产品,是国内主要的电子特气研究生产基地之一。
目前,公司目前电子特气产品主要有NF3、SF6、CF4、WF6等,总产能达到8600吨。目前,国内市场电子特气自给率不足15%,我国电子特气供应“卡脖子”现象仍较为明显。未来,凭借产能扩张速度快、人工及原材料成本低等本土化优势,国产电子特气的渗透率将不断提升。我们看好公司将持续巩固电子特气行业领先地位,并将适时开展湿电子化学品业务。

电子特气是第三大晶圆制造材料,市场规模不断增长。

下游行业的高速发展加大企业对电子特气的需求。据亿渡数据,2021年我国应用于集成电路的电子特气占比约为43%,是电子特气第一大应用领域,显示面板、LED、光伏占比分别为21%、13%与6%。


国产电子特气市占率较低,国内企业在部分技术上已实现突破,国产特气渗透率将不断提升。
三氟化氮、六氟化钨是全球前两大电子特气产品。公司电子特气产能规模位居国内前列,规划6000吨/年三氟化氮。





高端制造化工材料业务:以航空材料为基点,业务扩展至国民经济多个领域。公司高端制造化工材料主要包括特种橡塑制品、特种涂料、化学高性能原料等。
深耕高端制造化工材料,民用航空轮胎指标性能已达国际先进水平。公司高端制造化工材料主要包括特种橡塑制品、特种涂料、化学高性能原料等。近年来公司以航空材料为基点,业务现已扩展至国民经济多领域。
民用航空轮胎方面,子公司曙光院拟建设10万条/年高性能民用航空轮胎项目(新胎、翻新胎各5万条/年),均采用曙光院自主开发的专有核心技术和专利技术,预计将于2023年12月投产。我们看好公司将积极布局并优化配置创新资源,持续践行化工新材料“补短板”任务。
聚氨酯新材料:公司是中国聚氨酯奠基单位之一,推动我国聚氨酯产业迈向中高端公司打破国外知名品牌在环保、阻燃、安全、高端聚氨酯材料的垄断,推动我国聚氨酯产业迈向中高端。

2.5万吨/年聚氨酯在建产能将主要用于车用领域
碳减排业务:公司在二氧化碳捕集、碳资源利用、氢能制备技术方面具有显著优势
变压吸附PSA业务:PSA技术国内市场占有率第一,是全球三大PSA成套技术供应商之一。公司所属西南院是全球三大变压吸附成套技术供应商之一,拥有国家变压吸附技术研究推广中心,主要从事气体分离技术开发及工程总承包。

变压吸附(PSA)是一种从气体中去除少量杂质的技术。氢能方面,PSA技术广泛应用于工业制氢中。

碳资源方面,公司主要聚焦生产过程的碳减排、碳分离、碳捕集以及工业副产气和尾气资源化综合利用。

经营稳健,收入利润同比大增。2022年公司实现营业收入90.68亿元,同比增长加22.13%;实现归母净利润11.65亿元,同比增加30.67%。2023Q1公司实现营业收入22.43亿元,同比增长28.61%,实现归母净利润2.28亿元,同比增长2.37%。
聚焦氟材料高端化、差异化,高端品类盈利稳定。公司技定位高端应用,进口替代加速。PTFE行业集中度较高,昊华科技旗下的晨光院产能位列第二,占比13%。同时公司拟收购中化蓝天100%股权,氟化工龙头强强联合,形成良好产业链互补和协同。




研发费用率稳定,研发投入行业领先。公司由科研院所转制而来,研发底蕴深厚,公司近年来持续保障较高的研发投入,2022年公司研发费用达6.42亿元,研发费用率达7.08%,均远高于行业平均水平。

拟收购中化蓝天,整合两化旗下氟化工资源打造氟化工行业头部企业。2023年2月,公司发布公告筹划重大资产重组,昊华科技拟通过发行股份方式收购中化蓝天100%股权,此次重组交易意在进一步丰富上市公司氟化工产品线,完善产业链布局,同时整合中国中化内部氟化工资源,充分发挥规模优势及协同效应提高盈利能力。
截至2023年5月底,该交易涉及的审计、评估等工作正在进行当中。该交易预计构成重大资产重组、构成关联交易、不构成重组上市、不会导致公司实际控制人发生变更。

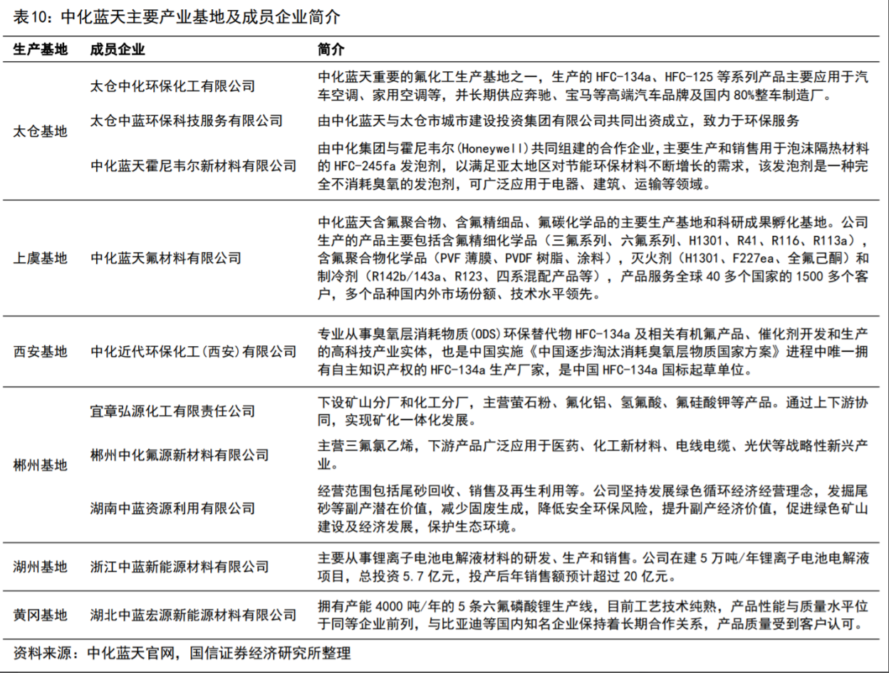
中化蓝天主要从事涵盖含氟锂电材料、氟碳化学品、氟聚合物以及氟精细化学品、电解液材料、等化学产品的研发、生产和销售。


1、高端氟材料:公司高端氟材料产品具体包括聚四氟乙烯树脂、新型氟橡胶(生胶)及氟混炼胶、四氟丙醇、全氟丙烯、四氟乙烯单体等。2022年,公司2500吨PVDF投产,我们假设2023-2025年公司PVDF项目开工率为80%,PVDF市场价格为10万元/吨(考虑到公司产品主要为高端级别)。
在建产能方面,2.6万吨/年高性能有机氟材料项目预计2024年6月竣工,参考项目环评公告,该项目建成达产后,年产值将达17亿元,年均利润总额约3亿。
2、高端制造化工材料:公司高端制造化工材料主要包括特种橡塑制品、特种涂料、学高性能原料等,特种橡塑制品包括特种橡胶制品和聚氨酯新材料。公司高端制造化工材料业务的增量主要来自民用航空轮胎和聚氨酯,公司10万条/年民用航空轮胎项目预计2023年12月投产,我们假设2024、2025年公司民用航空轮胎项目开工率为80%,参考进口民用航空轮胎价格约6000元/条,国产化后价格将有所降低,假设为5000元/条,故民用航空轮胎业务将在2024/2025年每年为公司带来约4亿元营收,毛利率假设为35%。
公司2.5万吨/年聚氨酯项目预计将于2025年1月投产,聚氨酯市场竞争较为充分,价格在1.5万元/吨左右,考虑公司聚氨酯产品定位高端,假设公司聚氨酯材料均价约1.8万元/吨,若开工率为80%,则2.5万吨/年聚氨酯项目将在2025年为公司带来约3.6亿元营收。
3、电子化学品:公司现有含氟气体材料产能8600吨/年,其中4600吨电子气体项目2022年底投产,2023年才开始贡献业绩,同时,公司近期新规划了6000吨/年三氟化氮产能,建设期约3年。考虑到电子特气领域的国产替代正加快进行,我们预计公司电子化学品业务将保持较快增长。
4、工程技术服务、其他业务:PSA技术国内市场占有率第一,是是全球三大PSA成套技术供应商之一,而工业制氢、碳资源综合利用等领域对PSA的需求将不断增长,我们预计公司工程技术服务业务将稳健增长。贸易方面,中昊贸易专门从事专用化学品进出口,是国内具有专用化学品进出口资质的两家公司之一,近几年公司贸易及其他业务规模快速增长,但毛利率不高,我们预计公司该项业务将保持稳定。
参考资料:
20230605-国信证券-昊华科技:打造高端新材料研发应用一体化的平台公司
本报告由研究助理协助资料整理,由投资顾问撰写。投资顾问:王德慧(登记编号:A0740621120003)
免责声明:以上内容仅供参考学习使用,不作为投资建议,此操作风险自担。投资有风险、入市需谨慎。
相关股票
相关板块
相关资讯
扫码下载
九方智投app
扫码关注
九方智投公众号
头条热搜
涨幅排行榜
暂无评论
赶快抢个沙发吧