一场"离婚"带崩AI概念股!量化私募大佬公开质疑 公司火速回应
三六零“离婚”将一批AI(人工智能)概念股股价带崩了!
AI概念龙头三六零创始人周鸿祎与胡欢90亿天价离婚一事持续发酵,4月6日,三六零股价早盘大幅跳空低开,一度重挫超7%,截至14:20,跌超6%。与此同时,A股相关概念股股价纷纷大跌。

市场上关于“离婚套现”的质疑不断,此外,还有量化私募大佬质疑三六零将定增,胡女士持股比例或将稀释至4.99%。
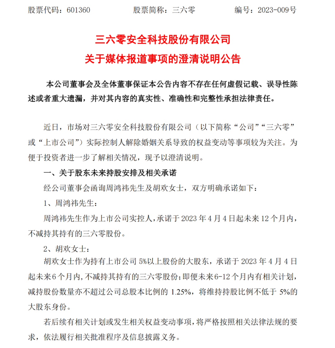
三六零方面,公司发布公告称,近日有媒体报道称公司有关股东可能减持,为避免对投资者产生误导,公司特发公告说明,周鸿祎承诺12个月内不减持公司股份,胡欢承诺6个月内不减持且未来12个月还是大股东,公司没有定增计划。
另外,针对媒体做出的“定增”猜测,三六零公告显示,截至本公告披露日,公司生产经营一切正常,货币资金充足,前次募集资金尚未使用完毕,募投项目正在有序进行中,没有再次发行股份募集资金的计划。
股价一度重挫超7%
4月4日晚间,三六零公告称,控制人、董事长周鸿祎与胡欢经友好协商,已办理解除婚姻关系手续,根据周鸿祎与胡欢签订的《离婚协议书》,周鸿祎拟将其直接持有的公司4.47亿股股份分割至胡欢名下,约占三六零总股本的6.25%,按照三六零4月4日收盘价20.08元/股计算,这部分股权市值约89.67亿元。
或受此消息影响,4月6日,三六零股价早盘大幅跳空低开,一度重挫超7%,截至发稿,跌超6%。
值得注意的是,此次公告离婚,恰逢AIGC(人工智能技术生成内容)概念大火之际。三六零公司的股价自今年2月初开始一路拉升,从7块涨至近20块,2个月左右的时间涨幅已接近2倍。
量化私募大佬质疑三六零将定增
不乏市场声音认为,此举有变相套现之嫌。
对此,三六零董秘赵路明此前在朋友圈给出强烈回应,全文如下:
“不要再问我了。离婚是很严肃的事情,我相信大部分人还是把感情看得比金钱重的。
首先,不离婚就不能减持了吗?
第二,不看公告吗?不减持!不减持!
第三,套现的话,分4.99%不香吗?
第四,6.25%意味着,减持要预披露,变动达1%要公告,减到5%要停下来。我再问一遍,为了减持分4.99%一天减完不香吗?
第五,6.25%意味着要受两次90天二级1%、大宗2%的规定,两次!加上窗口期得7~8个月受减持新规的限制!谁要说我给老板出这种套现策略,我跟谁玩命,你在侮辱我的专业能力。
最后,有窥私癖的、喜欢阴谋论的、看热闹不嫌事儿大的、借机攻讦的、羡慕嫉妒恨的,请自觉滚出我的微信。请随意转发。”
不过,对于上述言论,市值风云创始人杨峰也提出质疑。

另外,4月5日,幻方量化市场总监李橙在朋友圈发文称, “( 三六零 )估计很快就要开始定增啦,比例大概是总股本的25%以上;定增落地起码半年以上,半年以后就稀释到5%以下,完美。”
李橙进一步补充道,“已知胡女士有446585200股。三六零目前总股本71.45亿股,请问定增多少股,可以帮助胡女士比例稀释到4.99%?”据测算,三六零需定增18.046亿股后,胡欢所持有股份将稀释至4.99%。

三六零公告:胡欢承诺未来6个月不减持,公司没有定增计划
三六零方面,公司发布公告称,近日有媒体报道称公司有关股东可能减持,为避免对投资者产生误导,公司特发公告说明,周鸿祎承诺12个月内不减持公司股份,胡欢承诺6个月内不减持且未来12个月还是大股东,公司没有定增计划。
公告显示,经公司董事会函询周鸿祎先生及胡欢女士,双方明确做出承诺:周鸿祎作为上市公司实控人,明确承诺于2023年4月4日起未来12个月内,不减持其持有的三六零股份。胡欢女士作为持有上市公司5%以上股份的股东,承诺于2023年4月4日起未来6个月内,不减持其持有的三六零股份;即便未来6-12个月内有相关计划,减持股份数量亦不超过公司总股本比例的1.25%,将维持持股比例不低于5%的大股东身份。

另外,针对媒体做出的“定增”猜测,三六零公告显示,截至本公告披露日,公司生产经营一切正常,货币资金充足,前次募集资金尚未使用完毕,募投项目正在有序进行中,没有再次发行股份募集资金的计划。

(来源:券商中国)
免责声明:本页所载内容来旨在分享更多信息,不代表九方智投观点,不构成投资建议。据此操作风险自担。投资有风险、入市需谨慎。
相关股票
相关板块
相关资讯
扫码下载
九方智投app
扫码关注
九方智投公众号
头条热搜
涨幅排行榜
暂无评论
赶快抢个沙发吧