光刻机与光刻胶行业发展现状与投资机会梳理!

图:大陆光刻机零部件厂商进度

资料来源:九方智投、中泰证券
光刻胶产业链:
圣泉集团(国内成膜树脂领先企业)
彤程新材(建成5000吨成膜树脂产能,预计今年实现量产)、
华懋科技(光刻胶领域处于国内领先,且其上游树脂、光敏剂和单体都是自主生产)、
g/i线光刻胶:晶瑞电材(苏州瑞红)、彤程新材(北京科华)。
KrF光刻胶:彤程新材(北京科华)、上海新阳、晶瑞电材(苏州瑞红)、徐州博康(华懋科技)等都有布局,但实现量产供货的却不多。
ArF光刻胶:南大光电、晶瑞电材(苏州瑞红)、彤程新材(北京科华)、上海新阳、徐州博康等也都有布局,但没有实现大批量量产供货。
EUV光刻胶:彤程新材(北京科华)已通过02专项验收
一、南大光电年报点评
南大光电,2022年MO源(用于LED芯片外延生长)及特气产品销售增量显著,全年业绩同比高增长。MO源、电子特气、ALD/CVD前驱体材料和光刻胶四大业务板块。作为半导体材料平台型企业,公司业务布局多产品多领域,近年来不断推进新产能建设,涉及光刻胶、前驱体、特气等多项产品,伴随项目产能在未来几年逐步落地释放,公司业绩有望持续保持增长。
预计公司2023-2025年归母净利润分别为2.55、2.80、3.25亿元。

公司2022年业绩大幅增长,主要因MO源及特气产品得益于公司加强市场拓展,销量大幅提升,尤其是氢类、氟类特气产品技术实力、市场份额快速提升。

2022年公司整体毛利率45.34%,较上年的43.42%上升1.92pcts。其中MO源产品毛利率40.10%,较上年下降0.12pct;特气产品毛利率48.88%,较上年上升3.87pcts。2022年Q4实现单季营收3.22亿元,同比+16.86%,环比-21.83%;单季实现归母净利润-0.24亿元,同比-299.90%,环比-136.62%,主因Q4单季度资产减值损失0.32亿元,对利润影响较大。
公司的先进前驱体材料、电子特气、光刻胶及配套材料系半导体晶圆制造生产过程中所必需的材料,合计占晶圆制造所需材料比重超过1/4。

2021年,中国大陆地区的半导体材料市场规模达到119.3亿美元,同比增长21.9%,增幅继续位居全球首位。在半导体材料技术领域,目前日本占据主导地位,中国半导体材料自给率仅为10-15%(SEMI的统计数据),高端产品仍与国际竞争对手存在较大差距,“卡脖子”问题较为严峻。

公司先后承担863计划之MO源全系列产品产业化项目及多项国家“02专项”。截至报告期末,公司及主要子公司自主开发的专利共计170项,其中发明专利50项,实用新型专利120项。LED、IC、LCD领域拥有多家知名企业的高粘性客户群,积累了良好的口碑和大量优质客户资源,自主品牌深入人心。
1.先进前驱体材料板块
1)全球四大MO源制造商之一,2021年市占率30%左右(主要竞争对手美国赛孚思、荷兰诺力昂)。公司拥有自主知识产权并实现MO源全系列产品产业化生产的技术,不仅实现进口替代,还远销欧美及亚太,积累大批优质客户。MO源系列产品是制备LED、新一代太阳能电池、相变存储器、半导体激光器、射频集成电路芯片等产品的核心原材料,在半导体照明、信息通讯、航空航天等领域有极其重要的作用。
2)半导体前驱体材料:公司2016年承接的相关02专项2021年通过验收。半导体前驱体材料是半导体核心材料之一,主要应用于晶圆制造的薄膜沉积工艺。
公司2016年承接的02专项“ALD金属有机前驱体产品的开发和安全离子注入产品开发”的研发和产业化项目并于2021年通过验收,形成我国高纯半导体前驱体自主生产能力,打破国外技术垄断。公司已在02专项研发经验基础上进一步研发和产业化多种前驱体材料,在品类上已覆盖晶圆制造所需的硅前驱体/金属前驱体、高K前驱体/低K前驱体的主要品类,并成功导入国内领先的逻辑芯片和存储芯片量产制程。

2.电子特气板块:在半导体制造的材料成本中占比为13%左右,是半导体制造成本中仅次于硅片的第二大材料。

1)公司氢类电子特气产品纯度已达到6N级别,市场份额持续增长。电子特气:氢类电子特气(磷烷、砷烷)集成电路和LED制备中的主要支撑材料。2013年承担国家02专项“高纯特种电子气体研发与产业化项目”,经过3年高强度的技术开发,成功实现了高纯砷烷、磷烷等特种电子气体的产业化,打破了国外技术封锁和垄断,为我国极大规模集成电路制造、民族工业振兴提供了核心电子原材料。
2)国内主要含氟电子特气龙头,主要有三氟化氮、六氟化硫及其副产品。含氟电子特气:微电子工业(如集成电路、平板显示、太阳能薄膜等)的一种优良等离子蚀刻和清洗材料,其中三氟化氮广泛用于大规模集成电路、平板显示、薄膜太阳能的生产制造,六氟化硫广泛应用于输配电及控制设备行业,高纯六氟化硫可用于半导体材料的干法刻蚀清洗。
3.光刻胶:由于高端光刻胶的保质期很短(通常只有6个月左右甚至更短),一旦遇到贸易冲突或自然灾害,我国集成电路产业势必面临芯片企业短期内全面停产的严重不利局面。

国内通过客户验证的第一只国产ArF光刻胶,标志着国产先进光刻胶产业化取得关键性的突破。正自主研发和产业化ArF光刻胶(包含干式及浸没式),将实现高端光刻胶的进口替代。下游客户存储芯片50nm和逻辑芯片55nm技术节点的产品上通过认证,同时多款产品正在多家客户进行认证,持续推动光刻胶及配套材料产品的研发、验证和产业化。
光刻胶研发中心具备了研制功能单体、功能树脂、光敏剂等光刻胶材料的能力,能够实现从光刻胶原材料到光刻胶产品及配套材料的全部自主化。光刻胶及配套材料:2017及2018年,公司分别获得国家02专项“高分辨率光刻胶与先进封装光刻胶产品关键技术研发项目”和“先进光刻胶开发和产业化项目”的正式立项。经过几年的组织建设和技术攻关,上述项目分别于2020年和2021年通过国家02专项专家组的验收。
2022年公司业务情况:
MO源化危为机,技术改造和信息化系统建设;推陈出新,多项新产品通过客户验证;全年产能、出货量、毛利水平创新高,销售业绩稳步增长。
前驱体市场导入提速,全年销售收入同比增长约76%;7款前驱体材料通过客户验证,具备稳定供应能力;有4款硅前驱体产品进入国际先进制程企业验证。
电子特气规模效益再上新台阶,已成为公司销售、利润增长的主力军。围绕三氟化氮延链,强链、补链,布局新产品。
光刻胶产业化有所进展:ArF光刻胶及配套材料项目所需的光刻车间和生产线已建成,其中主要先进光刻设备,如ASML浸没式光刻机已经完成安装并投入使用,搭建了专业用于ArF光刻胶产品开发的检测评估平台。报告期内,公司围绕重点客户需求,紧抓产品认证和市场拓展,加快ArF光刻胶产业化步伐。目前产品验证工作正在多家下游主要客户稳步推进,且针对同一客户的不同需求开发了不同的产品,以满足下游客户的多样化需求。

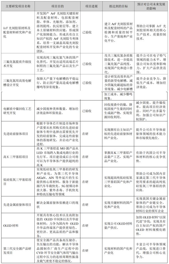
产品研发进展与投入
图:产品研发进展与投入

资料来源:南大光电年报,九方智投
持续扩张产能强化市场地位,推进新产品项目建设。从产能布局上看,截至2022年年底,公司光刻胶项目、2000吨/年三氟化氮扩建项目已达到预定可使用状态;公司预计年产45吨半导体先进制程用前驱体产品产业化项目及年产140吨高纯磷烷、砷烷扩产及砷烷技改项目至2023年11月30日可达到预定可使用状态;公司预计乌兰察布年产7200吨电子级三氟化氮项目至2024年年底可达到预定可使用状态。
同时,公司在光刻胶项目和三氟化氮扩产项目结项后,拟将募集资金中的22000万元用于投资“六氟丁二烯产业化项目”和“研发中心升级改造项目”。
公司预计100吨/年六氟丁二烯生产装置项目于2024年建设30吨/年中试装置,打通工艺流程,掌握核心技术;2025年技术消化吸收,装置升级改造,增加部分设备,产能扩充到50吨/年;2026年扩建50吨/年装置,总产能达到100吨/年;公司预计项目达产后年均营业收入约8060万元,项目静态回收期5年,所得税税后内部收益率约为28.80%。公司产能建设积极,在新老产品方面均有项目推进,有望不断强化市场地位,提升市占率。
二、中国光刻机行业发展现状
光刻--芯片制造最核心环节;光刻机研发难度大,零部件海外垄断。光刻机是芯片制造中最复杂、最昂贵设备。光刻工艺完成需用氧化炉、涂胶显影机、光刻机、薄膜沉积设备、刻蚀机、离子注入机、抛光设备、清洗设备和检测设备等多种设备。光刻工艺费用约占芯片制造成本1/3左右,耗时占比约40-50%,所需光刻机是最贵的半导体设备。
光刻机分前道和后道:前道光刻机用于芯片制造,曝光工艺极其复杂,后道光刻机主要用于封装测试,实现高性能的先进封装。

光刻设备单价最高,市场规模全球第二。

光刻机的技术水平决定集成电路的发展水平。光刻机的技术水平:决定了集成电路的发展水平。EUV光刻机出现,芯片制程最小达到3nm。ASML正在研发2nm、1.8nm光刻机,预计2025年量产。



图:大陆光刻机零部件厂商进度

资料来源:九方智投、中泰证券
三、中国光刻胶行业发展现状
光刻胶现状:光刻胶是光源下产生溶解度变化的耐刻蚀薄膜材料,应用于微纳器件的光刻工艺中。作为光刻工艺核心材料,光刻胶品质至关重要:光刻胶经过旋涂、前烘、曝光、后烘、显影等工序后,可以将光掩模板上的微纳图形转移到光刻胶上,再结合后续工艺,实现目标材料的图案化和阵列化。台积电因光刻胶规格误差10万片12/16nm晶圆报废,损失5.5亿美元。

光刻胶壁垒:作为半导体制造工艺中核心材料,研发难度较高,配方的调试及较长的认证。
图:光刻胶性能指标

资料来源:九方智投、中金公司
光刻胶生产认证流程繁琐严格:原料设计购买、配方工艺研制、客户端验证三个主要环节,认证流程复杂且成本昂贵。

国内光刻胶发展状况
图:国内光刻胶发展状况




资料来源:九方智投、东方财富、中金公司
光刻胶上下游产业链
光刻胶产业链图

半导体光刻胶技术壁垒最高,国产化率低,基本依靠迚口。半导体光刻胶包括G线、I线、KrF、ArF和EUV五类光刻胶,下游主要应用于高端晶圆制造。目前我国半导体光刻胶基本都来源于海外,当前G线、I线光刻胶国产化率约为10%,KrF和ArF光刻胶自给率仅1%左右。面对当前风高浪急的国际环境,半导体光刻胶国产化非常重要。
图:光刻胶产业链图

资料来源:九方智投、中商产业研究院,东海证券研究所


光刻胶单体是合成成膜树脂的原料,单体的质量决定了成膜树脂性能的稳定性,因此获得稳定优质的单体十分重要。

圣泉集团(国内成膜树脂领先企业)
彤程新材(建成5000吨成膜树脂产能,预计今年实现量产)、
华懋科技(光刻胶领域处于国内领先,且其上游树脂、光敏剂和单体都是自主生产)、
久日新材和强力新材(国内光引发剂领域领先企业)。
g/i线光刻胶:晶瑞电材(苏州瑞红)、彤程新材(北京科华)。
KrF光刻胶:彤程新材(北京科华)、上海新阳、晶瑞电材(苏州瑞红)、徐州博康(华懋科技)等都有布局,但实现量产供货的却不多。
ArF光刻胶:南大光电、晶瑞电材(苏州瑞红)、彤程新材(北京科华)、上海新阳、徐州博康等也都有布局,但没有实现大批量量产供货。
EUV光刻胶:彤程新材(北京科华)已通过02专项验收
参考资料:
20230312-国金证券-基础化工:光刻胶板块强势向上,继续看好有业绩有估值标的
20230314-东海证券-基础化工:关注光刻胶原材料国产化突破
20230403-中泰证券-光刻机行业报告:从0到1,星辰大海
本报告由研究助理协助资料整理,由投资顾问撰写。投资顾问:王德慧(登记编号:A0740621120003)
免责声明:以上内容仅供参考学习使用,不作为投资建议,此操作风险自担。投资有风险、入市需谨慎。
相关股票
相关板块
相关资讯
扫码下载
九方智投app
扫码关注
九方智投公众号
头条热搜
涨幅排行榜
暂无评论
赶快抢个沙发吧