核污染防治火了!龙头单周股价暴涨近8成
受日本启动福岛核污染水排海影响,核污染防治概念股表现活跃,主营污水处理业务的国中水务周五收盘录得涨停板,国内核电水处理市场占有率居于前列的中电环保周三、周四连续录得20cm涨停,本周股价累计最大涨幅达76%。

德邦证券郭雪8月25日研报中表示,此次日本宣布试运行排放核废水后,我国海洋辐射环境监测需求将大幅提升。
虽然日本一再强调,经过处理的水没有问题,甚至可以直接饮用,但这个说法却得到很多学者的强烈反驳。有专家表示,日本一直在做出“问题只在于氚元素”的误导,但世界上很多科学家都有一个共识,就是核污染水里含高达64种核放射性元素,并且七成以上都是超标的,而且是多核素设备难以完全处理掉的。
这些放射性元素进入海洋环境生态以后,氚可能还不是最危险的,对人类、对海洋生物影响危害最大的是碳-14和碘-129,碳-14会在海洋生物,也就是鱼类的体内聚集。德国海洋科学研究机构曾指出,福岛沿岸拥有世界上最强的洋流,或影响到全球鱼类迁徙、远洋渔业、人类健康、生态安全等方方面面。
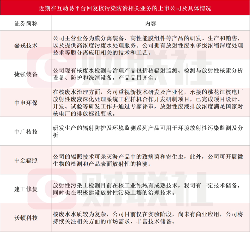
根据财联社不完全整理,近期在互动易平台回复核污染防治相关业务的上市公司包括中电环保、嘉戎技术、捷强装备、中广核技、中金辐照、建工修复、沃顿科技等,具体情况如下:

此外,在核污染检测方面,申万宏源王珂8月24日研报中指出,检测资质为检验检测行业主要准入门槛,部分企业具备海洋监测资质。其中谱尼测试连续多次承担国家级海洋监测项目,在多地建有标准海洋环境与生态实验室,具有齐全的海水水质、海洋沉积物质量(底质)、等相关项目的调查检测资质;实朴检测已经完成多项入河排污口溯源监测项目,北部湾及东海等海水监测项目,目前已经具备海洋监测资质。
检测仪器方面,莱伯泰科已经能够提供针对海水中放射性物质污染监测的一体化解决方案,公司的EmporeRAD系列产品专门用于提取放射性元素;优利德的UT334A辐射剂量检测仪一款小型高灵敏度的辐射剂量报警仪,灵敏度高、测量准确;华盛昌的DT-9501核辐射检测仪采用进口高精度盖革计数管,在实时报警的同时亦能够准确测量辐射剂量值。
郭雪研报中表示,核污水排放影响广泛,放射性物质处理与监测是重中之重。建议关注莱伯泰科、聚光科技、中电环保、嘉戎技术、优利德等。
(来源:财联社)
免责声明:本页所载内容来旨在分享更多信息,不代表九方智投观点,不构成投资建议。据此操作风险自担。投资有风险、入市需谨慎。
相关股票
相关板块
相关资讯
扫码下载
九方智投app
扫码关注
九方智投公众号
头条热搜
涨幅排行榜
暂无评论
赶快抢个沙发吧