【数据看盘】比亚迪连续4日遭北向资金减仓 多家一线游资博弈亚威股份
①沪深股通前十大成交中,比亚迪净卖出居首,该股连续4个交易日遭北向资金净卖出。
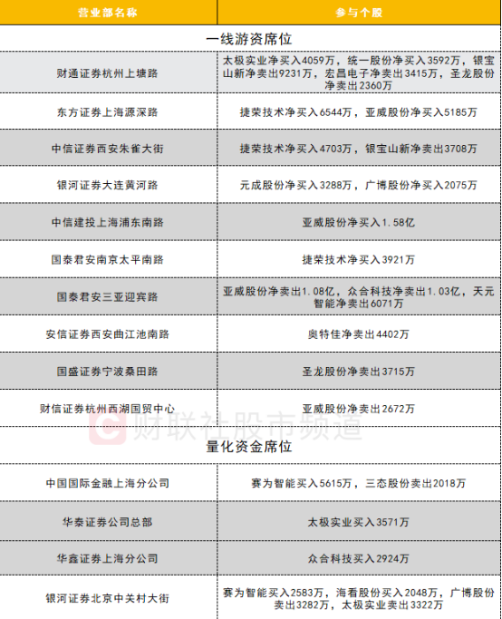
②HBM概念股亚威股份获两家一线游资买入两家一线游资卖出,其中中信建投上海浦东南路营业部买入1.58亿国泰君安三亚迎宾路卖出1.08亿。
③IF期指空头大幅减仓;IC期指多头大幅加仓。
沪深股通今日小幅净买入,赛力斯净买入居首,比亚迪净卖出居首。板块主力资金方面,建筑工程板块主力资金净流入居首。期指持仓方面,IC合约多头大幅加仓。龙虎榜方面,太极实业获机构买入超6000万;元成股份遭机构卖出1.37亿;捷荣技术获两家一线游资席位买入;赛为智能获两家量化席位买入。
一、沪深股通前十大成交
北向资金全天净卖出35.39亿元,其中沪股通净卖出7.01亿元,深股通净卖出28.38亿元。

沪深股通两市前十大成交中净买入个股略多。买入方面,个股净买入金额均不大,赛力斯净买入居首,江淮汽车、工业富联净买入居二、三位。
净卖出方面,比亚迪净卖出居首,该股连续四日遭北向资金净卖出,宁德时代净卖出居次席,立讯精密、招商银行净卖出居三、四位。
二、板块个股主力大单资金
从板块表现来看,深圳国资、短剧、养殖、零售等板块涨幅居前,CPO、一体化压铸、英伟达概念、汽车整车等板块跌幅居前。

从主力板块资金监控数据来看,建筑工程板块主力资金净流入居首。
板块资金流出方面,电子板块主力资金净流出居首。

从个股主力资金监控数据来看,主力资金净流入前十的个股所属板块较为杂乱,太极实业净流入居首。
主力资金流出前十的个股所属板块较为杂乱,比亚迪净流出居首。
三、期指持仓

四大期指主力合约中,IH合约多空双方均大幅减仓,且减仓数量基本相当;IF合约多空双方均大幅减仓,空头减仓数量较多;IC合约多空双方均大幅加仓,多头加仓数量较多;IM合约空头加仓,多头小幅减仓。
四、龙虎榜
1、机构

龙虎榜机构活跃度一般,买入方面,先进封装概念股太极实业获机构买入超6000万;短剧概念股海看股份获机构买入超2000万。
卖出方面,元成股份遭机构卖出1.37亿;短剧概念股广博股份遭机构卖出近3000万。
2、游资

一线游资活跃度有所提升,HBM概念股亚威股份遭一线游资激烈博弈,获两家一线游资买入两家一线游资卖出,其中中信建投上海浦东南路营业部买入1.58亿国泰君安三亚迎宾路卖出1.08亿;捷荣技术获两家一线游资席位买入。
量化资金活跃度有所下降,赛为智能获两家量化席位买入。
(来源:财联社)
免责声明:本页所载内容来旨在分享更多信息,不代表九方智投观点,不构成投资建议。据此操作风险自担。投资有风险、入市需谨慎。
相关股票
相关板块
相关资讯
扫码下载
九方智投app
扫码关注
九方智投公众号
头条热搜
涨幅排行榜
暂无评论
赶快抢个沙发吧