行情中心 沪深京A股 上证指数 板块行情 股市异动 股圈 专题 涨跌情报站 盯盘 港股 研究所 直播 股票开户 智能选股
全球指数
数据中心 资金流向 龙虎榜 融资融券 沪深港通 比价数据 研报数据 公告掘金 新股申购 大宗交易 业绩速递

龙头15天10板 本周披露并购重组进展的A股名单一览

来源:财联社 2025-11-29 10:42
点赞
收藏

A股市场并购重组持续活跃。截至周五收盘,拟收购孚悦科技100%股权的国晟科技斩获15天10板、拟收购广东蓝原科技不低于51%股权的金富科技录得5连板。

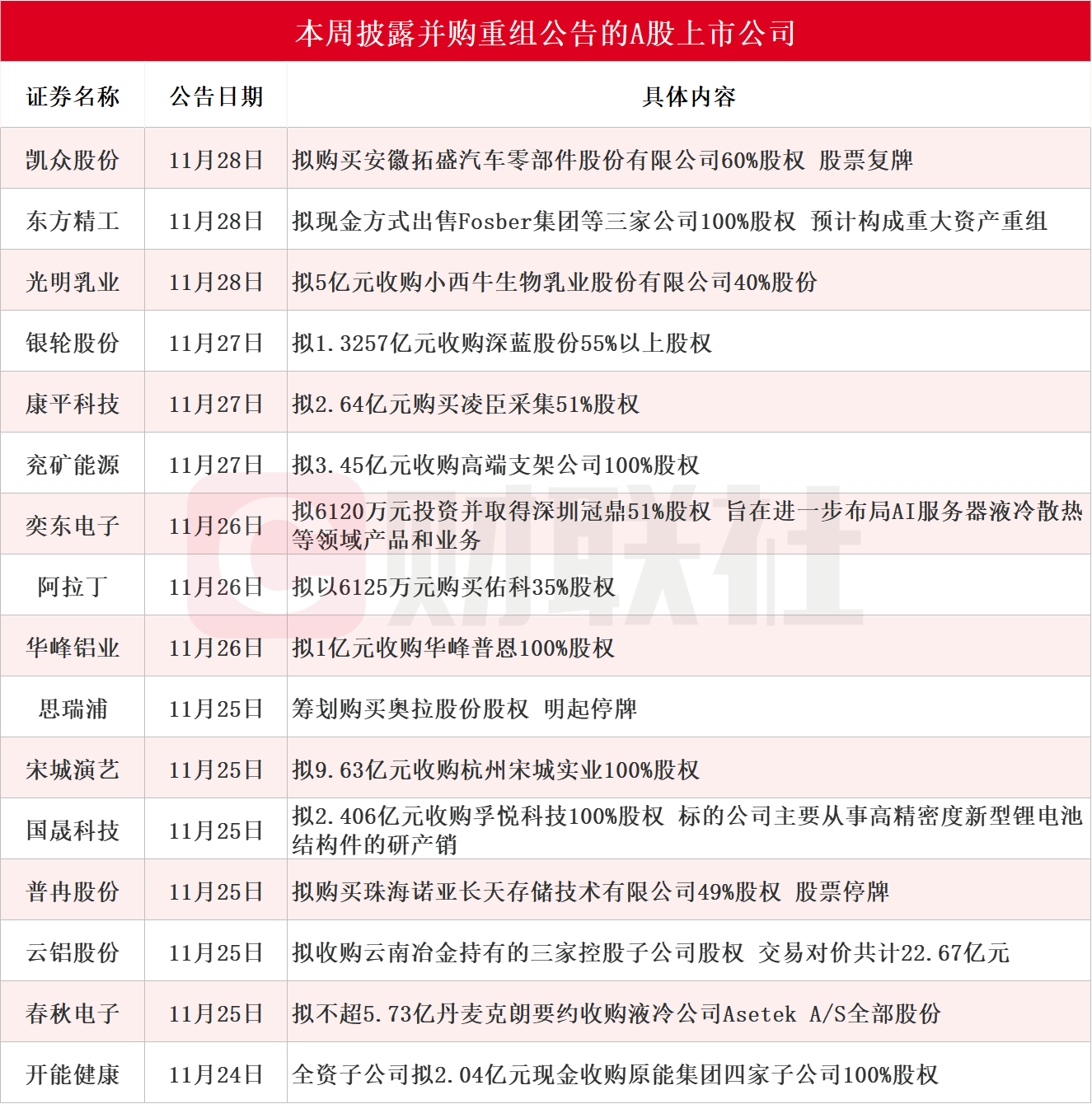
截至发稿,本周披露并购重组进展的A股上市公司共有16家,包括凯众股份东方精工光明乳业银轮股份康平科技兖矿能源奕东电子阿拉丁华峰铝业思瑞浦宋城演艺国晟科技普冉股份云铝股份春秋电子开能健康。具体情况如下图:

其中,主营业务是大尺寸高效异质结光伏电池研发等的国晟科技周二晚间发布收购资产公告,其股价于周五收盘斩获15天10板。国晟科技公告,公司拟与铜陵正豪科技有限公司、林琴签署《国晟世安科技股份有限公司与铜陵正豪科技有限公司、林琴之支付现金购买资产协议》,公司以2.41亿元受让铜陵正豪科技有限公司、林琴合计持有的铜陵市孚悦科技有限公司(简称“孚悦科技”)100%股权。孚悦科技是从事高精密度新型锂电池外壳材料的生产企业,产品主要销售对象为新能源电池生产企业,主要客户有多氟多新能源科技有限公司、郑州比克电池有限公司、东莞凯德新能源有限公司、安徽联鑫技研科技有限公司、河南省鹏辉电源有限公司、深圳市比克动力电池有限公司等。

此外,据不完全统计,本周披露并购重组进展而停复牌的上市公司,还包括凯众股份思瑞浦普冉股份凯众股份周五晚间公告,公司拟收购安徽拓盛60%股权并配套募资,11月24日开市起开始停牌。11月28日,公司召开第五届董事会第四次会议,审议通过了《关于<上海凯众材料科技股份有限公司发行股份及支付现金购买资产并募集配套资金暨关联交易预案>及其摘要的议案》等本次交易相关议案,经公司向上交所申请,公司股票、可转债将于12月1日(星期一)开市起复牌。本次并购标的安徽拓盛成立于2013年,注册资本3000万元,法定代表人朱成持有其55%股份,为公司控股股东及实际控制人。公司专注于汽车橡胶基弹性体减震、密封元件的研发、生产和销售,产品涵盖衬套、顶支撑、弹簧垫等,覆盖汽车底盘系统并涉足动力总成系统,已进入比亚迪吉利汽车、理想等众多主流整车厂商供应链。

财务数据显示,安徽拓盛近年业绩稳步增长,2023年、2024年净利润分别为4171.62万元、5902.01万元,2025年1—9月净利润4671.29万元。在技术层面,安徽拓盛拥有完善的减震配方数据库和专业实验室,具备同步开发和快速响应能力,核心竞争力突出。凯众股份表示,公司主营聚氨酯弹性体减震元件,与安徽拓盛的橡胶基产品形成互补,将构建起完备的产品矩阵,打造汽车NVH减震及密封元件体系化交付能力,满足客户多元化需求,显著提升单车价值量。双方可共享研发资源与设计数据库,共用测试实验室,同时共享下游客户渠道信息,进一步拓展市场布局。

思瑞浦周二晚间公告,公司拟以发行股份及/或支付现金的方式购买宁波奥拉半导体股份有限公司(简称“奥拉股份”)股权并募集配套资金,可能构成重大资产重组。奥拉股份经营范围包括集成电路设计、开发、测试、销售等。为保证公平信息披露,维护投资者利益,避免对公司股价造成重大影响,公司股票及可转债自2025年11月26日起停牌,预计停牌时间不超过10个交易日。交易对方包括Hong Kong Aura Investment Co.Limited等9名股东,合计持有奥拉股份86.12%股份。据报道,2018年成立之初,奥拉股份就通过收购印度Aura半导体快速组建起国际化的技术开发团队;随后,企业又陆续在宁波、上海、深圳、印度班加罗尔、美国硅谷建设了六大研发中心,研发人员占比超过70%。官方网站显示,公司的研发、运营、销售、管理团队均具有多年国际知名半导体公司工作经验。

普冉股份周二晚间公告称,公司准备增发股份收购珠海诺亚长天存储技术有限公司(简称“诺亚长天”)49%股权,收购完成后,将100%持有后者股权。11月17日,普冉股份与诺亚长天的3名股东珠海诺延长天股权投资基金合伙企业(有限合伙)(简称“珠海诺延”)、安徽高新元禾璞华私募股权投资基金合伙企业(有限合伙)(简称“元禾璞华”)、珠海市横琴强科七号投资合伙企业(有限合伙)(简称“横琴强科”)签署《股权转让协议》,以1.44亿元收购诺亚长天31%股权。交易完成后,普冉股份对诺亚长天的持股比例升至51%,实现对该公司控股,并间接控股SkyHigh Memory Limited(简称“SHM”)。诺亚长天股东全部权益在评估基准日2025年8月31日的评估值为4.63亿元,较账面值增值3.26%。据了解,诺亚长天系为收购SHM设立的控股公司,目前持有SHM100%股权。SHM是注册于中国香港的半导体企业,专注于高性能2D NAND及衍生存储器(SLC NAND、eMMC、MCP)产品及方案,在韩国和日本设有工程中心,在亚洲、欧洲、北美等地布局销售办事处,拥有成熟的全球销售网络和稳定客户基础。

(来源:
财联社)
原标题:
龙头15天10板 本周披露并购重组进展的A股名单一览

免责声明:本页所载内容来旨在分享更多信息,不代表九方智投观点,不构成投资建议。据此操作风险自担。投资有风险、入市需谨慎。

举报

写评论

声明:用户发表的所有言论等仅代表个人观点,与本网站立场无关,不对您构成任何投资建议。《九方智投用户互动发言管理规定》

发布
0条评论

暂无评论

赶快抢个沙发吧

相关股票

相关板块

  • 板块名称
  • 最新价
  • 涨跌幅

相关资讯

扫码下载

九方智投app

扫码关注

九方智投公众号

头条热搜

涨幅排行榜

  • 上证A股
  • 深证A股
  • 科创板
  • 排名
  • 股票名称
  • 最新价
  • 涨跌幅
  • 股圈