2.59万亿!成交额创历史记录 赚钱效应爆棚!
①今日市场延续放量普涨,创业板指再度上涨15%刷新单日涨幅记录,两市成交额也超2.59万亿元,创下了历史最大单日量能;
②个股层面,市场延续爆棚的赚钱效应,超2700股涨停或涨超10%。而连板股数量增至100余家,连板晋级率超9成。
市场迎9月收官行情,创业板指9月单月上涨近38%,创单月涨幅历史纪录,沪指9月累涨17%。沪深两市成交额超2.59万亿元,创出历史记录。两市超700股涨停,超2700股涨超10%。券商板块集体爆发,东方财富等四十余股全线涨停;金融科技板块持续大涨,同花顺、指南针、财富趋势、银之杰、大智慧等涨停;白酒等大消费板块延续强势,泸州老窖、古井贡酒、水井坊、酒鬼酒等涨停;芯片股大幅拉升,国民技术、捷捷微电、寒武纪、沪硅产业等涨停;北交所个股全天强势,华信永道、新安洁等十余股涨停。截至收盘,沪指涨8.06%,深成指涨10.67%,创业板指涨15.36%。
板块方面
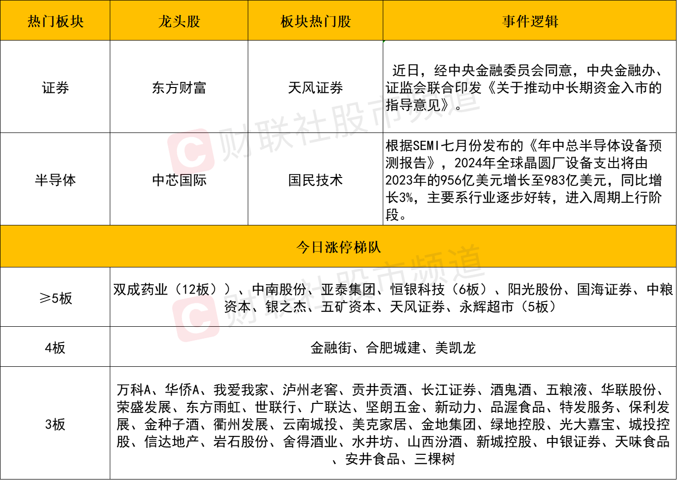
板块上,大金融方向延续强势,其中证券板块再度领涨,除去停牌的国泰君安和海通证券外,板块中所有个股悉数涨停。其中东方财富成交额超300亿再度刷新历史记录。此外,金融科技方向同样延续强势,银之杰8天7板,指南针、财富趋势、安硕信息、天利科技、银信科技等多股涨停。
消息面上,近日,经中央金融委员会同意,中央金融办、证监会联合印发《关于推动中长期资金入市的指导意见》,提出三方面的主要举措:建设培育鼓励长期投资的资本市场生态;大力发展权益类公募基金,支持私募证券投资基金稳健发展;着力完善各类中长期资金入市配套政策制度。
从近期的市场表现而言,大金融方向毫无疑问扮演着“领涨先锋”的角色,故当增量资金源源不断地流入市场,成交额创下历史记录的背景下,大金融仍是直接受益的方向。但需注意的是,金融股在经历了近期的高角度拉升后,累积了大量获利卖压,一旦后续增量资金难以为继时,则需留意短线分歧加剧的风险。
地产股,万科A、金地集团、保利发展、阳光股份、金融街、信达地产等20余股涨停,滨江集团、招商蛇口、香江控股、滨江集团同样涨超9%。
消息面上,央行、金融监管总局29日出台四项金融支持房地产政策,其中包括:首套、二套房存量房贷利率批量下调,预计平均降幅0.5个百分点左右。商业性个人住房贷款不再区分首套、二套住房,最低首付款比例统一为不低于15%。对于金融机构发放的符合要求的贷款,央行向金融机构发放再贷款的比例从贷款本金的60%提升到100%等。此外,上海、广州都一线城市也进一步放开与优化限购条件。
从市场角度来看,地产股由于受政策面方向持续性的利好催化,近期同样走出了极强的延续性,万科A、保利发展等权重股更是罕见的连板涨停。在资金加速进场的背景下,地产股后续大概率仍具进一步向上之空间。此外,市场对地产股的炒作逐步延伸至了整个地产链之中,建材、家居等细分同样表现不俗,若畏惧追高的话,不妨在地产链中去寻找一些低位补涨机会。
半导体、芯片板块持续走强,国民技术、捷捷微电、寒武纪、沪硅产业、中芯国际、寒武纪、佰维存储等30余股涨停。根据SEMI七月份发布的《年中总半导体设备预测报告》,2024年全球晶圆厂设备支出将由2023年的956亿美元增长至983亿美元,同比增长3%,主要系行业逐步好转,进入周期上行阶段。
正如上周五文章所提及的,目前仍处于行情的初期阶段,构资金对于此前超跌的优质核心资产进行仓位回补,在金融、消费、地产、赛道悉数反弹后,今日回流入以半导体为代表的硬科技方向可谓是情理之中。并且相较于大金融,半导体整体位阶相对较低,若后续增量资金持续入场的话,仍有望与大金融一起成为后市的情绪载体。

个股方面
个股来看,今日市场延续爆棚的赚钱效应,超2700股涨停或涨超10%。而连板股数量超100家,连板晋级率超9成。而从涨停分布来看,大金融板块持续走强,东方财富再度以超300亿的成交额涨停,中信证券同样晋级2连板。此外,地产链以及白酒等大消费方向延续强势。万科A、保利发展、五粮液、泸州老窖等权重罕见连板涨停。此外随着今日科技股的进一步加强,半导体产业链也掀起了涨停潮,海光信息、北方华创、寒武纪、中芯国际等人气个股悉数封板。另一方面,在追求短线弹性的时间节点下,资金开始延伸北交所方向,北证50指数涨超20%,华信永道、新安洁等十余股涨停。整体而言,在量能持续递增的背景下,短线高亢的情绪有望延续,后续仍可在盘中寻找一些低位补涨机会。

后市分析
今日市场延续放量普涨模式,创业板指再度上涨15%刷新单日涨幅记录,两市成交额也超2.59万亿元,创下了历史最大单日量能。而从盘面上来看,市场一度在开盘与尾盘阶段遭遇两次小幅分歧,但皆很快获得资金的承接拉回。可见在增量资金源源不断地入场驰援的背景下,本轮行情短期并不会轻易见顶。不过需要注意的是,指数连续的高角度拉升,主要还是受益于量能的持续堆叠。而一旦后续量能趋于稳定的话,指数或从当前快速飙涨逐步过渡至震荡向上的模式。届时市场的分歧会有所增加,届时把握各板块间轮动节奏或是关键。
而从市场风格角度而言,目前仍处于行情的初期阶段,大金融、顺周为代表的权重方向成为了市场上涨核心,不过随着行情的持续演绎下,权重成功搭台后,情绪资金也会寻找新的暴利题材,预计后续风格可能会逐步向高弹性的成长股方向所切换。
市场要闻聚焦
1、券商紧急借调人手辅助支持开户 国庆期间开户有望再出现高峰
A股今日成交金额合计约2.59万亿元,刷新历史纪录,交易火热催动投资者跑步入场。近四天内,券商开户数量普遍呈4-6倍式增长。财联社记者最新获悉,包括银河证券等多家券商,公司已安排更多人手来支持远程开户和客户服务工作,此外也有券商增设异地后援中心,大幅优化业务流程,强化非现场业务处理能力。9月30日当天,已有多家券商营业部进行了员工借调工作,鼓励员工国庆支持相关工作。记者还了解到,A股收盘已经过去近一个小时,券商线上开户仍处排队状态。鉴于行业普遍官宣今年国庆开户不打烊,有业内人士预测,相较于前几天峰值,线上开户有望将在国庆期间仍保持一定数量。
2、监管强调:券商IT等相关重要指标应在历史峰值三倍以上
记者最新获悉,有地方证监局陆续向券商下发加强证券期货业网络和信息系统安全保障工作的通知。其中要求,券商可以结合业务变化情况,加大信息系统压力测试力度,重要信息系统的订单吞吐速率、成交峰值吞吐速率等指标应当在历史峰值的三倍以上,交易时段相关网络带宽应当是近一年使用峰值的两倍以上。要加强对市场交易量的分析研判,保障重要信息系统具有充足的性能容量,防范业务高峰期对信息系统安全运行可能造成的冲击。发现信息系统和网络容量不足的,应当及时采取系统升级、扩容等处置措施,确保系统性能容量充分,有效满足业务实际需要。若发生突发网络安全事件,需要立即采取有效措施,妥善做好技术恢复、业务引导、投资者安抚等工作。
免责声明:本页所载内容来旨在分享更多信息,不代表九方智投观点,不构成投资建议。据此操作风险自担。投资有风险、入市需谨慎。
相关股票
相关板块
相关资讯
扫码下载
九方智投app
扫码关注
九方智投公众号
头条热搜
涨幅排行榜
暂无评论
赶快抢个沙发吧