小米汽车火了!龙头六连板 受益上市公司梳理
小米汽车概念股爆发,为小米提供结构件产品的银宝山新周五收盘斩获6连板,子公司已接受小米汽车客户定点的奥特佳2连板,减振产品与小米汽车有同步开发业务的凯众股份盘中录得17天8板。

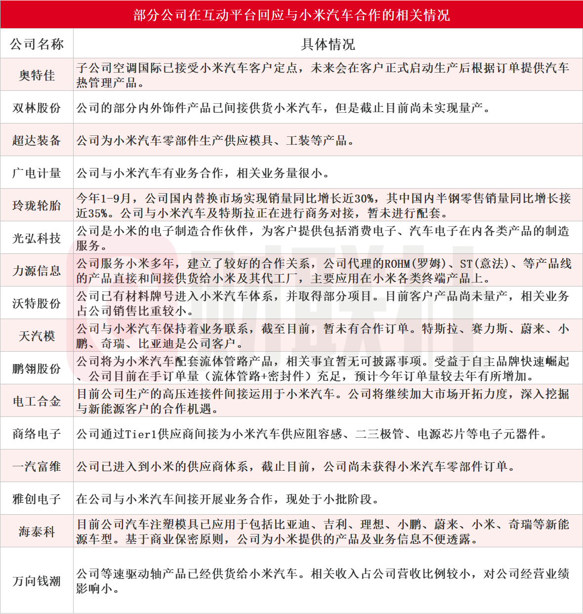
奥特佳、双林股份、超达装备、广电计量、玲珑轮胎、光弘科技、力源信息、沃特股份、天汽模、鹏翎股份、电工合金、商络电子、一汽富维、雅创电子、海泰科、万向钱潮等多家A股上市公司近期在互动平台密集回应与小米汽车合作的相关情况,具体见下表:

工业和信息化部等四部门周五发布通知,开展智能网联汽车准入和上路通行试点工作,促进智能网联汽车产品的功能、性能提升和产业生态的迭代优化,推动智能网联汽车产业高质量发展。

东莞证券分析师黄秀瑜11月16日研报指出,近年来,华为、魅族、大疆、小米等消费电子厂商依靠在消费电子领域积累的市场调研、产品研发、通信等优秀经验,入局智能驾驶、智能座舱、智能电机、车联网等汽车智能化领域,与在智能座舱及智驾域控领先零部件企业进行深度合作,将推动汽车行业智能化领域的进一步发展。
自雷军宣布小米进军智能汽车行业以来,小米汽车的动态一直颇受关注。11月15日下午,小米汽车在工信部发布的最新《道路机动车辆生产企业及产品公告》第377批中首次登场。与此同时,小米首款汽车的长宽高、整车总质量、动力等等信息也被一一曝光。值得注意的是,比亚迪和宁德时代两大巨头将为小米汽车首款车型提供动力电池。

而此前一直处于迷雾之中的代工方也揭开面纱,既非海马汽车也非北汽蓝谷,而是北京汽车集团越野车有限公司,其为北汽集团全资子公司。不过,生产地点却是小米自身的生产基地。
目前,最受市场关注的还是小米汽车的售价。此前有汽车博主透露称,小米汽车的首款车定位为C级豪华轿车,售价为30万+,高配版本40万。而天风国际证券分析师郭明錤认为,小米汽车首款车型售价预计低于30万元。此外,网上流传的一份所谓“小米汽车专家交流会纪要”中,曝出的小米首款车“最低配置价格20万以内,最高配不超过30万。”纪要的真实性有待考证,但是与分析师“30万元以内”的定价预期基本吻合。
据媒体报道,根据目前市场曝光的小米汽车配置和售价来看,其对标的车型就是特斯拉Model3、小鹏P7、蔚来ET5、智界S7等纯电轿车,市场竞争颇为激烈,但有着较大渗透空间。
据不完全统计,除上述互动平台回应的A股上市公司之外,涉及小米汽车相关业务的还有津荣天宇、华域汽车、宝武镁业、浙文互联、凯众股份、均胜电子、信测标准、常熟汽饰、奥联电子和光庭信息等,具体情况如下:

(来源:财联社)
免责声明:本页所载内容来旨在分享更多信息,不代表九方智投观点,不构成投资建议。据此操作风险自担。投资有风险、入市需谨慎。
相关股票
相关板块
相关资讯
扫码下载
九方智投app
扫码关注
九方智投公众号
头条热搜
涨幅排行榜
暂无评论
赶快抢个沙发吧