助力上市公司提质增效:并购重组大时代来临
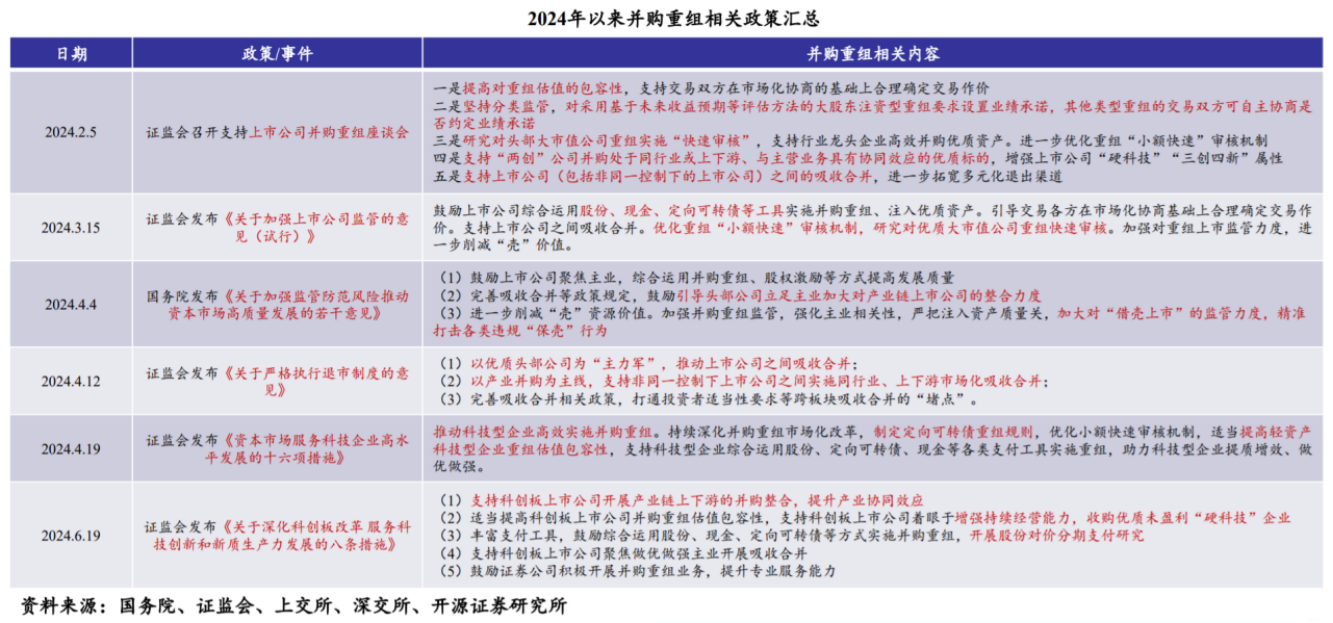
事件:国内资本市场进入并购重组活跃期。
9月11日证监会有关部门负责人表示,总体看,并购重组市场化改革取得了积极成效,具有标志性意义的并购案例相继涌现,呈现“硬科技”企业并购较为活跃,助力技术创新与资源整合的特征。
9月12日,吴清调研辽宁沈阳表示,证监会将多措并举活跃并购重组市场。证监会将落实新“国九条”部署,进一步全面深化资本市场改革,不断提高上市公司质量和投资价值,充分发挥多层次资本市场体系功能,支持企业通过股债融资、期货风险管理等渠道发展壮大,多措并举活跃并购重组市场,不断提高服务科技创新和新质生产力的质量和水平,为辽宁经济社会高质量发展作出更大贡献。

并购方:盈利下滑与竞争加剧催生外延并购需求,超募资金为并购重组保驾护航。被并购方:经营不善+减持新规+代际传承等多重压力推动上市公司出售资产意愿提升。投资方:IPO收紧后投资机构亟需借助并购重组拓展退出渠道
方向一:鼓励上市公司聚焦主业,开展产业并购(并购目的);
方向二:以优质头部公司为“主力军”,支持双创公司并购(并购主体);
方向三:提高对估值和盈利的包容性,完善“小额快速”审核机制(并购审核);
方向四:鼓励定向可转债,开展股份对价分期支付研究(支付方式)。
监管端,IPO监管趋严的背景下,并购重组有助于公司实现间接上市。产业端,目前我国经济仍处修复阶段,实体经济景气度减弱,一级市场估值承压叠加投资者退出诉求上升,为现金流充沛的公司带来较好的战略并购机会。

5月以来,A股上市公司共披露46单重大资产重组项目,7单发股类重组提交证监会注册。9月以来,沪深两市已披露的重大资产重组计划达8单,其中中国船舶拟吸收合并中国重工、国泰君安证券拟吸收合并海通证券、中国五矿拟入主盐湖股份等。
已披露的并购重组项目凸显出以下几大特征:并购主体以国有上市公司为主,国有上市公司发布的并购重组项目23单,占比50%;并购目的多为通过产业链并购实现资源整合,希望发挥协同效应;“硬科技”、战略新兴产业正在成为并购热点领域。
国有资本通过并购重组进入新一代信息技术、人工智能、新能源、新材料、高端制造、量子科技等领域的项目,将会成为中国资本市场进行并购重组活动的活跃力量。
在经济面临有效需求不足,金融市场受困资产荒等背景下,并购重组有助于减少同质化内卷,强化上下游协同,丰富上市公司的多元化,进而为激活市场流动性、盘活存量资产提供有力的策动效应。

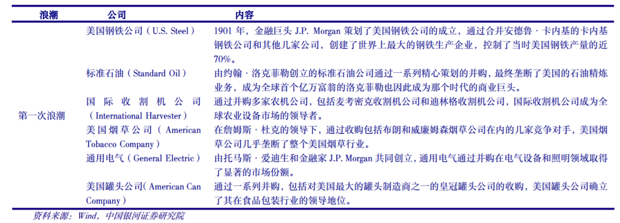
海外并购重组浪潮:美国作为全球最大经济体之一,共掀起过五轮并购浪潮,分别在1897-1904年、1916-1929年、1965-1970年、1981-1989年、1992-2000年。
五轮并购浪潮具有明显的特征:
1.时代创新催生企业并购浪潮。工业时代的兴起催生了美国第一、第二次并购浪潮,涌现了许多新兴产业,如钢铁、石油、铁路等。社会创新催生美国第三次、第四次并购浪潮。这一阶段,成功的企业家们试图将原行业的管理经验移植到别的行业中,许多公司通过资产重组来调整业务结构以求达到更好的经营业绩。信息时代催生美国第五次并购潮。PC、互联网出现,信息时代技术创新阶段开启,工业时代的旧巨头通过并购投资布局新兴产业,信息时代的新科技公司也通过并购来加速扩张和保证优势,实现迅速崛起。
2.并购行业从中上游工业制造企业转向科技企业。前两次并购浪潮以重工业部门为主,从第四次并购浪潮开始,并购企业所处行业逐步向下游医药、零售、金融、科技等行业转移。
3.企业组织形式实现了“单一行业巨头-跨行业寡头垄断-多元化企业集团-跨国公司”的转变。

第一次并购浪潮:工业化与市场垄断(1897-1904)。19世纪末,美国经历电力工业化革命,实现电力广泛使用地提高了生产效率,工业化和城市化加速。横向并购造就了如美国钢铁公司、标准石油等巨型企业,近一半美国企业被并购,大型企业实现规模快速扩张和行业集中度大幅提升,主要涉及石油业、制造业等。后来,随着美国经济增速下降以及金融部门的动荡,第一次并购浪潮逐渐退去。


第二次并购浪潮:寡头垄断与产业调整(1916-1929)。一战后,西方国家进入战后重建,经济的复苏和资本市场的恢复为企业并购提供新机遇。从1920年代初到1929年股市崩盘,美国经历了以纵向并购和混合并购为主的第二次并购浪潮。科技发展、运输系统变革、媒体兴起等变化,共同推动了此次并购浪潮。1916-1929年间,共发生7391起并购案,主要集中在钢铁、石油、化工和运输设备等行业,偏向于重工业部门。大资本对中小企业进行并购,形成了很多寡头垄断企业。至1929年,经济大萧条为此次并购浪潮画上句号,许多企业开始重新审视自身产业结构。


第三次并购浪潮:混合并购与规模扩张(1965-1970)。20世纪60年代,二战结束后,美国经济进入黄金发展期,由此带来第三次并购浪潮,主要集中在工业企业以混合型并购为主,涉及资产规模显著提高。管理科学的普及和办公自动化的推进降低了管理成本,促进了并购活动的增加。企业通过并购实现跨行业、跨部门经营,将企业经营范围拓宽至原本并不相关的领域,推动了企业的规模扩张和多元化发展。多元化的策略使得这些公司能够控制更多的市场和资源,还可以在一定程度上分散公司风险,但同时也出现了一些过度多元化导致资源分散和管理挑战的问题。


第四次并购浪潮:杠杆并购与敌意收购(1981-1989)。20世纪80年代,美国并购活动再次升温持续到1990年。本次并购浪潮出现的一个突出特征是金融创新,典型表现是杠杆收购的快速增加。“垃圾债券”的广泛应用使得中小投资者能够通过杠杆融资筹集大量资金对大型企业发起并购,RJRNabisco被KKR公司领导的财团以250亿美元的价格收购,成为当时历史上最大的杠杆收购案。这一时期的并购活动多集中在石油、航空、医药、金融等行业,政策的宽松对并购的包容度较高,当时很多并购为敌意收购。


第五次并购浪潮:全球化与新科技革命(1992-2000)。20世纪90年代,经济表现强劲叠加信息技术革命兴起,美国进入了第五次并购浪潮。这一时期并购数量快速增加,从1993年开始升温,1998年达到顶峰的15453起。此次并购浪潮主要发生在信息、民航、石油、传播等行业,无论是并购企业还是目标企业的规模都很大。强强联手、跨国联合的特点使本次并购浪潮对世界带来了巨大影响,以战略并购和跨国并购为主的并购方式使得合作双方在全球话语权提高,全球化程度加深。在此阶段,美国经济结构也快速升级,互联网技术、IT技术和生物技术快速发展,信息行业已成为美国乃至全球最具活力的行业之一。2000年,AOL宣布以超过1600亿美元收购时代华纳,这是互联网泡沫时期最大的并购案之一,也是媒体和电信行业的一个标志性事件。

A股2014-2015年并购重组热潮。2014年国家发布了以“减少行政审批”为核心的企业并购重组新政,市场化并购活力得到释放。这一系列政策的松绑,叠加经济转型改革,带来了A股市场并购重组的繁荣时代。国务院于2014年5月9日发布的《关于进一步促进资本市场健康发展的若干意见》简化审批、提升效率,并完善金融财税等支持,以推动企业兼并重组,增强产业竞争力,实现资源更优配置。
经济上,2014年全球经济出现挑战,世界经济复苏的势头微弱,形势错综复杂,国际贸易出现下滑,中国经济步入新常态,从高速增长转为中高速增长,政府通过简政放权、财税改革、价格改革等措施,激发市场活力。中国经济转向高质量发展,“一带一路”倡议不仅深化了中国与沿线国家间的经贸合作,更在并购重组领域展现出显著的多维优势。2015年,国企改革启动,繁荣并购重组市场。重点聚焦上市公司资产重组,包括资产置换、国企整合等,为并购重组市场注入新活力。构建开放型经济新体制,优化产权结构,推进并实施自贸区战略激发经济活力。

市场方面,在2014年下半年至2015年上半年的时间段内,A股市场大幅上行,资金充裕和股价的稳步抬升共同为并购重组创造了良好的市场环境。在这一环境下,高企的股价使得企业能够以相对较低的成本发行股票,进而推动了并购活动的活跃。
2014-2015年的并购浪潮中,新兴产业加速发展,一线城市区域并购较强,海外并购重组多元化。2014年中国并购市场以制造业为主,占47%份额,突出在计算机通信、电子设备和医药制造领域。北上广江浙区域持续领跑中国并购重组市场。海外并购重组的数量有一定的提升集中在制造业、金融业、采矿业等。2015年,并购市场更多元化:国内并购活跃,数量金额创新高;政策优化助力企业规模扩大和战略升级;新兴产业如IT、互联网、生物医疗整合加速,成为热点;VC/PE通过并购退出,尤其在TMT领域表现明显。海外并购活跃但金额略降,受全球经济增长减缓的影响。

目前主板市场上市公司并购较多,未来北证、科创板和创业板有望更加活跃。从上市公司重大重组情况来看,2023年A股主板市场共有77家上市公司进行了重大重组,相比2022年和2021年的均有129家在数量上有所下降。但科创板和创业板2023年共30家上市公司实现重大重组,较2022年持平,较2021年的23家上升明显。同时,2022年和2023年均有3家北交所上市公司进行了重大并购重组。随着科技升级、行业高质量发展成为经济转型的方向,创新驱动加快新动能成长和传统动能改造,以及科创板、创业板和北交所改革的进一步推进,预计北证、创业板和科创板上市公司的并购重组在未来有望更加活跃。

上市公司并购目的以横向整合、战略合作和多元化战略为主,多元化战略和战略合作为目的实施企业重组并购或将延续增长态势。2023年,以多元化战略、横向整合和战略合作为并购目的交易笔数共74笔,占并购企业的7成以上,交易金额共达665.7亿元,占总交易金额的6成以上,表明企业并购的主要目的是扩大企业经营规模和业务经营覆盖范围。以横向整合为目的的企业并购数量快速增长,2023年交易笔数为32笔,对比2019年和2018年仅为27笔和13笔,表明随着市场竞争加强,更多上市公司考虑以横向整合方式促进战略合作,以增强其行业竞争力。

从行业分布来看,新经济崛起和传统产业整合将受到更大关注。

新质生产力发展下的并购重组:目前A股并购重组市场仍较低迷,对于一些新质生产力相关的人工智能、创新药、机器人等领域,在严格的审核环境下,一些有潜力但风险较高的项目难以获得足够的资金支持。目前监管层开始对制度进行调整和优化,以更好地适应新质生产力的发展需求。随着政策的逐步落地和市场环境的优化,新质生产力相关的科技、制造和医药等行业的并购活动有望改善:

(1)AI等前沿技术的发展为企业提供了新的工具和平台,通过并购可以快速整合这些技术,加速产品和服务的创新。其他包括物联网、5G通信、区块链、云计算等技术的进步,都为TMT行业提供了新的增长点和并购机会,都将推动2024年TMT行业的并购重组活动。


(2)在技术密集型的高端制造业,并购重组是获取核心技术、加速创新的有效手段。中国制造业企业在海外并购方面展现出较为强劲的动力。预计在政策支持和市场需求的双重驱动下,高端制造业的并购重组将继续在促进产业升级,快速进入新兴领域和实现技术自主可控,获取关键技术方面发挥关键作用。

(3)随着生物制药和生命科学技术的快速发展,投资企业更加青睐那些专注于创新药物研发的公司。且全球化背景下,很多医药企业通过跨境并购来获取新技术、新市场和新业务模式。与生物制药和生命科学技术相关的医药行业跨境并购有望更加活跃。

在全球行业分类系统主要行业中,医疗保健设备、生命科学工具与服务、制药、互联网、半导体产品和应用软件行业具备明显的并购驱动特征。与其余行业相比,医疗保健设备、生命科学工具与服务、制药、互联网、半导体产品和应用软件并购交易更为活跃,并购交易金额占比更高,各行业巨头如赛默飞、德州仪器、星座软件,无一不是通过外延并购,实现市值与营收的不断增长。除此之外,这些行业也呈现出明显的并购驱动特征。当行业增长放缓或陷于下行周期时,企业间并购交易可以有效促进产业资源整合与高效利用,推动行业开启上升通道,营收与毛利增速明显提升。

上述行业之所以是并购驱动型行业,共性原因在于高研发、市场专业化细分。从研发投入看,并购驱动型行业研发费用占比均大于5%,产品和技术持续迭代。由于企业可以通过并购直接获取目标公司长时间研发累积的成果,这种“购买”现成技术的方法大大节约了企业自主研发的时间成本和试错成本,且能快速响应日新月异的市场,故而并购是创新型行业发展的重要组成。从市场结构看,并购驱动型行业往往存在多个专业化细分领域且存在专业壁垒,企业要想稳固行业领先地位或者突破成长天花板,需不断寻求新的市场空间和增长点。并购不仅可以使企业跨越这些专业壁垒,避免从零开始建立品牌和市场份额的漫长过程,还有利于企业发展第二跑道,分散经营风险。

并购成功的关键要素包括理性选择并购标的、高效的管理整合和充沛的现金流。回顾并购驱动型行业龙头赛默飞、德州仪器、星座软件的并购历程,我们发现三家企业并购的智慧主要表现在:
1)不存在并购“后遗症”—大额商誉减值。三家企业虽历经多次并购交易,但对标的公司的未来业绩预期相对理性,所选标的公司在并购后的实际业绩与预期差距较小,避免了因收购资产业绩不达标而拖累业绩;
2)商誉减值风险被有效控制。在并购交易过程中,三家企业商誉在公司资产中的占比基本可以维持稳定,当商誉占比过高时,三家企业一般会开始控制并购节奏,降低并购交易频率,充分“消化”标的企业,直至商誉占比重新回归稳定,这在一定程度上稀释了商誉减值风险,减小了商誉减值对公司业绩的影响;
3)有效整合并购资源。并购容易整合难,并购重组最重要的是从“形合”变为“神合”。赛默飞、德州仪器和星座软件在并购后营收规模不断扩张的同时,应收账款回收速度整体保持上升趋势,销售管理成本占比也分别降低了9.00%,6.11%和11.85%,充分释放了并购交易的协同效应;
4)并购弹药充足。现金收购在各类并购支付方式中往往占据较高比例。三家企业在发展过程中始终保持着较为充裕的现金储备,可以支撑其更为灵活地选择并购支付方式,及时把握并购机遇。
在A股并购驱动型行业中,部分企业具备上述并购要素,有望随着并购市场回暖率先受益。在医疗保健设备、生命科学工具与服务、制药、互联网、半导体产品和应用软件行业中,并购活跃度高的企业往往存在盲目并购或激进并购的情况。尤其在2015年,部分企业在A股并购热潮影响下,盲目开展财务性并购而非战略性并购,商誉短时间内大幅提升,导致“消化不良”,“虚胖”多年的业绩被打回原形。除此之外,部分企业在完成并购后,应收账款回收效率下滑明显,销售管理成本不减反增,并购反而成为企业发展的“绊脚石”。但在并购驱动型行业中,仍有部分企业并购表现值得关注。这些企业在并购交易后商誉减值风险较小,企业管理整合效率随并购交易不断提升,现金流也更加健康,有望通过并购实现高质量发展。
参考资料:
20240626-银河证券-并购重组向“新”而行
20240816-开源证券-新“国九条”后并购重组趋势与展望
投资顾问:王德慧(登记编号:A0740621120003)本报告中的信息或意见不构成交易品种的买卖指令或买卖出价,投资者应自主进行投资决策,据此做出的任何投资决策与本公司或作者无关,自行承担风险,本公司和作者不因此承担任何法律责任。
免责声明:以上内容仅供参考学习使用,不作为投资建议,此操作风险自担。投资有风险、入市需谨慎。
相关股票
相关板块
相关资讯
扫码下载
九方智投app
扫码关注
九方智投公众号
头条热搜
涨幅排行榜
暂无评论
赶快抢个沙发吧