联瑞新材:国产替代先驱!高端硅微粉龙头

摘要
公司是国内规模最大、技术领先的硅微粉生产高新技术企业;经过近40年技术及产品积累,公司技术实力领先,目前产能规模及营收体量均为全国首位。公司硅微粉从中低端角形硅微粉向中高端球形硅微粉发展,并且实现从硅基微粉向铝基微粉拓展。
公司多年潜心经营,技术工艺突破海外封锁,在高端领域品质可对标海外先进水平,且极好匹配下游覆铜板升级和国产化浪潮。和国内同行相比,公司具备更强工艺和综合成本优势,同时技术、管理团队稳定成熟,布局品类齐全,中期快速扩张可期。
一、硅微粉龙头,国产替代佼佼者
公司成立于1984年,前身为硅微粉厂,2002年公司成为李长之先生的个人独资企业,同年生益科技与硅微粉厂合资成立东海硅微粉有限公司。2014年公司完成股份制改造并挂牌新三板,2019年登陆科创板。公司深耕硅微粉行业,专注于电子级硅微粉产品的研发、生产和销售。
2002-2005年以角形硅微粉为主,2006-2011年公司先后开发了化学合成法及火焰法高温制备球形硅微粉技术,2018年公司球形硅微粉制备技术荣获CBMF科技进步类一等奖。

公司致力于无机填料和颗粒载体行业产品的研发,以硅基氧化物填料、铝基氧化物球形填料为核心产品的功能性陶瓷粉体填料,可应用于电子电路基板、芯片封装材料、新型绝缘制品、导热界面材料、胶粘剂、蜂窝陶瓷、3D打印、齿科材料等领域,终端服务于5G装备、消费电子、汽车工业、航空航天、特高压传输等行业。公司主营产品包括结晶、熔融和球形硅微粉(结晶和熔融硅微粉均属于角形硅微粉)。
除了传统角形硅微粉、圆角硅微粉、微米级球形硅微粉、亚微米级球形硅微粉、球形氧化铝粉产品之外,Lowα微米级球形硅微粉、Lowα亚微米级球形硅微粉、高α相的球形氧化铝粉等高尖端应用的系列化产品已通过海内外客户的认证并批量出货,液态填料也已实现小批量出货。

二、硅微粉:下游升级+国产替代,球硅渗透迎契机
硅微粉在覆铜板领域的应用:覆铜板是将玻璃纤维布或其它增强材料浸以树脂基体,一面或双面覆以铜箔并经热压而制成的一种电子基础材料。在电子电路用覆铜板中加入硅微粉可以改善印制电路板的线性膨胀系数和热传导率等物理特性,从而有效提高电子产品的可靠性和散热性,且由于硅微粉具备良好介电性能,能够提高电子产品中信号传输质量,已成为电子产品中关键性材料之一。
覆铜板用硅微粉粒度一般要求5微米以下;高频高速覆铜板对硅微粉的介电性能有严格要求,对杂质的管控也越来越严格。
环氧塑封料的应用:由环氧树脂为基体树脂,以高性能酚醛树脂为固化剂,加入硅微粉等为填料,以及添加多种助剂混配而成的塑封料,是电子产品中用来封装芯片的关键材料。目前常见的环氧塑封料的主要组成为填充料(70%~90%)、环氧树脂(18%以下)、固化剂(9%以下)、添加剂(3%左右)。在微电子封装中,主要要求集成电路封装后高耐潮、低应力、低α射线,耐浸焊和回流焊,塑封工艺性能好。
针对这几个要求,环氧塑封料需要在树脂基体里掺杂无机填料,现用的无机填料基本上都是二氧化硅微粉,其含量最高达90.5%,具有降低塑封料的线性膨胀系数,增加热导,降低介电常数,环保、阻燃,减小内应力,防止吸潮,增加塑封料强度,降低封装料成本等作用。
为达到无限接近于芯片线性膨胀系数,硅微粉在集成电路封装材料填充量通常在75%以上,硅微粉企业通常将平均粒径为0.3微米-40微米之间不同粒度产品进行复配以实现高填充效果。因此环氧塑封料领域对硅微粉功能需求更多体现在低线性膨胀系数、高散热性、高机械强度、高绝缘等方面,对粒度分布等高填充特性有关指标有较高要求。
据立木信息咨询发布的《中国电子级硅微粉市场调研与投资战略报告(2019版)》显示,全球集成电路封装中的97%采用EMC(环氧塑料封装)作为外壳材料,而其中70%-90%为硅微粉,并且当集成电路的集成度为1M-4M时,环氧塑封料应部分使用球形硅微粉,集成度8M-16M时,则需要全部使用球形硅微球粉。因此,硅微粉用于电子封装是不可替代,集成电路产业使用球形硅微粉代替普通角形硅微粉已是大势所趋。

三、投资建议
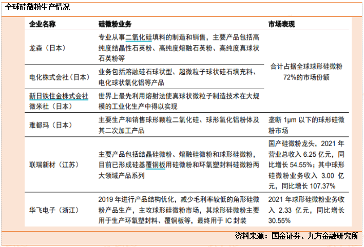
公司地位:国内龙头,引领全行业大变革。国内领先的硅微粉企业主要有江苏联瑞新材、江苏雅克科技、矽比科(上海)矿业、安徽壹石通材料。尤其是联瑞新材硅微粉业务近几年发展迅猛。根据我们前述对行业测算和公司销售收入估算,预计公司2021年在国内硅微粉总需求中,市场份额为15%,其中球硅领域份额11%。若以全球市场容量来看,预计公司当前市场份额更低,或不足10%。
渠道粘性较强。公司与全球前十大覆铜板企业建滔集团、生益科技、南亚集团、联茂集团、金安国纪、台燿科技、韩国斗山集团采取直接交易,与世界级半导体塑封料厂商 KCC 集团、华威 电子采取直接交易外,公司主要通过 CBC 集团、MORIMURA BROS.,INC.销售至住友 电工、日立化成、松下电工等日资本土企业及其在中国、东南亚的分支机构。
高精尖产品产业化彰显核心竞争力,打造公司第二增长极。公司现有产品凭借低粒径、低磁性异物度(和高球形度),已实现对海外同级产品的对标。其业绩第一驱动力来源于球形硅微粉需求的增长,第二增长极来源于高端新品的批量供货,如亚微米级球形硅微粉、Lowα微米/亚微米级球形硅微粉、UltraLowDf(超低介质损耗)球形硅微粉、高α相的球形氧化铝粉和液态填料等。此外,和火焰法技术同源的其他产品氮化铝微粉、氮化硅微粉、硅基空心球以及化学法制备的微纳米球形二氧化硅的产业化预期,预计将助力公司更上一层台阶。
参考资料:20230227—国金证券—联瑞新材—《业绩超预期,强阿尔法极速反转迎成长》
本报告由研究助理协助资料整理,由投资顾问撰写。投资顾问:董宇(登记编号:A0740622090027)
免责声明:以上内容仅供参考学习使用,不作为投资建议,此操作风险自担。投资有风险、入市需谨慎。
相关股票
相关板块
相关资讯
扫码下载
九方智投app
扫码关注
九方智投公众号
头条热搜
涨幅排行榜
暂无评论
赶快抢个沙发吧