一带一路受益分支!人民币跨境支付利好频传
国家主席习近平21日会见俄罗斯总理米舒斯京时提出,中方高度重视共建“一带一路”同欧亚经济联盟对接合作,愿同俄方一道全面落实好《中国与欧亚经济联盟经贸合作协定》。
同时,商务部等17部门近日发布关于推动边(跨)境经济合作区高质量发展若干措施的通知。《通知》提出,有序推动将更多边(跨)境经济合作区纳入资本项目外汇便利化政策支持范围,支持边(跨)境经济合作区实施贸易外汇收支便利化政策,与有关邻国开展双方货币跨境结算、现钞跨境调运、金融政策协调等领域磋商与合作。
中信证券杨帆指出,日前的沙伊复交对中东局势的改善有着积极影响,使中国“一带一路”建设在中东所面临的区域风险得到缓释,东方财富证券认为将有助于人民币跨境支付顺利推进,我国跨境支付清算体系的核心CIPS系统将迎来发展的重要契机。
人民币跨境支付系统(简称CIPS)由中国人民银行组织开发,专司人民币跨境支付清算业务,是我国重要的金融市场基础设施。自CIPS系统上线以来,涉及“一带一路”沿线国家和地区的参与者数量逐步攀升,截至2019年末,“一带一路”沿线59个国家和地区的1017家法人银行机构通过CIPS系统办理业务。截至2023年2月末,CIPS系统共有参与者1366家,其中直接参与者79家,间接参与者1287家,覆盖全球109个国家和地区。

目前,人民币跨境使用持续稳步增长。根据SWIFT报告,2022年1月人民币在国际支付中占比达3.20%,超越日元排名升至全球第四位。央行22日发布数据显示,2022年,人民币跨境支付系统处理业务440.04万笔,金额96.70万亿元,同比分别增长31.68%和21.48%。日均处理业务1.77万笔,金额3883.38亿元。

目前的国际清算体系由两部分组成,一是各国统一共享的金融报文服务系统SWIFT(环球同业银行金融电讯协会),二是各国主导的本国货币的跨境清算系统,如美国的CHIPS(美元跨境清算系统)和我国的CIPS。人民币跨境清算体系由 SWIFT、CIPS 和 CNAPS 共同构成。SWIFT参与交易环节的支付指令产生、确认、发送以及清算环节的支付指令交换,CIPS系统负责跨境人民币的清算,CNAPS系统负责最终的结算。如果银行是CIPS的直接参与者,则无需经由SWIFT,直接通过 CIPS 进行清算。

从功能方面来看,CIPS同时具有CHIPS和SWIFT的双重功能,既可以负责各个国家的、各家银行间的人民币清算交易;也可提供银行间金融信息和数据交换的服务。理论上,其他国家的跨境清算体系也可接入CIPS系统。

申港证券在研报中表示,特殊情况下SWIFT具有官方立场,如在俄乌冲突期间,俄罗斯部分主要银行被美国联合欧盟等禁止使用SWIFT系统,一旦禁用SWIFT,本国的跨境支付与对外贸易将受到严重打击,因此建立自主可控的金融基础设施势在必行。当前人民币资产避险属性日益凸显,在国际结算时更具吸引力,预计未来接入CIPS的境外银行数量将快速增加,CIPS将在国际清算体系中占据更加重要的地位。
首创证券认为,CIPS的加速发展将带动相关系统设施的建设,包括标准收发器,商业银行接口以及银行前端系统等;另一方面,由于数字人民币不涉及账户概念,有助于摆脱SWIFT的束缚,数字人民币也有望随着CIPS发展加速落地。
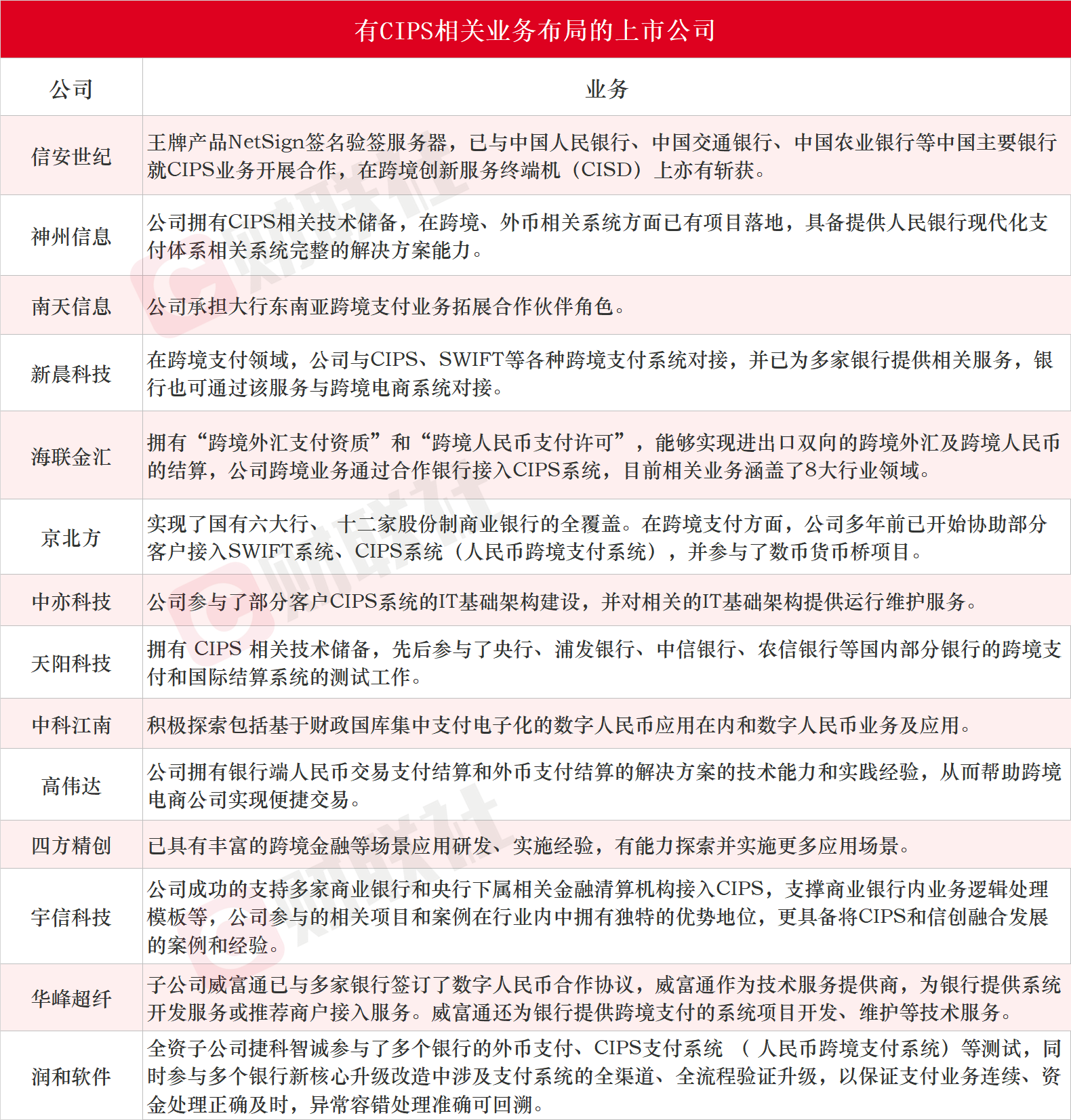
上市公司方面,中银证券建议关注信安世纪、南天信息、天阳科技、宇信科技、启明星辰,华安证券建议关注高伟达、四方精创、京北方,申港证券建议关注新晨股份、长亮科技、恒生电子,华西证券建议关注神州信息、信雅达、广电运通,除此之外,华峰超纤、润和软件也有CIPS相关业务。财联社梳理CIPS领域有业务布局的上市公司名单,具体如下:

(来源:财联社)
免责声明:本页所载内容来旨在分享更多信息,不代表九方智投观点,不构成投资建议。据此操作风险自担。投资有风险、入市需谨慎。
相关股票
相关板块
相关资讯
扫码下载
九方智投app
扫码关注
九方智投公众号
头条热搜
涨幅排行榜
暂无评论
赶快抢个沙发吧