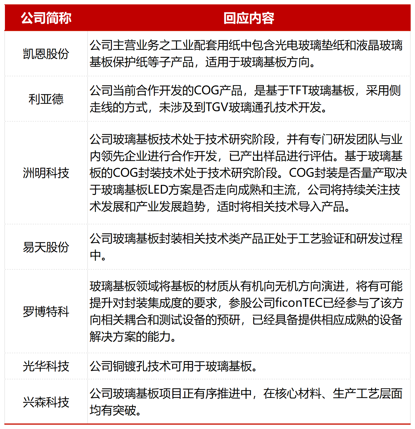
玻璃基板概念热度走高 多家公司盘后回应相关情况
e公司讯,玻璃基板概念热度走高,截至5月20日收盘,相关概念股雷曼光电达成2连板。
今日盘后,雷曼光电发布公告称,公司的新型PM驱动玻璃基封装技术不能用于半导体芯片封装,PM驱动玻璃基显示产品目前阶段尚未形成收入。
另有多家上市公司以互动平台回复的形式对玻璃基板领域相关情况进行了明确回应。

免责声明:本页所载内容来旨在分享更多信息,不代表九方智投观点,不构成投资建议。据此操作风险自担。投资有风险、入市需谨慎。
相关股票
相关板块
相关资讯
扫码下载
九方智投app
扫码关注
九方智投公众号
头条热搜
涨幅排行榜
暂无评论
赶快抢个沙发吧