方盛制药:聚焦中药创新!战略转型开启新篇章

方盛制药是一家集医药工业、医疗服务、大健康业务于一体的高品质、综合性、科研型医药健康产业集团,主要从事心脑血管疾病用药、骨骼肌肉系统用药、儿童用药、妇科疾病用药、呼吸系统用药、抗感染用药等药品的研发、生产与销售。
公司创始于2002年,创始时便将“新药研发能力”定位为公司核心竞争优势。公司于2009年完成股份制改造并设立第一家子公司华美医药,2014年于上海证券交易所成功上市。随后,公司积极开展并购重组,陆续收购佰骏医疗、滕王阁药业等子公司。
战略转型聚焦主业,资产结构优化:公司持续优化资产结构,加速退出协同效应较弱的领域,2021年完成对佰骏医疗、恒兴科技等低效子公司的股权转让。2)“338 工程”大产品集群奠定基石,研发持续加码巩固竞争优势:公司拥有“强力枇杷膏(蜜炼)”、“强力枇杷露”等多个国家基药目录品种,截止2022H1共拥有62个国家医保目录品种。2021年,公司调校营销方式,以销售收入过亿单品“338 工程”为产品集群目标,重点发力核心优势产品。
1.公司介绍:锐意进取,战略转型开启新篇章
公司为致力于打造以创新中药为核心,化学药品制剂为辅的健康产业集团。湖南方盛制药股份有限公司创立于2002年,主要从事心脑血管中成药、骨伤科药、儿科药、妇科药、呼吸系统用药和抗感染药等研发、生产与销售,已成功开发“欣雪安”牌心脑血管科、“金蓓贝”牌儿科、“美尔舒”牌妇科、“方盛堂”牌骨伤科等系列产品,公司拥有“强力枇杷膏(蜜炼)”、“强力枇杷露”等多个国家基药目录品种,截止2022H1共拥有62个国家医保目录品种。公司以“创新中药研发”和“管理变革”双轮驱动竞争力提升,陆续获评国家火炬计划重点高新技术企业、中华民族医药百强品牌企业、湖南省省长质量奖等称号。
公司发展历程

数据来源:公司官网,公司公告,Wind,德邦研究所,九方金融研究所
公司重点聚焦高血压、心衰、肾科、骨科等慢病领域,在人口老龄化的大背景下,用药需求将持续上升。创新药:公司深耕心血管用药,拓展慢病领域,多个重磅品种已上市/预计于2024年前陆续上市:阿利沙坦、沙库巴曲阿利沙坦、阿利沙坦复方制剂、恩那司他、特立帕肽(粉、水、长效)和复格列汀等;医疗器械:公司医疗器械覆盖心脑血管和外周血管领域,代表产品为Alpha Stent(药物洗脱冠脉支架系统)支架和Maurora(雷帕霉素药物洗脱椎动脉支架)。
营业收入稳步增长,经营能力有所提升
公司业绩整体向好,营业收入持续增长。2014-2021年期间,公司收入复合年增长率达20.86%。2017 年公司成立专门的营销改革小组,开始加大宣传推广费用。这种高营销投入策略在2017-2018 年带来收入高速增长,增长率达到30%;2019年收入增速有所下滑;2020年收入增速逐步回升。2022H1公司营收达8.73亿元,同比增长 19.66%。

医药制造业务为公司主要收入来源,六类产品齐发力。分业务类型来看,2018-2021年,公司医药制造板块收入总体呈现稳步增长趋势,年均复合增长率为 4.03%。医疗业务由控股子公司佰骏医疗下的医院开展,2020-2021 年收入稳定在2.6亿元以上;医药商业业务主要由子公司方盛锐新、熊猫药业负责,该板块2021年收入为0.75 亿元,增长率高达 134.4%。
分产品来看,骨伤科产品、心脑血管为公司主力产品,总收入占比均基本稳定在 20%以上,在 2020 年疫情期间仍保持 1%左右正增长;受新冠疫情影响,妇科、抗感染产品收入均有 10%以上程度的下降。2021 年,所有产品均恢复增长。主要为呼吸系统用药,增长势头强劲。

2.中药集群初具雏形,着力打造“338”大品种
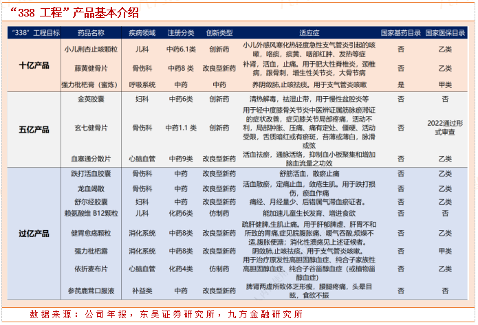
公司通过对政策影响和行业变化趋势进行研判,进一步聚焦专业品类领域,提出打造销售收入过亿单品“338 工程”的产品集群目标。“338工程”即5-10年内,助力打造3个10亿元大产品、3个5亿元大产品和8个超亿元产品。按照该口径计算,5-10年后,仅大品种的销售额可达到53亿,较 2021年15.67亿元的收入体量有较大提升。公司挖掘市场潜能,调校营销方式,已逐步建立起从产品开发、上市以及上市后市场营销的系统方法,后续有望借助基药、医保及集采政策,加快产品上量速度,更快地打造过亿单品。
核心产品广泛布局中成药各个疾病领域。儿科类的主要有中药创新药小儿荆杏止咳颗粒(国家医保乙类品种);骨科的核心产品主要有藤黄健骨片(独家剂型国家医保目录品种)、玄七健骨片(1.1 类创新中药)等;妇科用药主要有金英胶囊,金英胶囊获得国家中药六类新药证书;呼吸系统主要产品为强力枇杷膏(蜜炼)和强力枇杷露,其中强力枇杷膏(蜜炼)为国家医保甲类品种、国家基药,具有独家蜜炼专利工艺;心脑血管类主要有血塞通分散片、血塞通片,均为国家医保乙类品种。

3.公司优势:各品类多点开花,增长潜力强劲
3.1骨伤:市场高潜力+产品高毛利
骨伤是中医的优势领域,60岁以上人口中骨关节炎患者达6500万人,人口老龄化下迎广阔发展机遇。根据新疆渡洲中医院发布的《中医治疗骨折的特色优势》,在骨伤领域依据中医辨证论治理论综合治疗疗效突出,通过结合复位及固定、外敷药膏疏筋活血、针灸以疏通气血、推拿理筋及复健的完整流程,实现疗程短、痛苦小、适应症广、并发症少、费用低廉等优势。而由于骨科疾病发病率随着年龄的增长而提升,国内外的初步调查显示,骨关节炎的总患病率约为15%,40岁人群的患病率为 10%-17%,60岁以上则达 50%。而在75岁以上人群中80%患有骨关节炎。
在我国人口老龄化日趋严重的背景下,骨科用药市场逐渐起步发展。根据米内网的数据,2020 年我国骨骼肌肉系统疾病中成药销售额超过228亿元,有43%为药店等零售市场,具备一定的消费属性特征。根据前瞻产业研究院的预测,2026年市场规模有望达506亿元,对应2021-2026年CAGR为11.0%。

公司藤黄健骨片为全国独家剂型、国家医保目录品种,入选多诊疗指南、专家共识。根据《藤黄健骨片治疗膝骨关节炎临床应用专家共识》,藤黄健骨片处方源于国医大师刘柏龄教授的经验方“骨质增生丸”,具有补肾、活血、止痛的功效,研究证明其具有改善骨质疏松、镇痛和抗炎的作用,全方由 7 味药组成,配伍精炼,具有补肾,活血,止痛的功效,临床上可用于骨性关节炎、腰椎间盘突出症、颈椎病、骨质增生症、骨质疏松症等。自上市以来,藤黄健骨片陆续被纳入国家医保乙类目录、《膝骨关节炎中医诊疗指南(2020 年版)》,疗效进一步获更广泛认可。
3.2 儿科:核心品种入选新冠诊疗指南,强力枇杷露开辟新增长极
我国儿童人口基数大,但儿童用药相对紧缺,国家政策从研发、审评、生产销售端大力支持儿童用药发展。长期以来,由于研发成本高、定价机制不完备等因素,我国儿科用药品种较为匮乏,多数临床药品没有儿童专用剂型,儿童基本药物短缺现象普遍存在。根据《我国儿童基本药物的可获得性研究——基于全国19省份的调查分析》,2016年儿童基本药物(西药+中成药)在东、中、西部地区医疗机构的平均配备率均低于50%、各大类儿童基本药物在医疗机构的平均可获得率均在35%以下,儿童用药的可获得率低。

儿科用药重点覆盖呼吸等核心市场,重点产品小儿荆杏止咳颗粒放量加速推动版块收入亮眼。公司儿科用药包括小儿荆杏止咳颗粒、赖氨酸维B12颗粒、小儿复方四维亚铁散、小儿氨酚黄那敏颗粒、小儿化痰止咳颗粒,重点覆盖呼吸及消化系统等儿科用药主力市场。在小儿荆杏止咳颗粒上市后加速放量的背景下,公司2021年儿科用药版块实现收入1.3亿元,同比增长45%,版块收入实现亮眼增长。
4.估值和建议
公司锐意进取,砥砺前行,积极推动战略转型开启经营新阶段,有望凭借已有独家优势产品稳固市场地位,同时通过新并购产品有望加速放量。我们认为,在国家政策支持中医药发展的背景下,中成药各细分赛道空间广阔,公司各产品线有望持续带来不断增长的业绩贡献,有望助力公司在未来释放亮眼业绩。同时公司 2023 年净利润预计受佰骏医疗、恒兴医药剥离出表影响有所回调,我们预计2022-2024年公司营收分别为 18.8/19.4/23.3 亿元、归母净利润分别为3.1/1.7/2.1亿元。
5.风险提示
产品降价风险;行业竞争加剧的风险;核心技术及业务人员流失风险
参考资料:
20221031-东吴证券-方盛制药(603998):战略聚焦中药创新,“338”产品矩阵使公司快速增长
20230316-德邦证券-方盛制药(603998) :“338”产品集群铸就基石,战略转型开启新篇章
本报告由研究助理协助资料整理,由投资顾问撰写。九方智投-投顾-陈群-登记编号A0740622090015
免责声明:以上内容仅供参考学习使用,不作为投资建议,此操作风险自担。投资有风险、入市需谨慎。
相关股票
相关板块
相关资讯
扫码下载
九方智投app
扫码关注
九方智投公众号
头条热搜
涨幅排行榜
暂无评论
赶快抢个沙发吧