小米公布SU7高速上碰撞爆燃事件细节
小米公司发言人微博表示,2025年3月29日22时44分,一辆小米SU7标准版在德上高速公路池祁段行驶过程中遭遇严重交通事故。
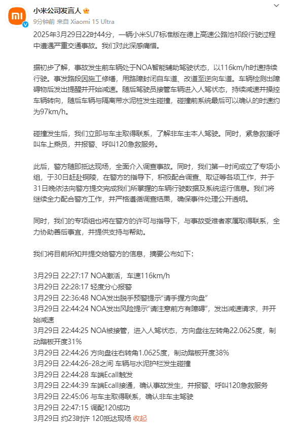
据初步了解,事故发生前车辆处于NOA智能辅助驾驶状态,以116km/h时速持续行驶。事发路段因施工修缮,用路障封闭自车道、改道至逆向车道。车辆检测出障碍物后发出提醒并开始减速。随后驾驶员接管车辆进入人驾状态,持续减速并操控车辆转向,随后车辆与隔离带水泥桩发生碰撞,碰撞前系统最后可以确认的时速约为97km/h。
小米公司发言人表示,第一时间成立了专项小组,于30日赶赴铜陵,在警方的指导下,积极配合调查、取证等各项工作,并于31日晚依法向警方提交完成所掌握的车辆行驶数据及系统运行信息。小米表示,将继续全力配合警方工作,并严格遵循调查结果,确保事件处理公开透明。

免责声明:本页所载内容来旨在分享更多信息,不代表九方智投观点,不构成投资建议。据此操作风险自担。投资有风险、入市需谨慎。
相关股票
相关板块
相关资讯
扫码下载
九方智投app
扫码关注
九方智投公众号
头条热搜
涨幅排行榜
暂无评论
赶快抢个沙发吧