又一新概念起风!“MLOps”引市场关注 相关上市公司梳理
今日(4月4日),作为市场热门主线的AI概念再度“孵化”新题材,MLOps概念股近日引发市场关注并于今日盘中表现活跃。具体相关个股方面,截止午间收盘,宇信科技涨近11%,传音控股涨超7%,科大国创、启明信息双双涨超6%,星环科技也涨近2%。

注:MLOps概念股表现活跃(截至4月4日午间收盘)
新题材催化新行情,相关上市公司梳理
据悉,所谓的MLOps是指完成AI模型开发和落地的一套工具包,从数据采集和处理-模型接入-模型开发-模型部署和应用-监控和运维,MLOps提供一整套对应AI全生命周期的工具和服务。今年3月,中国信通院发布的《人工智能研发运营体系(MLOps)实践指南(2023年)》中指出,人工智能研发运营体系(MLOps)作为AI工程化重要组成部分,呈现出方法论逐渐成熟、落地应用持续推进的态势。
中金公司近日研报指出,MLOps助力AI模型落地生花。AI大规模生产中存在由于流程、管理不当造成的效率低、周期长等问题影响实际落地,MLOps是为解决上述问题、通过统一ML研发和运营过程实现提质增效的一套工程管理方法论和工具链,赋能AI模型全生命周期的各个流程。目前MLOps厂商主要分为专项工具和平台型产品两类,海外MLOps生态庞杂,细分赛道参与者众多。
目前,人工智能产业链热度持续升温,各细分方向频获资金青睐,一些新题材也不断被挖掘,受此提振,MLOps概念股今日也普遍走强。梳理这些公司可以发现,近一个月以来,这些个股均有亮眼涨幅,其中,星环科技、传音控股、万达信息近一个月累计上涨均在30%以上。从资金活跃度上看,传音控股、科大国创近一周日均成交额居前,其两者均超10亿元,较此前大幅增长。

注:MLOps概念股近期市场表现(截至4月3日)

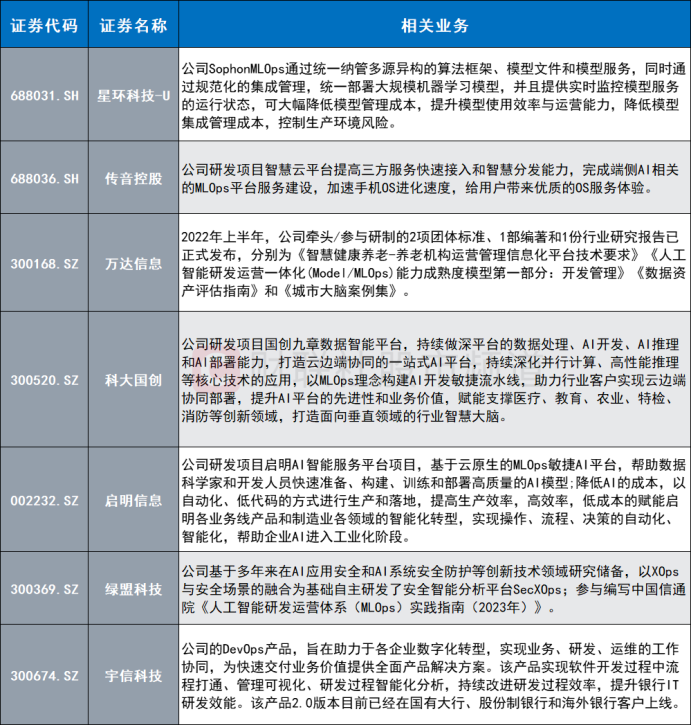
注:MLOps相关概念股概况
AI浪潮持续蔓延,可关注制造端机会
近期,AI概念“热潮涌动”,继ChatGPT概念股后,“AI+传媒”、“AI+金融”、“AI+电商”、“AI+教育”、“AI+医疗”、“AI+旅游”等多个关联方向的景气度也被引燃,市场资金也在相关个股中表现活跃。作为今年以来表现亮眼的数条主线之一,“主题投资”框架下的行情演绎热度持续升温,AI浪潮的蔓延进展也倍受市场所关注,而对于可关注的其他方向上,有分析预计,“AI+制造”领域或可关注。
中银证券近日研报指出,AI语言大模型的重大优势在于其天然具备将自然语言转化为编程语言的能力,同时AI在数字化参数设定与生产流程优化设计方面较人工均有更高的效率,对于制造业场景,语言大模型的应用有望提升人与设备、设备与设备沟通的效率,同时有望降低生产制造流程中设备设计、使用、优化的编程门槛,对于诸多工业垂直领域均有潜在的价值量提升动力,高端通用设备即是其中的代表,而当前来看,“AI+制造”可能尚未被充分定价。
对于可关注标的方面,筛选智能制造(工业母机)相关概念股,以机构关注度来看,有5只个股今年机构来访接待量超百家。其中,科德数控来访接待量近800家,位居首位且远超第二名的纽威数控(260家),华中数控、思进智能、华工科技接待量也均过百。此外,若从评级机构家数(180天)及今年研究报告数量上看,中航高科、海天精工、纽威数控、汇川技术、格力电器等股受机构关注度较高。

注:机构关注度居前的工业母机股(截至4月3日数据)

注:评级机构家数(180天)及研究报告数量居前的工业母机股(截至4月3日数据)
(来源:财联社)
免责声明:本页所载内容来旨在分享更多信息,不代表九方智投观点,不构成投资建议。据此操作风险自担。投资有风险、入市需谨慎。
相关股票
相关板块
相关资讯
扫码下载
九方智投app
扫码关注
九方智投公众号
头条热搜
涨幅排行榜
暂无评论
赶快抢个沙发吧