AI+电力火了!电力智能化转型获政策利好
中国电力企业联合会预计,二季度南方区域电力供需形势偏紧。迎峰度夏期间,华东、华中、南方区域电力供需形势偏紧,华北、东北、西北区域电力供需基本平衡。面对用电负荷增大的趋势,机构指出,电力Al为被低估的重要方向。
政策面上,国家能源局3月发布《关于加快推进能源数字化智能化发展的若干意见》,文件中针对电力、油气等行业数字化智能化转型,明确了指导思想和基本原则,从加快行业转型升级、推进应用试点示范、推动共性技术突破、健全发展支撑体系、加大组织保障力度等5个方面提出了转型方向和举措。
民生证券吕伟等人5月14日研报指出,人工智能赋能新型电力系统下新能源发电、变电、调度、配网、安监、营销、基建以及企业经营管理等领域业务智能化应用,将有效推进新型数字基础设施建设,助力新型电力系统智能化发展。
此外,华为盘古、阿里通义千问等大模型将电力作为重点的细分垂直领域。华为盘古CV大模型在无人机智能电力巡检方面取得了较好成绩,模型开发维护成本降低90%;与中科院自动化所合作即将发布的智能决策大模型,在出力预测、电网智能调度方面也有突破;阿里云4月26日宣布启动“通义千问伙伴计划”优先为千问伙伴提供大模型领域的技术、服务与产品支持,该计划首批将推动“通义千问”大模型在油气、电力、交通、金融、酒旅、企服、通信7个不同行业的落地应用,共同打造产业生态。
据东方证券浦俊懿等人在3月29日研报中介绍,新型电力系统形态由“源网荷”向“源网荷储”转变,电网多种新型技术形态并存。新型电力系统以数据为核心驱动,呈现数字与物理系统深度融合特点。适应新型电力系统海量异构资源的广泛接入、密集交互和统筹调度,“云大物移智链边”等先进数字信息技术在电力系统各环节广泛应用,助力各环节实现高度数字化、智慧化、网络化的革新升级。

目前,国家电网云计算应用研究与试点进一步推进,电力行业云计算框架已经铺就。随着云计算和物联网技术在电力行业应用的扩大和深化,数字电网建设持续推进,电力企业在设备状态监控、节点信息收集、远程自动控制的建设力度进一步加大,进一步推动物联网软硬件、智能二次设备、海量数据分析工具、高性能服务器方面的需求释放。

未来五年,中国电力行业数字化改革带来的市场规模预计将持续增长。据华经产业研究院的预测数据,2020年我国数字电网市场规模约为2210亿元,2025年约为3700亿元,2020-2025年CAGR预计将达到10.85%。

吕伟等人进一步表示,AI赋能的大趋势下,源网荷储管理及功率预测、RPA技术融合下的硬件端、AI与低代码结合、电力新基建等多个细分环节迎来重点机遇。
具体可关注的方向上,国金证券姚遥5月3日研报认为,AI有望率先赋能的行业应用场景:新能源发电功率预测、输变电线路智能运维与巡检。中长期看好AI赋能的行业应用场景:其一,电力BIM设计软件:三维设计软件国产需求强烈,AI有望深度赋能设计-施工-运维环节;其二,电网智能调度自动化:新一代调度系统为AI应用奠定了模型和数据基础,有望实现电网智能决策和控制;其三,虚拟电厂、微电网:技术核心为聚合和调度,与AI匹配性强,大模型接入将大幅提升分析效率和准度。
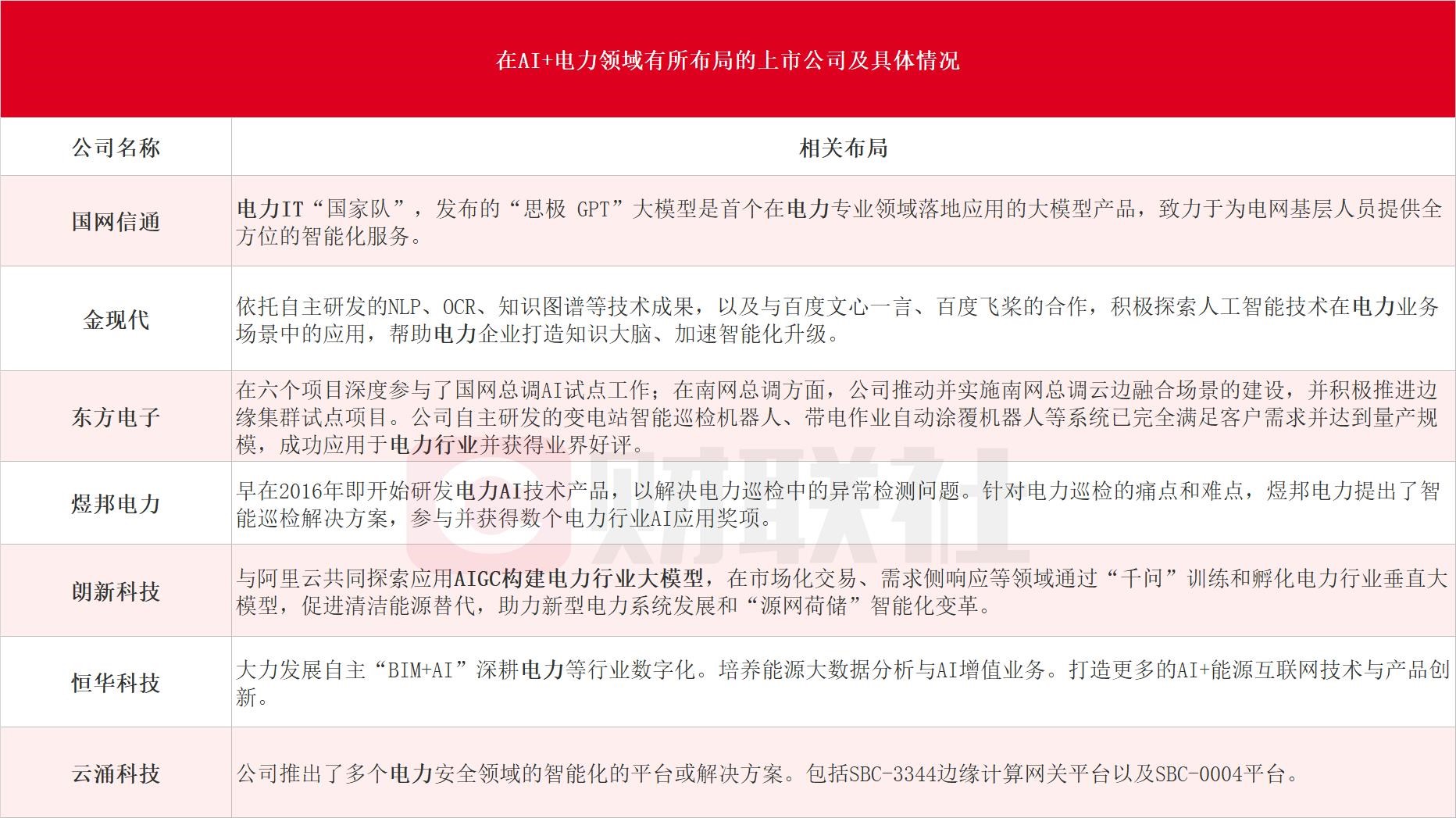
据财联社不完全整理,涉及AI+电力领域的A股上市公司包括国网信通、金现代、东方电子、煜邦电力、朗新科技、恒华科技和云涌科技等,具体情况如下:

不过,浦俊懿等人指出,新能源发电严重依赖于自然资源(如光照强度、风力强度等),具有随机性、间歇性和波动性等特点,对负荷的支撑能力不足。新能源发电规模化并网将会对电网造成巨大冲击,威胁电力系统安全和供电稳定性。
(来源:财联社)
免责声明:本页所载内容来旨在分享更多信息,不代表九方智投观点,不构成投资建议。据此操作风险自担。投资有风险、入市需谨慎。
相关股票
相关板块
相关资讯
扫码下载
九方智投app
扫码关注
九方智投公众号
头条热搜
涨幅排行榜
暂无评论
赶快抢个沙发吧