连续连个20cm涨停!智能电表龙头单周暴涨60%
智能电网板块近期表现强势,智能电表分支的迦南智能本周二和周三收盘录得连续两个20cm涨停,单周股价累计最大涨幅高达63%。

消息面上,据国家能源局5月15日发布的4月份全社会用电量等数据,4月份,全社会用电量6901亿千瓦时,同比增长8.3%。国家能源局综合司司长、新闻发言人梁昌新于4月份在国新办举行的新闻发布会上介绍,预计今年全国最大电力负荷可能超过13.6亿千瓦,较去年有较大增长。
分析人士表示,智能电网是电网高效、安全、稳定运行的有力保障,新能源发电占比持续提升,充电桩等新型负荷的加速接入,在各个环节带来了电网智能化升级的需求。天风证券孙潇雅4月2日研报指出,智能电表是智能电网数据采集的重要基础设备,承担着原始电能数据采集、计量和传输的任务。
西南证券韩晨在3月11驲研报中表示,电表强制替换周期为6-8年,第一阶段安装的智能电表已逐步进入更换周期。未来随着城镇化进程的不断深入,智能电表新增市场需求将进一步扩大。综合以上,智能电表在2022-2024年有望迎来快速放量期。
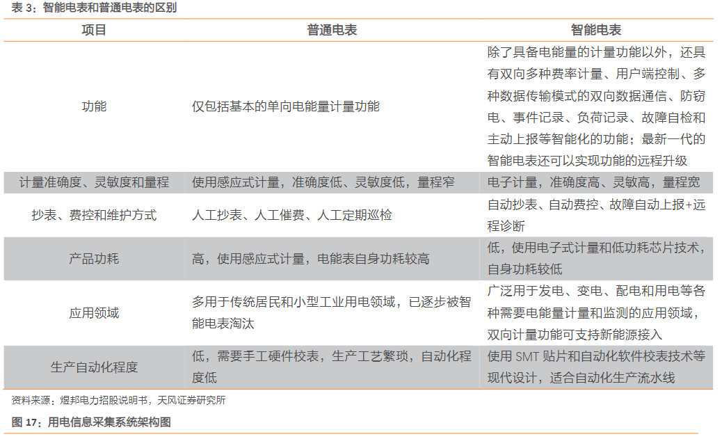
公开资料显示,智能电表由测量单元、数据处理单元、控制单元及通信单元等组成。区别于传统电能表,智能电表在具备了最基本的用电量计量功能的基础上,同时还满足了双向计量、阶梯电价、分时电价、峰谷电价、防窃电、信息储存和处理等功能需求,于电网实现信息化、自动化、互动化具有重要支撑作用。

全球智能电表市场持续稳定增长,分区域来看,中美欧等电网基础建设较完善的国家需求以替换传统电表为主,东南亚、拉美、非洲等地以新增需求为主。据Statista数据,2021年全球智能电表市场规模112亿美元,预计2026年增长至152亿元,2022至2026年年均复合增长率为6.3%。

广发证券陈子坤等在2月21日研报中表示,2009年,国网发布智能电表技术规范并开始集中招标,推动智能化电能表逐步替换电子式电能表。2022年招标数量为6924万台,中标金额为256.4亿元。预计2023年招标数量达7728万台,同比增长11.6%,中标金额达303.1亿元,同比增长18.2%。到2025年,招标数量有望突破9000万台,预计市场空间增长至389.8亿元。

东吴证券刘博等在3月16日研报中表示,目前配电用电设备采购环节市场化程度较高,国网智能电表及用电信息采集系统中标厂商已经超过100家。行业集中度角度来看,2021年国网招标智能电表市占率前四为三星医疗、华立科技、威思顿和许继仪表,分别占比5%/4%/4%/4%。
此外,炬华科技、林洋能源、威胜集团、海兴电力、科陆电子、中电装备市占率均为3%,位列前十名,CR10占比35%,行业集中度较低。刘博认为后续伴随新型电网建设,对新产品、新技术要求更高,需要更多能够承接总包的综合能力强的厂商,格局会进一步优化。

具体来看,三星医疗智能配用电板块主营产品覆盖智能计量、新能源产品、智能开关、智能配电系统、电力箱、智能充电设备,是领先的智能配用电整体解决方案提供商。同时,公司积极布局海外合资建厂,已在巴西、印尼、波兰、孟加拉4个国家建厂。公司海外国际化营销网络形成,拥有70多个国家的合作伙伴。
矩华科技主要产品分为智慧计量与采集系统、智能电力终端及系统、物联网智能水表、智能配用电产品及系统、智能充电设备、物联网传感器及配件等物联网产品和综合能源服务解决方案。智慧计量与采集系统涵盖智能电能表、采集设备等。
(来源:财联社)
免责声明:本页所载内容来旨在分享更多信息,不代表九方智投观点,不构成投资建议。据此操作风险自担。投资有风险、入市需谨慎。
相关股票
相关板块
相关资讯
扫码下载
九方智投app
扫码关注
九方智投公众号
头条热搜
涨幅排行榜
暂无评论
赶快抢个沙发吧