刷屏!五粮液等10余家公司重要股东承诺不减持
Wind数据显示,仅8月23日晚,10余家上市公司发布重要股东不减持公告。截至8月24日12:14,又11家上市公司公告重要股东承诺不减持。其中不乏五粮液等行业龙头。
多家上市公司重要股东承诺不减持
8月24日早间,新国都、沃特股份、泰格医药、景嘉微、五粮液、安科生物、坚朗五金、我武生物等多家上市公司发布重要股东承诺不减持的公告。其中,大多数是控股股东、实际控制人。

图片来源:Wind
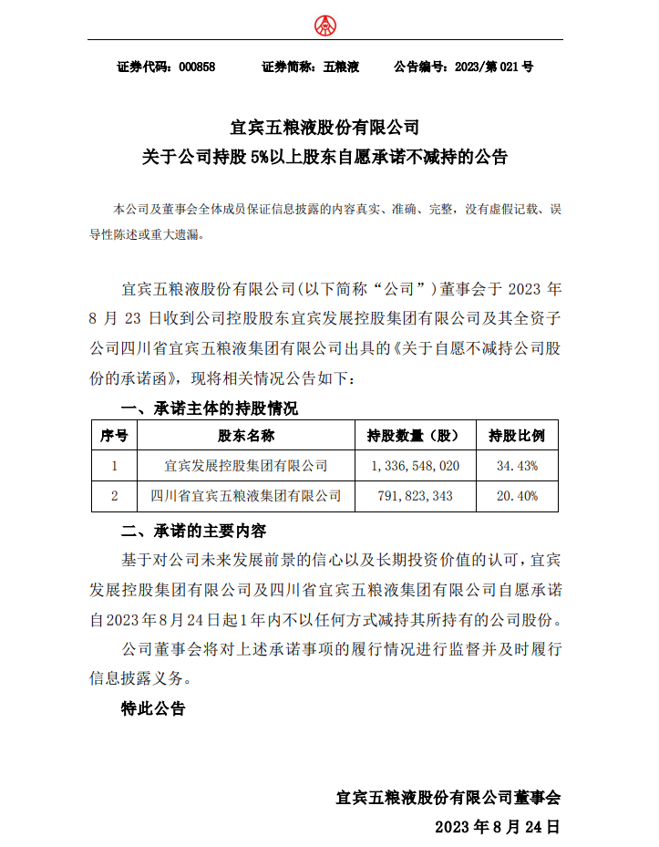
五粮液8月24日早间公告,董事会于8月23日收到公司控股股东宜宾发展控股集团有限公司及其全资子公司四川省宜宾五粮液集团有限公司出具的《关于自愿不减持公司股份的承诺函》。基于对公司未来发展前景的信心以及长期投资价值的认可,宜宾发展控股集团有限公司及四川省宜宾五粮液集团有限公司自愿承诺自2023年8月24日起1年内不以任何方式减持其所持有的公司股份。根据五粮液公告,宜宾发展控股集团有限公司目前持股比例为34.43%;四川省宜宾五粮液集团有限公司持股比例为20.40%。

图片来源:五粮液公告
有的上市公司实际控制人、控股股东、公司董事、监事、高级管理人员一起上阵,承诺不减持。
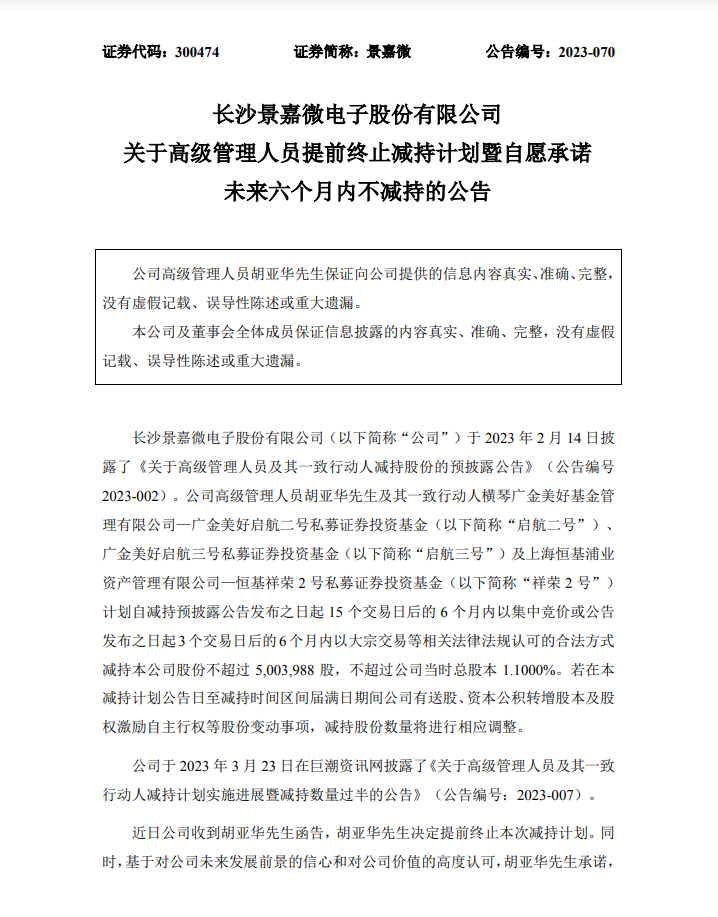
举例来看,景嘉微8月24日公告,公司近日收到公司实际控制人、控股股东及其一致行动人喻丽丽、曾万辉、乌鲁木齐景嘉合创股权投资合伙企业(有限合伙),及公司全体非独立董事、监事、高级管理人员余圣发、郑珊、顾菊香、韩淑云、曾巧巧、胡亚华、刘培福、张阳、廖凯、刘奕出具的《关于自愿承诺不减持的承诺函》,基于对公司未来发展前景的信心和对公司价值的高度认可,为支持公司持续、稳定、健康发展,增强广大投资者信心,上述股东自2023年8月24日起6个月内不转让其所持公司的股份,如因公司资本公积转增股本、派送股票红利等情况而增加股份的,增加的股份也遵守上述股份锁定安排。

图片来源:景嘉微公告
浙江大学国际联合商学院数字经济与金融创新研究中心联席主任、研究员盘和林对记者表示,历史上有过A股大股东集体承诺不减持的做法,目的是保股价、保市值,以此来提振投资人信心。
回购方案持续增加
近期,上市公司扎堆回购引发市场关注。
8月23日晚,寒武纪、长春高新、阳光电源、百诚医药等多家上市公司发布董事长、实控人提议回购的公告。
长春高新公告显示,公司董事会于8月23日接到关于公司回购股份的提议,提议人为公司董事长马骥,董事、总经理姜云涛,董事、常务副总经理叶朋,董事、副总经理王志刚。回购资金总额不低于1.5亿元、不超过2亿元。回购资金来源为公司自有资金。
Wind数据显示,截至8月24日午间收盘,A股今年以来共有260家上市公司对外披露回购方案。上年同期,共有388家上市公司对外披露回购方案。
今年8月以来,A股就有57家上市公司对外披露回购方案,上年同期则仅有18家上市公司对外披露回购方案。
上海国家会计学院金融系主任叶小杰对中国证券报记者表示,股份回购是上市公司释放利好信号的措施。如果市场上回购股份的上市公司较多,对于维护整体市场稳定具有积极作用。股份回购意味着市场上流通的股份减少,这也有助于稳定股价。
方正证券最新研报显示,股份回购既能彰显公司对未来发展的信心,也能提升投资者的情绪,进一步夯实“市场底”。预计“回购潮”能够加速确立“市场底”。
(来源:中国证券报)
免责声明:本页所载内容来旨在分享更多信息,不代表九方智投观点,不构成投资建议。据此操作风险自担。投资有风险、入市需谨慎。
推荐阅读
相关股票
相关板块
相关资讯
扫码下载
九方智投app
扫码关注
九方智投公众号
头条热搜
涨幅排行榜
暂无评论
赶快抢个沙发吧