行情中心 沪深京A股 上证指数 板块行情 股市异动 股圈 专题 涨跌情报站 盯盘 港股 研究所 直播 股票开户 智能选股
全球指数
数据中心 资金流向 龙虎榜 融资融券 沪深港通 比价数据 研报数据 公告掘金 新股申购 大宗交易 业绩速递

“妖王新股”闪崩!新股纳入指数时机争议再起

来源:财联社 2025-09-17 08:03
点赞
收藏

药捷安康的资本变局,惊呆了市场。

9月16日,港股创新药上市公司药捷安康-B高开高走,涨幅一度涨至63.73%,随后到了下午上演高台跳水,最高跌幅甚至达到63.73%,一涨一跌,两个相同的数据,让投资者感受到天壤之别的差距,截至收盘,药捷安康收跌53.73%,市值为762亿港元。

除了股民受伤,这只上市仅3个月的新股竟然也误伤了基民,因纳入了多只指数,不少基金净值受累。

“闪崩”的创新药新股,被动基金“踩雷”

药捷安康今年6月23日上市后开启了一路狂飙。

上市首日收盘价为23.5港元,受益于创新药行情,药捷安康小幅快涨,截至9月8日,上市以来回报率为136.51%;9月8日,这只股票纳入港股通标的,之后,药捷安康开启了大幅上涨阶段,9月8日-15日区间内,涨幅达到557.69%,收盘价达到415港元。期间,9月10日,公司核心产品替恩戈替尼一项临床试验获得临床默示许可的公告。

但是9月16日,“闪崩”就来了。对于这只新股流动股占比不足5%以及背后的庄家魅影,市场已有较多分析与猜测。药捷安康也火速公告,董事会确认,集团的业务运营维持正常状态。当前业务运营及财务状况均无重大变动。

股价暴跌之下,药捷安康纳入国证港股通创新药指数也引发了争议。

争议有二:一是国证指数公司将药捷安康纳入国证港股通创新药指数之前并未公告;二是截至9月16日,国证指数中心官网上,港股通创新药指数在样本详情中,依然没有药捷安康的身影。

但是从交易所ETF申赎清单中,已经看到药捷安康在列。

根据指数公司信息显示,港股通创新药指数下有5只ETF跟踪,规模最大的是汇添富国证港股通创新药ETF,加上联接基金合计规模为141.57亿元,其次是工银国证港股通创新药ETF规模为55.18亿元;第三是银华国证港股通创新药ETF,加上联接基金合计规模48.24亿元。

此外,鹏华国证港股通创新药ETF在8月20日刚刚上市,最新规模5.56亿元,南方基金旗下国证港股通创新药ETF于9月12日刚刚上市,募集规模为3.35亿元。

上述5只ETF及其联接基金合计规模为253.9亿元,以2.63%占比来计算,ETF被动买入金额约6亿元。

新股纳入指数是否存在瑕疵?

药捷安康此前也曾公告,8月22日公布的恒生指数系列季度检讨结果,公司纳入恒生综合指数、恒指综合行业指数-医疗保健业、恒生综合中小型股指数、恒生医疗保健指数、恒生创新药指数等。

个股何时纳入指数是一个老大难的问题。此前寒武纪、赛力斯分别上涨10倍、5倍之后,被纳入上证50、上证180,沪深300指数,被指高位接盘,更早些时候,2021年宁德时代高位纳入沪深300后,一纳入就是占比第二的权重股,随后股价下跌,也对基金净值带来影响。

一般在指数编制说明中,会对成分股的纳入进行界定,比较常见的事需要满一年,长则三年,短则三个月皆有。

“有些板块就属于不成熟企业的指数,在设计上可能会更基金激进一些,比如创新药、代表先进生产力的科技企业,这些个股格局变化大,一上市可能就会暴涨,早日纳入也有利于投资者享受到新股收益。”某基金公司人士介绍,不过衡量标准还是看指数编制方案。

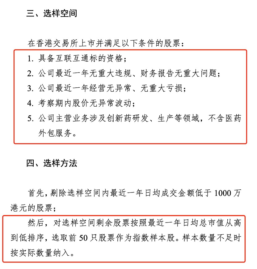
不过,根据国证港股通创新药指数编制方案,该指数的选样空间需要满足纳入互联互通标的,公司近一年无重大违规、财务报告无重大问题;公司最近一年经营无异常、无重大亏损以及考察期内股价无异常波动等。

此外,选样上,剔除选样空间内最近一年日均成交金额低于1000万港元的股票;对选样空间剩余股票按照最近一年日均总市值从高到低排序,选取前50只股票作为指数样本股。样本数量不足时按实际数量纳入。

尽管调样周期是每季度调整一次。但是根据该指数编制的方法,对选样空间剩余股票按照最近一年日均总市值从高到低排序来看,药捷安康上市不足3个月就纳入是否存在瑕疵是业内讨论的重点之一。

另一个饱受诟病的瑕疵在于,药捷安康流通盘小,流动性不足的隐患就是波动高,而指数公司如此快速将其纳入指数,市场人士评价:不够审慎。

(来源:
财联社)
原标题:
“妖王新股”闪崩,基民也受伤,新股纳入指数时机争议再起

免责声明:本页所载内容来旨在分享更多信息,不代表九方智投观点,不构成投资建议。据此操作风险自担。投资有风险、入市需谨慎。

举报

写评论

声明:用户发表的所有言论等仅代表个人观点,与本网站立场无关,不对您构成任何投资建议。《九方智投用户互动发言管理规定》

发布
0条评论

暂无评论

赶快抢个沙发吧

推荐阅读

相关股票

相关板块

  • 板块名称
  • 最新价
  • 涨跌幅

相关资讯

扫码下载

九方智投app

扫码关注

九方智投公众号

头条热搜

涨幅排行榜

  • 上证A股
  • 深证A股
  • 科创板
  • 排名
  • 股票名称
  • 最新价
  • 涨跌幅
  • 股圈