一纸招标书 捧起涨停潮!氢能利好险落空?
一纸4GW光伏离网制氢的招标书,捧起了今日的氢能板块的涨停潮。
今日蜀道装备20CM涨停;昇辉科技、科威尔、美联新材涨超10%;康盛股份、英力特、华光环能、中国动力、京城股份、康普顿、美锦能源等涨停。

中信建投表示,甘肃4GW光伏离网制氢项目启动招标,单体制氢规模创国内新高,招标规模超预期,氢能板块进入明确投资窗口期。
但有人注意到,中国招标投标公共服务平台6月26日发布《4GW光伏离网制氢项目EPC总承包终止公告》。公告显示,招标人为中广通科技(酒泉)有限公司,项目终止的原因为采购人采购计划变更。

对此,《科创板日报》记者致电公告上的招标代理机构,其表示,“已收到甲方通知中止,该项目已经暂停;不是招标结束,后面还会有调整。后续应该还会发(招标),具体要等甲方通知。”
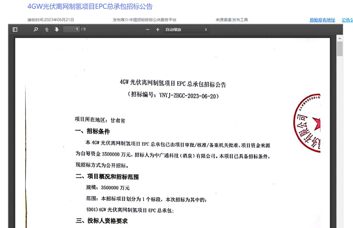
根据之前6月21日发布的《4GW光伏离网制氢项目EPC总承包招标公告》,本次项目招标人为中广通科技(酒泉)有限公司,项目资金为350亿元。项目建设4GW离网光伏,配套建设800MW/1600MWH储能设备,同时购置制氢设备8638台/套。计划建设时间为2023年10月-2026年12月,该项目于6月14日已备案通过。

据光大证券测算,如果该项目中的4GW光伏发电全部用来制取氢气,按照每标方氢气耗电5KWh计算,每小时可产生氢气8x105Nm3,每天有效时间6小时,则日产氢气428.57吨。一年按350天算,则年产绿氢约15万吨——而按照2022年3月发布的《氢能产业发展中长期规划(2021-2035年)》制定的发展目标,到2025年,我国可再生能源制氢量10-20万吨。
除了这一项目之外,内蒙古第二批风光氢储项目启动,下半年有望开启第三/四批项目建设;新疆政策支持也同步带动绿氢项目建设提速。数据显示,绿氢项目迄今为止已立项超85GW,至2025年各省市政策绿氢规划量达到100万吨,对应约20GW,当前落地项目仅1GW左右。
与此同时,另有数据显示,2023年以来制氢设备价格降低,目前稳定在700-800W/套的合理价格区间。
券商指出,这主要得益于两方面方面因素:1)采购范围变动:剥离电气设备采购制氢设备;2)集成方案优化:制氢规模推动系统集成方案从一拖一优化为多拖一,后处理设备共用带来成本均摊。预计制氢规模进一步提升集成化水平,采购成本将继续良性下降。
(来源:财联社)
免责声明:本页所载内容来旨在分享更多信息,不代表九方智投观点,不构成投资建议。据此操作风险自担。投资有风险、入市需谨慎。
推荐阅读
相关股票
相关板块
相关资讯
扫码下载
九方智投app
扫码关注
九方智投公众号
头条热搜
涨幅排行榜
暂无评论
赶快抢个沙发吧