行情中心 沪深京A股 上证指数 板块行情 股市异动 股圈 专题 涨跌情报站 盯盘 港股 研究所 直播 股票开户 智能选股
全球指数
数据中心 资金流向 龙虎榜 融资融券 沪深港通 比价数据 研报数据 公告掘金 新股申购 大宗交易 业绩速递 科技龙头指数

今年科创板首份半年报出炉!智明达上半年净利润同比增长2147.93%

来源:财联社 2025-07-24 18:59
点赞
收藏

嵌入式计算机系统龙头智明达今日(7月24日)晚间公告称,该公司2025年上半年实现营收2.95亿元,同比增长84.83%;实现净利润3829.8万元,同比增长2147.93%。同期,其研发投入4820.7万元,占营收比例16.35%,同比减少16.86个百分点。

由此计算,智明达2025年第二季度实现营收2.14亿元,同比增长93.77%,环比增长165.31%;实现归母净利润2998万元,同比增长133.82%,环比增长260.44%。

(图:智明达2025年上半年业绩)

(图:智明达各报告期营收情况)

(图:智明达各报告期归母净利润情况)

智明达专注于重点领域,尖端高可靠性嵌入式计算机的研制、生产和服务。产品广泛应用于飞机、导弹、 卫星、火箭、无人系统等高端装备,服务于电子对抗、精确制导、雷达、通信、飞控等关键电子系统。

智明达表示,2025年上半年,公司单个型号价值量较之前型号大幅提升,同时不断探索新的技术、新领域。2024年末和2025年初随客户需求大幅增加,相关产品订单出同比现爆发式增长。其中,弹载产品订单增幅最大,机载和其他类产品订单增幅较大,较上年同期新增AI类产品订单。

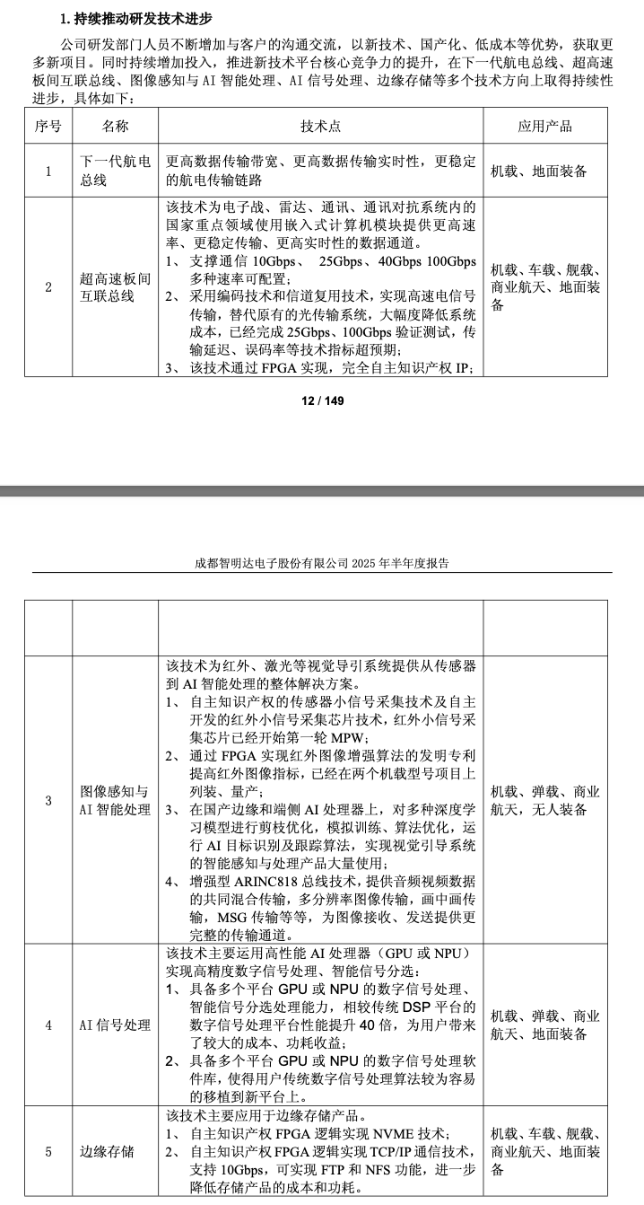
报告期内,公司在下一代航电总线、超高速板间互联总线、图像感知与AI智能处理、AI信号处理、边缘存储等多个技术方向上取得持续性进步。智明达在半年报中重点提及,其加强了低空经济和商业卫星相关系统和产业的配套拓展。

(图:智明达2025年上半年重点技术研发)

其成功参与无人机飞控系统、无人机航电组网、无人机蜂群抗干扰等系统, 以及商业运载火箭发动机综合控制、商业卫星数据链、商业卫星地面站的高性能计算、路由管控配套。

值得一提的是,该公司亦在近期的投资者调研中表示,无人机和商业航天是其未来业务的增量领域,随着下游需求的逐步放量,该公司在该两类产品的收入上将实现大幅度的增长。

截至2025年上半年末,智明达在手订单6.08 亿元(含口头订单),同比增加73.71%。

(来源:
财联社)
原标题:
今年科创板首份半年报出炉!智明达上半年净利润同比增长2147.93%

免责声明:本页所载内容来旨在分享更多信息,不代表九方智投观点,不构成投资建议。据此操作风险自担。投资有风险、入市需谨慎。

举报

写评论

声明:用户发表的所有言论等仅代表个人观点,与本网站立场无关,不对您构成任何投资建议。《九方智投用户互动发言管理规定》

发布
0条评论

暂无评论

赶快抢个沙发吧

推荐阅读

相关股票

相关板块

  • 板块名称
  • 最新价
  • 涨跌幅

相关资讯

扫码下载

九方智投app

扫码关注

九方智投公众号

头条热搜

涨幅排行榜

  • 上证A股
  • 深证A股
  • 科创板
  • 排名
  • 股票名称
  • 最新价
  • 涨跌幅
  • 股圈