【风口掘金】报废更新加力!汽车拆解行业或爆发

导语
①汽车以旧换新再迎“高潮”:11天10地更新政策、单车置换补贴至高10万元;
②汽车报废高峰或已来临,2027年报废汽车回收量有望达到944万辆。
事件驱动
9月3日,《上海市关于进一步加大力度推进消费品以旧换新工作实施方案》发布,在《汽车以旧换新补贴实施细则》基础上,个人消费者报废国三及以下排放标准燃油乘用车或2018年4月30日(含当日)前注册登记的新能源乘用车,并购买纳入《减免车辆购置税的新能源汽车车型目录》的新能源乘用车或2.0升及以下排量燃油乘用车,补贴标准提高至购买新能源乘用车补贴2万元、购买2.0升及以下排量燃油乘用车补贴1.5万元。
此前11天内,已有多地发布最新汽车以旧换新政策,包括北京、广东、重庆、浙江、四川、湖北、湖南、黑龙江、青海等,其中不乏类似上海提高补贴标准的方案。
根据全国汽车以旧换新平台最新数据显示,截止到8月31日上午10点,已经收到汽车报废更新补贴申请超过80万份。
行业透视
一、汽车保有量增长高峰已过,报废高峰或已来临
报废汽车回收是指汽车达到报废年限后,由具有报废汽车回收拆解资质的特定单位,按照国家有关规定进行回收、拆解的过程。报废汽车含有废钢、废有色金属、废塑料、废橡胶、废玻璃及其他可回收资源。报废汽车回收拆解及资源再利用产业具有广阔的市场前景。它是作为循环经济的重要组成部分,其发展有利于节约资源、保护环境。发展报废汽车回收拆解行业是每个国家在汽车保有量趋于饱和的情况下的必然选择。
报废汽车回收、拆解流程示意

自2000年起,我国民用汽车保有量进入较快增长阶段,至2009~2013年达到增长高峰,年均增速达到20%,2015年起保有量增速开始趋缓,但汽车保有量已经累积超过1.5亿辆,至2023年,全国汽车保有量达到3.4亿辆,保有量高速增长已过。
我国民用汽车保有量及增速(万辆)

我国报废汽车回收量迎来高速增长,2018-2021年CAGR达到14%。一方面是到达或接近报废年限的汽车量大幅增长,另一方面也是在政策推动下,更多的报废车流入正规回收、拆解渠道,使得报废汽车的回收比例(回收量占注销量比例)上升,2016~2017年为35%左右,而2018~2021年间快速上升至50%左右水平,汽车报废高峰期或已来临。
报废汽车回收比例上升

二、国务院以旧换新方案出台,报废汽车回收量有望增长
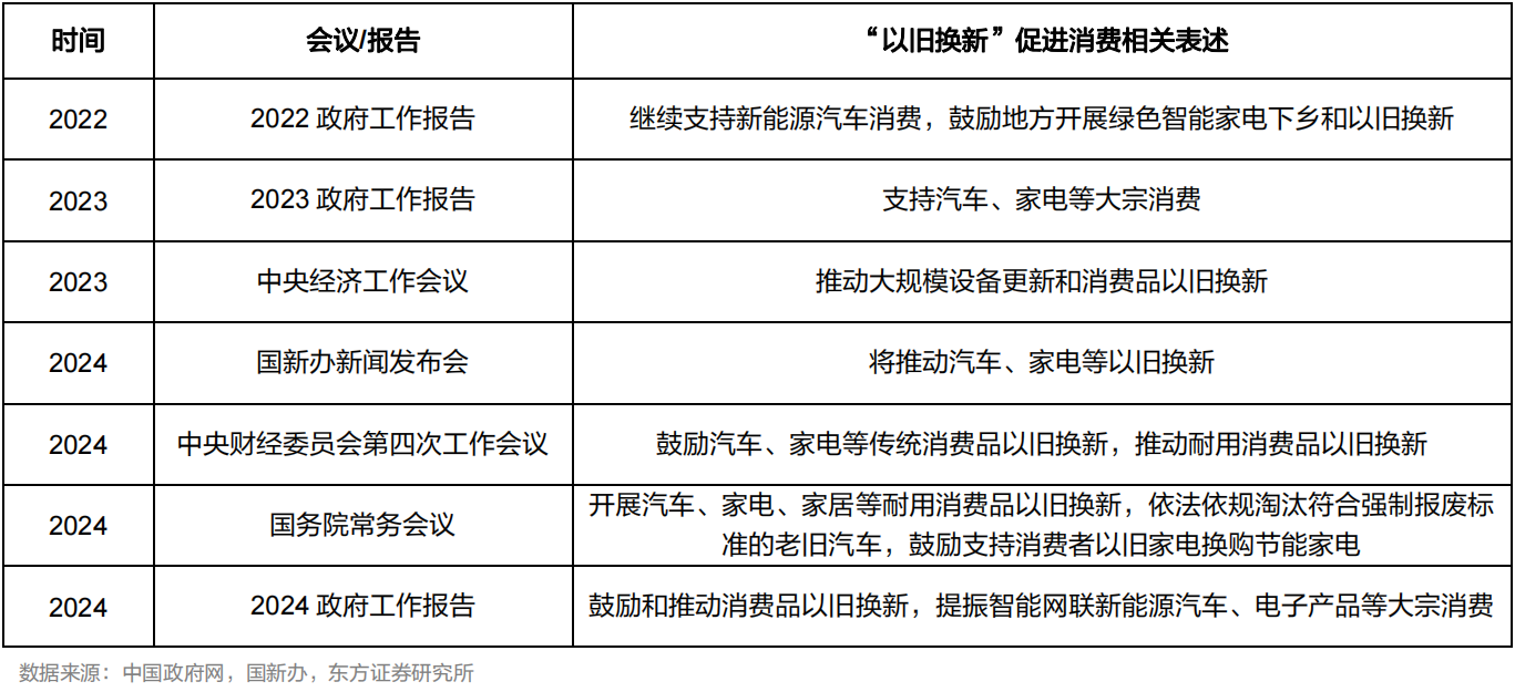
回顾近年政府工作报告及重要会议,“以旧换新”作为促消费的工作重点已见端倪。2023年12月,中央经济工作会议上提出推动大规模设备更新和消费品以旧换新;进入2024年,国新办新闻发布会、中央财经委员会、国常会等多个场合均就推动以家电、汽车等为代表的耐用消费品“以旧换新”作出表述。
3月1日,国务院常务会议审议通过了《推动大规模设备更新和消费品以旧换新行动方案》,新一轮大规模设备更新和消费品以旧换新正式拉开序幕。
近年政府工作报告及近期会议“以旧换新”内容

2024年3月13日,国务院印发《推动大规模设备更新和消费品以旧换新行动方案》的通知,其中明确提出报废汽车回收及二手车交易目标为:到2027年,报废汽车回收量较2023年增加约一倍,二手车交易量较2023年增长45%。
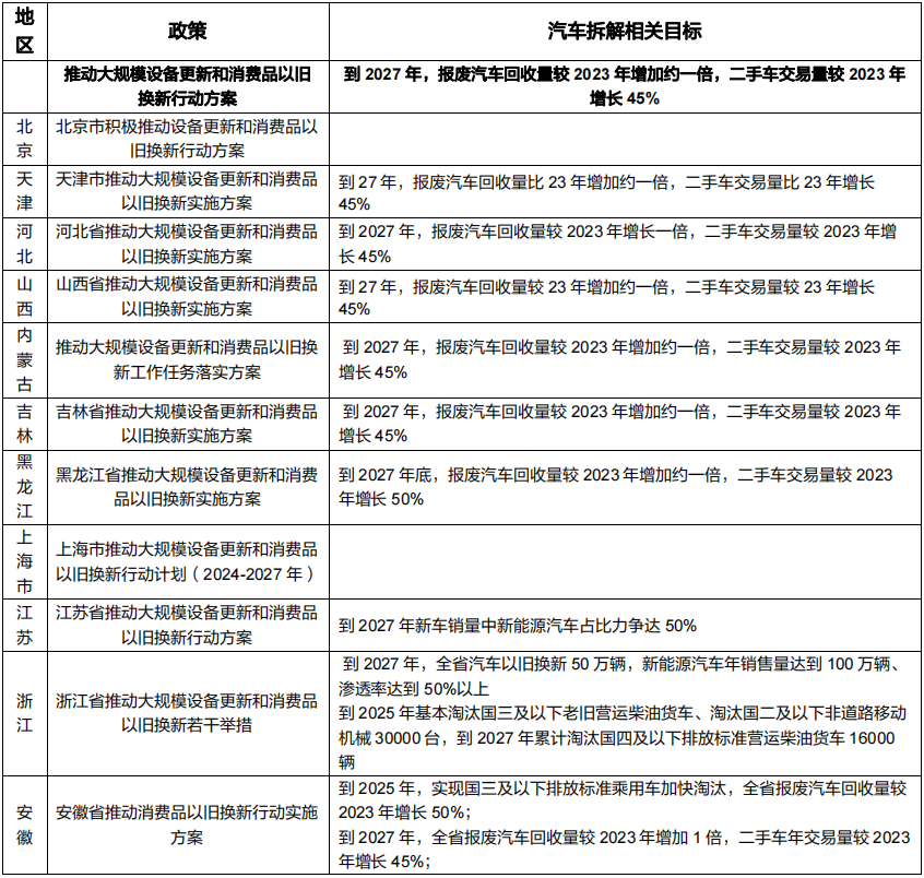
在此之后,各地出台了地方实施方案。据统计,截至5月12日,31个省、直辖市、自治区中已有27个出台了地方性实施方案,其中25个地区的实施方案中提出了关于报废汽车回收及二手车交易量的目标,大多数地区沿用了国务院《行动方案》中2027年的目标描述,少数地区根据当地情况提高了目标,并有地区将目标进行了年度拆解。
部分地方以旧换新政策一览

数据来源:各地政府官网,东方证券研究所
三、2027年报废汽车回收量有望达到944万辆
近年来,受全球经济状况、供需关系、货币政策、地缘政治事件、技术进步等多方面因素影响,钢、铁、铝、铜等金属大宗商品市场价格波动较大,在此背景下,报废汽车回收的市场价格水涨船高,汽车拆解企业产能利用率下降,盈利能力受损。拆解企业在收车价格市场化的背景下,有更强的动力将“五大总成”作为再制造的原材料单独售卖给配件厂商或与配件厂商合作进行再制造后作为产品出售。另一方面也有拆解企业研究对拆解产物中的塑料进行深度加工,提升其附加价值。产品价值的提升将使得拆解企业在收车端拥有更大的议价空间,从而在回收体系中获得更多的拆解原材料,有助于企业提高产能利用率和拆解盈利水平。
报废汽车回收市场参考价格(元/吨)

“以旧换新”行动方案中明确提出,到2027年,报废汽车回收量较2023年翻倍。预计自2024年起政策持续发力,报废汽车占汽车总保有量的比例有望逐步提高,叠加回收体系的建设和完善,汽车回收比例也将有望在高位继续稳步提升。根据测算,2027年全国报废汽车回收量将达到944万辆/年,回收比例达到79%。2023至2027年间报废汽车回收量CAGR达到31%,行业将迎来新一波发展高峰。
未来报废汽车回收量(万辆)及增速(右轴)测算

投资策略
东吴证券在研报中指出,根据《推动消费品以旧换新行动方案》,政策力争到2025年,报废汽车回收量较2023年增长50%,到2027年,报废汽车回收量较2023年增加1倍。国内可观的存量、新增机动车规模,支撑汽车回收拆解后市场长期成长空间。汽车以旧换新推进释放后市场回收拆解空间,行业持续规范头部公司竞争力重塑,建议关注汽车拆解产业链。
东方证券在研报中表示,“以旧换新”在促进汽车消费的同时,将加速旧车的报废,尤其是在财政补贴政策的刺激下,报废汽车拆解需求释放,拆解行业有望迎来发展高峰。考虑到近期政策对于非法回收拆解渠道的打击力度,正规报废汽车拆解产业链有望受益。
个股关注
1、华宏科技:废钢加工设备领域龙头
①公司为稀土回收、汽车零部件、废钢加工设备等多业务细分龙头,业务复合性极强;
②通过子公司开展废钢运营和汽车拆解业务,形成了从报废机动车拆解装备生产,到回收企业整体解决方案设计,再到报废机动车资源化利用的完整产业链。
2、天奇股份:废旧电池处理龙头
①公司主营业务涉及循环产业包括:锂电池循环业务、循环装备业务、汽车拆解及核心零部件再制造业务;
②公司目前已建成投产10万吨废旧锂电池(5万吨三元锂电池及5万吨磷酸铁锂电池)回收处理规模,并正在扩建10万吨铁锂回收处理产能。
3、高能环境:固废处理领军企业
①公司已经建立起完善固危废处理体系,实现从前端危废处置产能+后端深加工的全产业链布局。
②公司固废危废金属资源化的市场布局和一体化全产业链布局已基本完成,项目核准危废处理牌照合计78.54万吨/年。
风险提示
政策执行进展不及预期,大宗商品价格波动,行业竞争加剧
资料参考
20240505-东吴证券-环保行业点评报告:以旧换新释放汽车回收拆解空间,行业规范头部公司竞争力重塑。
20240515-东方证券-环保行业深度报告:“以旧换新”促需求,财税保障政策跟进,报废汽车拆解产业有望受益。
免责声明
九方智投-投顾-杨建波-登记编号:A0740623090005;以上代表个人观点,仅供参考,不作为买卖依据,据此操作风险自担。投资有风险,入市需谨慎。
免责声明:以上内容仅供参考学习使用,不作为投资建议,此操作风险自担。投资有风险、入市需谨慎。
推荐阅读
相关股票
相关板块
相关资讯
扫码下载
九方智投app
扫码关注
九方智投公众号
头条热搜
涨幅排行榜
暂无评论
赶快抢个沙发吧