博士年薪30万还有房!茅台集团再度大手笔招聘
茅台集团又大手笔招人啦!
5月12日,贵州茅台酒厂(集团)习酒有限责任公司在其官网发布多则招聘公告,共招499人。

截图自习酒官网
根据招聘公告,其中博士研究生年收入约为30万元,提供一套具有使用权限的住房(仅限在职期间享受)或50万元的补贴以及10万元科研启动经费;硕士研究生收入约为16万元,本科生年薪约为13万元。
共招499人 最高年薪30万元
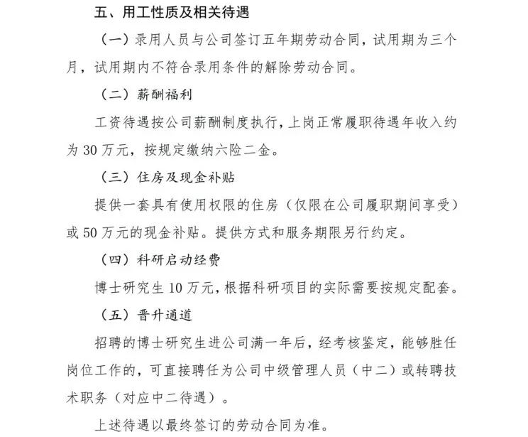
根据博士研究生招聘公告,公司此次招聘岗位为科研岗、信息技术岗、设备管理岗,共招3人。
薪酬福利方面,上岗正常履职待遇年收入约为30万元,按规定缴纳六险二金,还提供一套具有使用权限的住房(仅限在公司履职期间享受)或50万元的现金补贴。同时,还有10万元的科研启动经费。

截图自招聘公告
硕士研究生共招聘20人,招聘岗位有科研岗、法务岗、核算会计岗、企业管理岗、人力资源管理岗、信息技术岗等。薪酬福利方面,上岗正常履职待遇年收入约为16万元,按规定缴纳六险二金,录用人员公司在一定期限内安排住宿。
本科生共招聘400人,招聘岗位为习酒公司大地制酒分公司制酒、制曲、包装岗位等,年收入约为13万元,缴纳六险二金,在一定期限内安排住宿。
技术技能人员共招76人,招聘岗位为安防工程师、建筑工程师、环保工程师、设备管理、财务管理、JAVA高级工程师等,年收入约为13万元,缴纳六险二金。
此外,除了博士岗位,熟悉的“体能测试”依然位列各个岗位招聘流程中。除了正常的笔试、面试之外,还需体测。体测合格的标准是长跑成绩4分30秒以内,其中男生为1000米,女生为800米。
多轮大规模招聘引关注
作为A股“一哥”,贵州茅台及其母公司茅台集团的多次大规模招聘都受到广泛关注。
4月15日,贵州茅台官网挂出了10条“为民服务办实事国聘行动促就业”为主题的招聘信息。贵州茅台酒股份有限公司、和义兴酒业分公司以及集团下属11家公司公开招聘2022年度高校应届毕业生合计975人。
招聘岗位中占比最大的是和义兴酒业分公司招聘制酒工(男)400人、制曲工(女)200人,贵州茅台酒厂(集团)贵定晶琪玻璃制品有限公司招聘2022年度高校应届毕业生188人,岗位涉及灯检码垛员、质检员等。
去年12月,茅台和义兴酒业分公司开展2021年社招,招聘制酒工、制曲工共160人,以上岗位人均薪酬待遇税前约10万元/年(基础工资+绩效工资+七险二金),其他福利待遇按分公司相关规定执行。
根据此前茅台集团发布的《2020社会责任报告》,2020年,茅台集团营收达1142亿元,同比增长13.9%;净利润达551亿元,同比增长16.8%;茅台集团从业人数42281人。

截图自《茅台集团2020社会责任报告》
(来源:中国证券报)
免责声明:本页所载内容来旨在分享更多信息,不代表九方智投观点,不构成投资建议。据此操作风险自担。投资有风险、入市需谨慎。
推荐阅读
相关股票
相关板块
相关资讯
扫码下载
九方智投app
扫码关注
九方智投公众号
头条热搜
涨幅排行榜
暂无评论
赶快抢个沙发吧