豪掷330亿!中国平安收购凯德集团旗下资产
6月28日,凯德集团披露,与中国平安人寿签署了合作协议,向后者出售中国6个来福士资产组合部分股权。
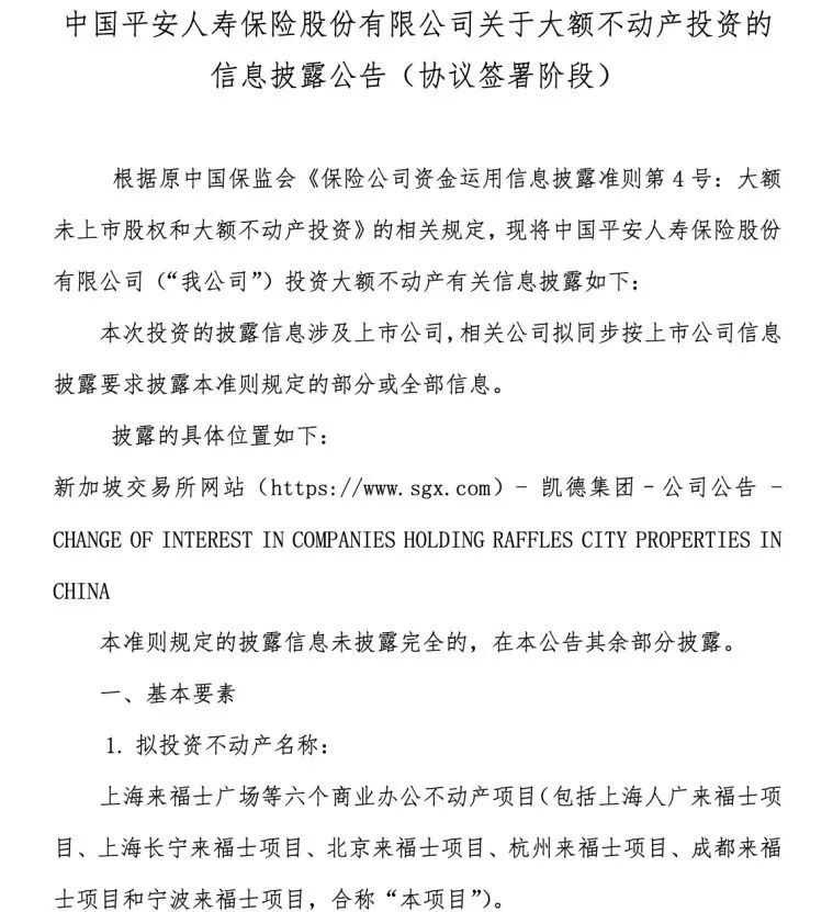
根据披露,此次合作涉及项目包括上海人广来福士广场、上海⻓宁来福士广场,北京来福士中心、杭州来福士中心、成都来福士广场和宁波来福士广场。以上物业均为集商业、办公等为一体的商办综合体项目,且均已竣工并投入使用。平安人寿投资该项目总投资⾦额预计不超过 330 亿元。此项交易预计于2021年三季度完成。
对于这项投资,平安方面回复券商中国记者称,本次平安人寿投资的凯德来福士项目主要为商业办公不动产,标的资产中上海来福士广场等六个项目,是凯德集团最为核心的优质资产,租户品质优异,租约稳定。此次投资符合保险资金资产负债匹配的原则,可以优化险资配置,并取得良好且稳定的投资回报,实现保险资金的保值增值。
当日,平安人寿还披露了投资北京丽泽商务区D-03、D-04不动产项目的信息,该项目累计出资金额约为69.41亿元,资金来源为寿险传统组合保险账户和分红组合保险账户。该项目目前处于实际出资阶段。

平安拟330亿投资凯德6大来福士项目
资料显示,凯德是一家大型多元化房地产集团,总部设在新加坡并在新加坡上市。其投资组合横跨多元房地产类别,包括办公楼、购物中心、产业园区、工业及物流地产、商业综合体、城镇开发、服务公寓、酒店、长租公寓及住宅。
凯德集团于1994年进入中国,中国是集团的核心市场之一。目前,凯德在中国40多座城市拥有或管理200多个项目。来福士是凯德旗下综合体旗舰品牌,发展至今在中国有9座。
前述6个来福士资产组合总资产价值为467亿元,平安收购其中部分股权。在一系列交易完成后,凯德在个项目中的持股比例,从交易前通过私募基金持有的30.7%至55%,变更为12.6%至30%,并继续负责项目的运营及资产管理。
据平安人寿披露,平安此次投资凯德来福士项目的投资方式为,平安人寿作为投资主体,以直接持有个项目公司股权方式投资不动产。平安人寿拟通过股权方式分别受让并持有以下资产:
(1)上海人广来福士项目物业的项目公司上海华庆房地产管理有限公司的60%股权,该公司注册资本3000万美元,截至2020年9月30日总资产约为14.18亿元、净资产约为10.65亿元。
(2)上海长宁来福士项目物业的项目公司上海东方海外凯旋房地产有限公司的70%股权,该公司注册资本22.09亿元,截至2020年9月30日总资产约为47.78亿元、净资产约为26.15亿元。
(3)北京来福士项目物业的项目公司北京新捷房地产开发有限公司的70%股权,该公司注册资本2450万美元,截至2020年9月30日总资产约为20.15亿元、净资产约为11.60亿元。
(4)杭州来福士项目物业的项目公司来福士(杭州)房地产开发有限公司的70%股权,该公司注册资本约3亿美元,截至2020年9月30日总资产约为34.49亿元、净资产约为13.03亿元。
(5)成都来福士项目物业的项目公司成都来福士实业有限公司的70%股权,该公司注册资本2.18亿美元,截至2020年9月30日总资产约为26.98亿元、净资产约为11.02亿元。
(6)宁波来福士项目物业的项目公司宁波新鄞房地产开发有限公司的70%股权,该公司注册资本8亿元,截至2020年9月30日总资产约为11.32亿元、净资产约为6.04亿元。
上述6家项目公司分别持有100%对应的拟投资项目资产,主要从事相关物业的开发和运营。
对于这项投资,平安方面回复券商中国记者称,本次平安人寿投资的凯德来福士项目主要为商业办公不动产,标的资产中上海来福士广场等六个项目,是凯德集团最为核心的优质资产,租户品质优异,租约稳定。此次投资符合保险资金资产负债匹配的原则,可以优化险资配置,并取得良好且稳定的投资回报,实现保险资金的保值增值。
凯德集团首席执行官李志勤表示,欢迎平安成为战略合作伙伴,凯德将继续持有这六个来福士项目的股权,并负责项目的运营及资产管理。他进一步表示,凯德拥有多种资产再循环和多样化资本来源,对下一阶段增长充满信心。
另据披露,平安人寿成为6家项目公司的股东后,平安人寿将与6家项目公司构成以股权关系为基础的关联方。平安人寿拟向其中5家项目公司提供股东借款共计41亿元。最终金额视底层项目用款需求,以实际出资情况为准。关联交易定价将参照同类交易市场公允价格范围确定最终价格,确保关联交易定价定价公允性。
投资非自用性不动产占比10.3%
近年来,中国平安在不动产领域的投资颇受市场关注。截至目前,中国平安已是中国金茂、旭辉等知名地产企业的前三大股东,也包括近期陷入资金危机的华夏幸福。
据披露,截至2021年3月31日,平安人寿的I39合并口径总资产为3.51万亿元,净资产为2807亿元,扣除卖出回购金融资产和投连资产的金额的总资产为3.3万亿元,净资产为2745.82亿元。
从2020年业绩报告数据来看,中国平安在不动产、以及与不动产关联的物业、债和股票等方面的投资金额占其保险资金总规模的7.5%左右。对于凯德来福士项目的投资完成后,上述6个项目投资余额占平安人寿2021年3月末总资产的比例约为1.0%,公司投资非自用性不动产类的账面余额占上季度末总资产的比例约为10.3%。
根据银保监会发布的《关于加强和改进保险资金运用比例监管的通知》,保险资金投资不动产资产的账面余额,合计不高于公司上季末总资产的30%。
中国平安首席投资官陈德贤今年初接受媒体采访时表示,不动产项目投资期限长,租金收益相对稳定,能够很好地匹配寿险资金规模大、久期长的负债特性,因此合理配置一定比例不动产也是中国平安长期投资策略之一。中国平安除了关注成熟、有稳定收益、地段好的商业写字楼等传统不动产,还会关注公租房、康养房、人才房等新型不动产。未来中国平安将会偏向选择物权类的投资,以物业为主。
券商中国记者通过wind统计,地产股一直是险资重仓较多的行业之一。2021年一季度末,保险公司重仓房地产股市值总计约756亿元。
保险资金“偏爱”地产背后有着保险资产配置的现实需求。例如,商业地产,以及公租房、康养产业等国家鼓励的新型不动产以及各类基建项目,这类资产需要资金量大且是长期资产,与保险负债可以进行比较好的久期匹配,长期资产回报率也相对比较高和稳健。
不过值得注意的现象是,今年一季度保险公司对地产股减仓达到4856.68万股,持仓市值减少了108亿元。
陈德贤在接受媒体采访时亦坦言,银行房地产贷款集中度管理新规,限制开发商融资的“三道红线”,短期内给相关行业带来一定的挑战。尽管不动产对保险资金匹配长期负债是一个好的选择,但必须严格挑选,在目前的环境下应更谨慎一些。
(来源:券商中国)
免责声明:本页所载内容来旨在分享更多信息,不代表九方智投观点,不构成投资建议。据此操作风险自担。投资有风险、入市需谨慎。
推荐阅读
相关股票
相关板块
相关资讯
扫码下载
九方智投app
扫码关注
九方智投公众号
头条热搜
涨幅排行榜
暂无评论
赶快抢个沙发吧