行情中心 沪深京A股 上证指数 板块行情 股市异动 股圈 专题 涨跌情报站 盯盘 港股 研究所 直播 股票开户 智能选股
全球指数
数据中心 资金流向 龙虎榜 融资融券 沪深港通 比价数据 研报数据 公告掘金 新股申购 大宗交易 业绩速递

中指研究院:2025年房地产市场整体或仍处于筑底阶段 中性情形下全国商品房销售面积预计下降约6%

来源:智通财经 2024-12-19 14:51
点赞
收藏

中指研究院发文称,展望2025年,政策加力有望带动预期修复,但房地产市场恢复仍面临诸多挑战,整体或仍处于筑底阶段,中性情形下,明年全国商品房销售面积预计下降约6%。市场销售的恢复节奏有赖于已出台政策的推进与落实,尤其是货币化安置100万套城中村改造、收储存量房等政策。同时,土地缩量、房企资金承压及较高库存下,短期开工投资下行态势难改,明年盘活存量闲置土地政策的实施进展,是推动市场进入新的循环、稳定投资开工的关键因素。

2024年,我国房地产市场整体仍呈现调整态势。前三季度新房销售同比下降明显,二手房“以价换量”带动市场保持一定活跃度,但9月市场出现降温。9.26政治局会议提出“要促进房地产市场止跌回稳”,释放了最强维稳信号,政策目标直指扭转行业基本面,为市场注入信心,四季度以来,核心城市市场出现明显升温。12月,政治局会议提出“稳住楼市”,中央经济工作会议强调“持续用力推动房地产市场止跌回稳”,为2025年楼市定调,释放了更加坚定的稳楼市基调。

(1)房价:1-11月百城二手房价格累计下跌6.77%,环比已连跌31个月,9.26新政后核心城市价格有所趋稳,11月深圳、成都等4城环比上涨,打破连续7个月百城二手房全跌局面,北上广环比跌幅亦明显收窄。1-11月,受部分优质改善型楼盘入市影响,百城新建住宅价格累计结构性上涨2.29%。

图:2021年以来百城新建住宅、二手住宅价格环比变化

图:2021年1月以来百城新建住宅、二手住宅价格环比下跌城市数量变化

(2)市场供求:2024年1-11月,全国商品房销售面积8.6亿平方米(全年预计9.7亿平方米),同比下降14.3%,商品房销售额8.5万亿元,同比下降19.2%,其中现房销售2.6亿平方米,同比增长19.4%,表现明显好于期房。重点城市方面,根据中指数据,1-11月重点100城新建商品住宅销售面积同比下降23%,重点30城二手房成交套数同比增长2.3%。全年来看,一季度新房销售面积同比下降45%,二手房同比下降21%;二季度在5.17利好政策带动下,新房销售面积同比降幅收窄至26%,二手房成交同比微增1%;三季度新房、二手房成交环比下降,9月底迎来大力度政策支持;9.26新政后,10-11月核心城市新房销售规模持续改善,11月30城二手房成交套数创近20个月新高。1-11月,50个代表城市商品住宅批准上市面积同比下降约31%,供给端表现整体偏弱,整体库存仍处高位,截至11月末,重点城市可售面积出清周期为21.2个月。

图:2016年以来100个代表城市新建商品住宅1-11月月均成交面积及同比走势

图:2020年以来100个代表城市新建商品住宅月度成交面积走势

(3)需求结构:1-11月,监测城市中多数城市90-120平米新房成交套数占比保持在四成以上,占据市场主流地位;上海、无锡、绍兴等城市144平米以上新房成交套数占比较2023年同期提升超5个百分点。另外,随着二手房价格持续下调,二季度以来北京、上海、深圳刚需加快入市,总价300万以下二手房成交套数同比明显增长,刚需入市有望加快一二手联动,带动新房市场需求释放。

图:2024年1-11月30个代表城市各面积段住宅销售套数占比

(4)土地市场:1-11月300城住宅用地成交规划建面同比下降近三成,土地出让金同比下降32%,已较2020年同期高点回落超60%。各线城市成交规模均缩量,一线城市土地出让金占比提升,房企拿地进一步聚焦,1-11月TOP20城市住宅用地出让金占全国比重仍过半。土拍市场整体维持点状高热、持续分化的趋势,9.26新政以来,北京、上海、杭州、成都等核心城市部分地块竞拍出高溢价,但全国土地市场仍面临调整压力。央国企和地方国资仍是拿地绝对主力。

图:22个重点城市2024年1-11月溢价成交情况

(5)政策展望:中央经济工作会议定调要“持续用力推动房地产市场止跌回稳”,预计房地产政策宽松基调或将延续,下阶段政策有望继续围绕促进需求、优化供给两个方面展开。促进需求方面,一是,加力推进货币化安置城中村改造和危旧房改造,释放增量住房需求;二是,一线城市限制性政策有望继续优化,取消郊区或大户型限购政策存在预期;三是,加大购房补贴等鼓励性政策或将在更多城市落地,带动需求释放。优化供给方面,重点或在于去库存政策的加快落地推进,一是,专项债收购存量闲置土地的配套政策有望继续完善,加速推动土地“去库存”;二是,完善保障性住房再贷款收储政策,促进存量商品房去化;三是,多措并举盘活商办用房等。

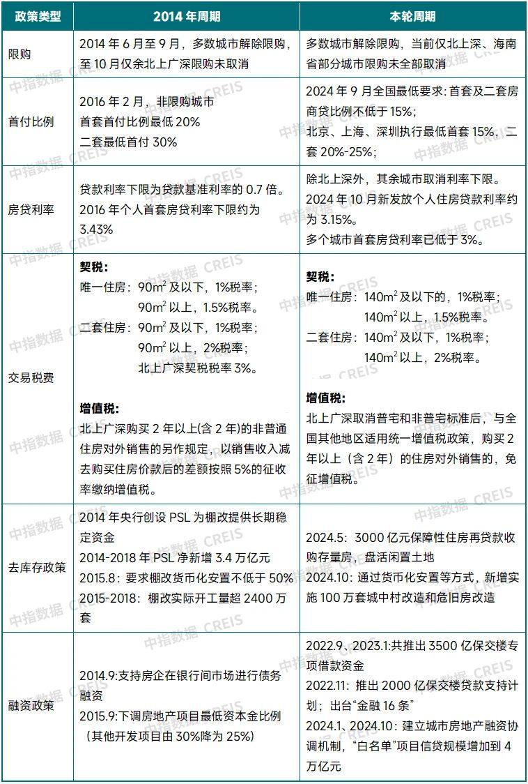
表:本轮周期政策环境与2014年周期对比

(6)市场展望:根据“中国房地产业中长期发展动态模型”测算,2025年全国房地产市场将呈现“销售规模恢复仍面临挑战,新开工面积、开发投资或继续回落”的特点。需求端,中性情形下,预计2025年全国商品房销售面积同比下降6.3%;乐观情形下,若城中村改造及收储存量房等加快落实,居民置业意愿提升,2025年全国商品房销售面积或可实现止跌。供给端,受土地缩量、房企资金承压、市场库存规模高等因素制约,中性情形下,预计2025年新开工面积同比下降15.6%,房地产开发投资额同比下降8.7%。

表:2025年全国房地产市场各项指标预测结果

(来源:
智通财经)
原标题:
中指研究院:2025年房地产市场整体或仍处于筑底阶段 中性情形下全国商品房销售面积预计下降约6%

免责声明:本页所载内容来旨在分享更多信息,不代表九方智投观点,不构成投资建议。据此操作风险自担。投资有风险、入市需谨慎。

举报

写评论

声明:用户发表的所有言论等仅代表个人观点,与本网站立场无关,不对您构成任何投资建议。《九方智投用户互动发言管理规定》

发布
0条评论

暂无评论

赶快抢个沙发吧

推荐阅读

相关股票

相关板块

  • 板块名称
  • 最新价
  • 涨跌幅

相关资讯

扫码下载

九方智投app

扫码关注

九方智投公众号

头条热搜

涨幅排行榜

  • 上证A股
  • 深证A股
  • 科创板
  • 排名
  • 股票名称
  • 最新价
  • 涨跌幅
  • 股圈