行情中心 沪深京A股 上证指数 板块行情 股市异动 股圈 专题 涨跌情报站 盯盘 港股 研究所 直播 股票开户 智能选股
全球指数
数据中心 资金流向 龙虎榜 融资融券 沪深港通 比价数据 研报数据 公告掘金 新股申购 大宗交易 业绩速递

券商内部紧急提示“龙虾”风险!有的禁止公司网络环境安装使用

来源:财联社 2026-03-11 09:48
点赞
收藏

从上门安装OpenClaw包会使用仅需499元,到上门彻底卸载OpenClaw仅需299元,大反转只需一个周末。

3月10日晚间,工信部、国家互联网应急中心、央视新闻纷纷提示OpenClaw应用的安全风险。财联社记者获悉,有券商近期已在内部发布通知,提示员工防范OpenClaw带来的安全风险,还有券商为保障公司网络与信息安全,禁止员工在公司电脑等资产环境中,安装和使用OpenClaw。

记者采访多位券商的首席信息官,综合观点来看,OpenClaw当前确实存在信息安全隐患,且目前还在早期,远不是消费级产品,全民热有点过早。但智能化浪潮势不可挡,未来会在金融行业应用,并对行业变革产生重要影响。

至少两家券商内部发布关于OpenClaw的风险提示

“我们IT部门对OpenClaw做了实际测试,发现风险还是不小。这两天就在内部发布了相关通知,提醒员工。”沪上一家中小券商人士告诉记者。

该券商内部通知,禁止在公司分配的台式电脑、笔记本电脑、生产及测试服务器、内部共享存储设备等所有公司资产环境中,安装和使用任何版本的OpenClaw程序;若员工在个人电脑上安装OpenClaw相关程序,严禁该设备接入公司网络环境。从通知来看,员工在非公司环境下使用OpenClaw的行为不在禁止范围内。

有券商相关通知中提示到,近期,开源AI智能体OpenClaw迅速爆火,引发各界广泛关注。但与此同时,该工具潜藏巨大网络安全风险,包括但不限于权限滥用、核心信息泄露、开源底层安全漏洞、违规随意开放端口等,极易导致公司设备遭受恶意攻击、非法入侵,严重威胁公司网络与信息资产安全。

为切实保障公司网络与信息安全,规范公司各类设备使用管理,全面筑牢安全防线、防范各类安全隐患,特此发布以下要求:

1、禁止在公司分配的台式电脑、笔记本电脑、生产及测试服务器、内部共享存储设备等所有公司资产环境中,安装和使用任何版本的OpenClaw程序;

2、若员工在个人电脑上安装OpenClaw相关程序,严禁该设备接入公司网络环境;

3、全体员工须严格遵守公司各项网络安全管理制度,按要求安装准入及正版防病毒软件,并确保病毒库、安全补丁持续更新至最新状态;

4、如发现可疑应用程序,或电脑出现网络异常、程序异常运行等情况,应第一时间向信息技术部报告,不得擅自处置或隐瞒。

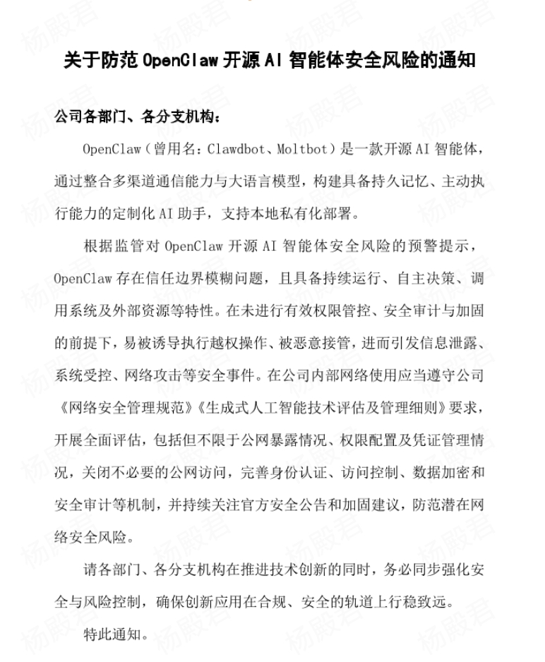
另一家在上海的券商也于前几日在内部下发《关于防范OpenClaw开源AI智能体安全风险的通知》。

通知提到,根据监管对OpenClaw开源AI智能体安全风险的预警提示,OpenClaw存在信任边界模糊问题,且具备持续运行、自主决策、调用系统及外部资源等特性。在未进行有效权限管控、安全审计与加固的前提下,易被诱导执行越权操作、被恶意接管,进而引发信息泄露、系统受控、网络攻击等安全事件。该券商要求员工在公司网络使用OpenClaw要按规定报告批准, 按公司规定自查安全风险。

券业如何看待OpenClaw?未来势不可挡

从全民“养龙虾”到官方提示安全风险,对于大部分人来说,还没学会安装,已经要开始学习卸载指南了。OpenClaw的风险到底有多大?OpenClaw在金融行业会否有较深的应用?

一家中型券商信息技术负责人告诉记者,“在公司内部网络部署、自己的主用电脑部署使用会比较危险,所以很多人会租用一个干净的云主机来部署养小龙虾。如果不连接自己的邮箱、微信等个人工具,这个信息泄露风险可以认为几乎不存在,当然这样能做的事也会少了很多。”

沪上一家大型券商的首席信息官对OpenClaw的应用持开放态度。他表示,金融行业特别看重数据安全,从公司角度暂时不会部署OpenClaw,但不会限制员工个人使用。“员工使用OpenClaw做个人助手,我们是不管的,但也要守住网络安全底线。”他说,“我们支持员工通过使用AI工具进行意识的转变,这比我平时花很多精力去普及、想办法让他们拥抱AI有效得多。”该人士透露,公司目前也在紧密跟踪OpenClaw等AI应用的发展。

北京一家大型券商的首席信息官表示,“在使用OpenClaw时注意公司和个人的信息安全是没问题的。但智能化时代到来了,谁都逃不过,只有赶紧拥抱这个浪潮。员工本身就会找各种AI工具去帮助他工作,我从春节以来已经给自己养了一堆‘影子分身’,以后我可以让它们帮我做很多事情。”

他认为,OpenClaw让AI从一个回答问题的“聊天机器人”进化成了自动化执行的工具,这本身就是个很大的进步。但金融行业距离将OpenClaw进行应用还差得很远。

对于行业的AI应用现状,他的比喻颇为犀利:“如果说OpenClaw的应用是自动驾驶的L3阶段,那么各家券商现在还是‘捷达’这个阶段,离L3级别的自动驾驶还差得远。行业未来的应用空间很大,变革或许会来得很快,尤其是投行、投研等条线。”他补充说,未来AI在金融行业的应用和企业本身的数字化成熟度有很大关系,数字化程度高的券商在应用AI时会占有一定优势。

“我是相信会有应用的,现在的情况有大家焦虑跟风的因素,但这个新的模式会延续。短期往往会高估,长期往往低估。”上述中型券商信息技术负责人表示。

(来源:
财联社)
原标题:
券商内部紧急提示“龙虾”风险,有的禁止公司网络环境安装使用

免责声明:本页所载内容来旨在分享更多信息,不代表九方智投观点,不构成投资建议。据此操作风险自担。投资有风险、入市需谨慎。

举报

写评论

声明:用户发表的所有言论等仅代表个人观点,与本网站立场无关,不对您构成任何投资建议。《九方智投用户互动发言管理规定》

发布
0条评论

暂无评论

赶快抢个沙发吧

推荐阅读

相关股票

相关板块

  • 板块名称
  • 最新价
  • 涨跌幅

相关资讯

扫码下载

九方智投app

扫码关注

九方智投公众号

头条热搜

涨幅排行榜

  • 上证A股
  • 深证A股
  • 科创板
  • 排名
  • 股票名称
  • 最新价
  • 涨跌幅
  • 股圈