机构新动向:龙建股份等13股获券商调高评级

本周(2023.4.22——2023.4.28)机构共调研286家上市公司(上周193家),华厦眼科、迈为股份、广联达获两百五十家以上机构参与调研。

从行业分布来看,本周医药生物、机械设备均有超30家上市公司接受调研;随后为电力设备、计算机、电子行业,均有超25家上市公司接受调研。

本周哪些上市公司被首次覆盖?
最新机构首次关注股票方面,近5日共有157份研报对上市公司进行首次覆盖,华厦眼科获3家券商首次覆盖,居首。

最新评级调高股票方面,龙建股份、爱尔眼科、上海家化、贝斯特、香飘飘、硅宝科技、东华软件等均有券商给出明确的目标价格。

重点公司调研详情:华厦眼科
华厦眼科本周获四百余位投资者关注,包括中信建投自营、中国对外经贸信托、工银瑞信基金、中金公司、中信建投、兴业证券、淡水泉、泰康资管、中加基金、朱雀基金、KIM韩国投信等。
调研内容关注到多个市场关心的问题,为大家梳理如下:
经营情况介绍
2022年度,公司实现营业收入32.33亿元,同比增长5.51%;归母净利润5.12亿元,同比增长12.50%,扣非归母净利润5.39亿元,同比增长13.29%;综合毛利率48.05%,同比提升2.01%。
23Q1实现营业收入9.3亿元,同比增长15.1%;归母净利润1.5亿元,同比增长34.01%;经营性现金流2.7亿元,同比增长60.24%;综合毛利率48.17%,同比提升2.06%。
分业务来看,屈光方面,全飞秒占比超过50%,ICL占比为11%-15%。单价水平较稳定,2022年及2023年第一季度基本保持同等水平。2022年视光业务毛利率小幅下滑,主要是为了实现突破200家视光门诊的目标,储备了一定的视光人才,人工成本增加,2023年随着业务的落地,影响会消除。
今年以来各个业务都有比较显著的增长趋势
3、4月份同比进一步提速,门诊量、手术量和业务量同步增长。
去年高端白内障手术发展迅速,以厦门眼科中心为例,手术量达到了1000多台,增长率很高。长期来看,老花眼手术是很大的增长点,目前老花通过手术治疗还不是很多,目前我们两家医院做了尝试,2022年实现了很高的增长率,今年会加强推广;飞秒白内障,目前供应商比以前多,设备比以前更先进,患者体验非常好。
未来公司将重点推广飞秒白内障、三焦点晶体等高端项目,虽然有集采,但是公司医保占比较低,因此整体来说影响也不会大。政策要求三年内全国全部纳入DRGs或DIP,目前公司大部分医院已经进入系统,纳入后不受总额控制。
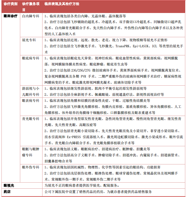
表:公司技术服务具体类别和内容

来源:ifind,东莞证券
屈光和视光等消费眼科去年占比约45%,长期目标是达到70%,中期目标60%以上
目前在上海、广东开展屈光门诊试点及进行并购,目前效果不错,未来会推广屈光门诊模式。此外,干眼也是发展重点,增长速度快,市场空间很大。去年,厦门眼科中心被授予“全国干眼诊疗示范中心”、“全国干眼药物治疗示范中心”两项全国性示范中心荣誉称号,公司发展干眼业务的目标非常坚定。
未来5年,华厦眼科将锚定每年30%以上的业绩增长目标
视光中心方面,目前围绕视光与医院互补,在济南、厦门、荆州的试点效果很好,未来将以此模式进行布局,聚焦广东、长三角及西南地区,目前视光业务占比仅约12%,未来有望提升到20%以上。
长三角地区会在苏州、南京有更多布局,在浙江会有一些新的城市选址,在上海会再开设第二家眼科医院。未来会提升长三角地区的收入比例,目标是占比超过30%,未来并购的重点也会是在长三角地区。
现在有很多拟并购的标的,后续会陆续公布。新建也进展顺利,重庆、深圳、上海、昆明、大连、武汉、南昌、南宁、苏州、天津都在新建医院,都是比较大的城市。华厦经过早期的布局探索积累了经验,目前主要布局比较重要的城市,以省会、人口多、经济和消费能力较强的城市为主。
表:下属医院地域分布

来源:ifind,东莞证券
OK镜目前收入不超过5%,未来占比会提升,集采政策对公司来说是较好的发展机会。目前在考虑与一些海外生产厂家合资降低OK镜成本,同时也解决了海外品牌的配送问题,从而推动视光业务的增长。
阿托品方面,我们是国家药物临床试验机构,其中有一个阿托品试验项目我们担任全国总PI,目前在做临床试验。相比西方国家我国阿托品发展较晚,目前其有效性存在争议。而OK镜和离焦镜的效果确定性较高,且公司眼科医疗水平较高,对公司没有太大影响。
依靠厦门眼科中心的影响力,目前医生资源的培养体系已经比较健全
厦门眼科中心是国家临床重点专科和三甲医院、国家药物临床试验机构(GCP),并设有博士后科研工作站、院士专家工作站,在全国排名也十分靠前。未来每年会发布中国眼健康报告,含青少年近视防控报告和眼病诊疗的报告,促进科研提升的同时提升业界影响力,为公司打造“百年华厦”做基础。
在人才培养方面,不仅有规培,还有中国眼科医师明日之星等培养计划、院长培养、科主任培养体系,都能够为未来新开医院输送人才,也为公司未来并购和扩大布局提供了支持,仅中国眼科医师明日之星计划就培养了300余名医生。

参考资料:
注:信息来源为ifind数据库(截止2023年4月28日星期五15:30)
20230427-东莞证券-华厦眼科-深度报告:深耕福建布局全国
本报告由研究助理协助资料整理,由投资顾问撰写。投资顾问:于鑫(登记编号:A0740622030003)
免责声明:以上内容仅供参考学习使用,不作为投资建议,此操作风险自担。投资有风险、入市需谨慎。
推荐阅读
相关股票
相关板块
相关资讯
扫码下载
九方智投app
扫码关注
九方智投公众号
头条热搜
涨幅排行榜
暂无评论
赶快抢个沙发吧