涉嫌垄断!扬子江药业被罚7.64亿
4月15日,继天药股份因垄断行为遭罚之后,扬子江药业因实施垄断协议行为,被国家市场监管总局罚款7.64亿元。
业内人士认为,扬子江药业被罚事件说明,医药行业的反垄断已经从原料药领域进入制剂领域,促使医药企业在经营上更加规范。
被罚7.64亿元
4月15日,国家市场监管总局作出行政处罚决定,责令扬子江药业集团有限公司(简称扬子江药业)停止违法行为,并处以其2018年销售额254.67亿元3%的罚款,共计7.64亿元。
2019年11月,国家市场监管总局根据举报,对扬子江药业涉嫌达成并实施垄断协议行为立案调查。经查,2015年至2019年,扬子江药业在全国范围内(不含港澳台地区)通过签署合作协议、下发调价函、口头通知等方式,与药品批发商、零售药店等下游企业达成固定药品转售价格和限定药品最低转售价格的协议,并通过制定实施规则、强化考核监督、惩罚低价销售经销商、委托中介机构监督线上销售药品价格等措施保证该协议实施。
扬子江药业上述行为排除、限制了竞争,损害了消费者合法权益和社会公共利益,违反《反垄断法》相关规定。
北京鼎臣管理咨询有限公司总经理史立臣表示,药企应引以为戒,今后签订协议和营销时,重点防范此类风险。

来源:国家市场监管总局
扬子江药业官网显示,公司创建于1971年,总部位于江苏省泰州市,现有员工16000余人,旗下20多家成员公司,营销网络覆盖全国各省、市、自治区。
国家市场监管总局表示,扬子江药业是国内医药生产龙头企业,在国内医药界占有举足轻重的地位,曾获得2017年度中国医药工业企业百强榜第一名,化学制药行业工业企业综合实力百强榜第一名,中国品牌价值评价医药健康板块品牌强度第一名,2020年中国品牌价值榜医药健康板块品牌强度、品牌价值双第一。
公司多个产品在市场上属畅销产品。以2019年销售收入衡量,蓝芩口服液在咽喉用药品类中排名第一,黄芪精在滋补药品类中排名第三,百乐眠胶囊在安定睡眠用药品类中排名第四。
天眼查显示,扬子江药业的大股东是扬子江药业集团有限公司工会委员会,持股比例为57.03%,徐镜人为公司最终受益人,持股比例为41.03%。徐镜人为企业的法定代表人,在公司担任董事长、总经理职务。
2021年胡润富豪榜显示,徐镜人身家约470亿元,位居泰州富豪榜第1名。
原料药垄断成重点监管领域
今年以来,医药行业的反垄断调查一个接着一个,其中,原料药反垄断成为监管重点。
4月6日,天药股份发布公告,公司因涉嫌醋酸氟轻松原料药垄断,遭天津市市场监管总局罚款4402.26万元。
天津市市场监管总局表示,天药股份以协议形式对醋酸氟轻松原料药销售市场进行划分,并变更、固定醋酸氟轻松原料药价格,排除限制了醋酸氟轻松原料药销售领域的竞争,违反了《中华人民共和国反垄断法》相关规定。
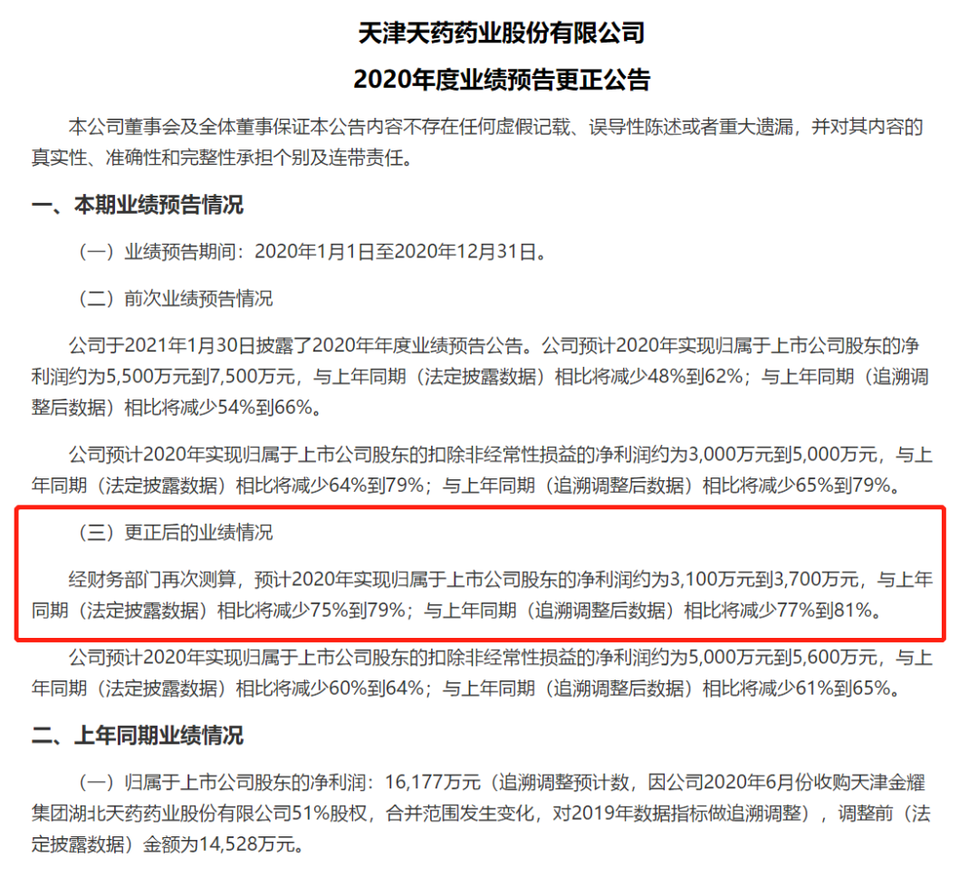
领了这一罚单,天药股份随即下修2020年的业绩预告,从原来的净利润“5500万元-7500万元”调整为“3100万元-3700万元”。

来源:公告
无独有偶,今年1月22日,国家市场监管总局对港股先声药业滥用市场支配地位案作出行政处罚决定,罚款金额上亿。
根据处罚决定书显示,目前,先声药业是中国市场上唯一可以销售巴曲酶原料药的公司,在中国巴曲酶原料药销售市场的市场份额为100%。
而在去年的11月份,万邦德也发布公告称,公司全资孙子公司浙江医药销售公司在国内盐酸溴己新原料药市场具有市场支配地位,滥用市场支配地位实施了附加不合理交易条件,被罚247.4万元。
据不完全统计,2016年以来,已有逾10起短缺药品和原料药经营者的价格垄断行为被有关部门处罚。

来源:国家市场监管总局反垄断局官网
监管趋严
根据国家发改委相关负责人此前介绍,我国1500种化学原料药中,有50种原料药仅一家企业取得审批资格可以生产,44种原料药仅两家企业可以生产,40种原料药仅3家可以生产。
一位药企内部人士对中国证券报记者表示,原来的原料药是审批制度,只有拿到监管层下发的国药准字批文才能生产,存在一定的门槛,拿到批文的企业也在少数。
为防止原料药垄断,近年来我国已相继出台了一系列措施,来加强监管、加大处罚力度。近日,中国化学制药工业协会发布《医药行业合规管理规范》,从反商业贿赂、反垄断、财务与税务、产品推广、集中采购、环境、健康和安全、不良反应报告、数据合规及网络安全等领域对医药行业内的企业进行全面规范,帮助医药企业发现行业及法律监管方面的漏洞。
国信证券高级研究员张立超对中国证券报记者表示,巨额罚单的背后反映出国家整治药品领域垄断乱象、保持药品行业稳健发展、保护人民群众切身利益的决心。药品价格与国计民生息息相关,药品行业垄断行为一直是反垄断执法机构重点审查目标也是不容忽视的问题。由于药品领域特殊的行业背景、实体规则的欠缺以及程序性框架的不完善,导致当前医药行业乱象频生,药品价格垄断问题严峻。这其中,原料药行业的滥用市场支配地位造成的不公平高价行为是我国药品反垄断查处的重点。
张立超认为,实际上,部分原料药经营企业滥用其支配地位,一方面高价买断原料药获取代理权,另一方面向下游药企抬高药价、索要贿赂,使得下游药企成本大幅增加甚至面临停产风险,长此以往不仅会扰乱正常的市场秩序,更会抑制企业创新积极性甚至导致供需脱节。因此,加强药品特别是原料药领域的反垄断及反商业贿赂的执法力度,强化药价垄断的法律责任,提高违法成本,在此基础上引导药品生产者和经营者守法合规经营,构建健康运行、有序竞争的行业生态环境。
(文章来源:中国证券报)
免责声明:以上内容仅供参考学习使用,不作为投资建议,此操作风险自担。投资有风险、入市需谨慎。
推荐阅读
相关股票
相关板块
相关资讯
扫码下载
九方智投app
扫码关注
九方智投公众号
头条热搜
涨幅排行榜
暂无评论
赶快抢个沙发吧