“并购六条”后 四川上市公司积极学习响应
并购重组是支持经济转型升级、实现高质量发展的重要市场工具。9月24日,中国证监会发布《关于深化上市公司并购重组市场改革的意见》,不仅明确强化上下游并购、支持跨界并购、允许并购未盈利资产,还表示将提高监管包容度、提高交易效率、提升中介服务水平,并加强监管。
广泛宣贯 为并购重组市场奠定基础
在四川证监局的指导下,四川省上市公司协会第一时间发布新规新策宣贯专项工作通知,组织辖区上市公司聚焦国新办金融发布会会议精神、上市公司价值提升、并购重组等开展分阶段学习。为方便上市公司学习,四川省上市公司协会及时收集并梳理了如《关于深化上市公司并购重组市场改革的意见》、《中国证监会就<上市公司监管指引第10号—市值管理(征求意见稿)>公开征求意见》《上市公司并购重组规则、政策与案例一本通》等主题学习内容。
175家上市公司积极响应、狠抓落实,在辖区迅速掀起学习热潮,控股股东、实际控制人、董监高等关键少数以身作则,通过领学、督学、促学、共学等方式,在全公司“自上而下”营造出浓厚的学习氛围。据不完全统计,新华文轩、通威股份、国网信通、川投能源、广安爱众、盛帮股份等多家公司已通过信息转发、学习宣讲、集中研讨、自主学习、内部宣传等形式开展主题学习,及时有效地传导监管精神与市场动态,有效推动政策引领创新业务实践,为开展并购重组工作奠定基础。
政策频出 激活并购重组市场活力
今年以来,并购重组利好政策频出。特别是9月24日《关于深化上市公司并购重组市场改革的意见》发布以来,A股并购重组活跃度明显提升。据公开信息统计,截至10月15日,沪深交易所累计有144家公司披露重大资产重组进展,较去年同期增长超过三成。有投行人士分析称,“并购六条”的政策力度超出预期,上市公司的并购热情被显著激发,预计随着政策红利的逐步释放,A股有望掀起新一轮的并购潮。
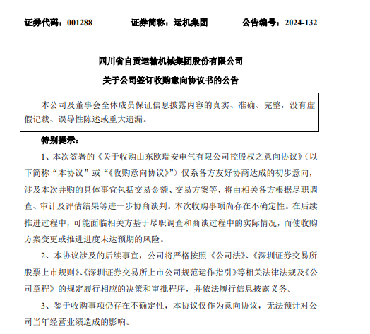
截至发稿,四川已有秦川物联、运机集团2家上市公司发布并购事项公告。

免责声明:本页所载内容来旨在分享更多信息,不代表九方智投观点,不构成投资建议。据此操作风险自担。投资有风险、入市需谨慎。
推荐阅读
相关股票
相关板块
相关资讯
扫码下载
九方智投app
扫码关注
九方智投公众号
头条热搜
涨幅排行榜
暂无评论
赶快抢个沙发吧