问界M9本月面世!预定量已近4万 这些“黑科技”提前泄露
12月14日讯今日,华为终端BGCEO、智能汽车解决方案BU董事长余承东宣布,问界M9将在12月26日面世。
华为商城官网显示,问界M9增程版、纯电版的预计售价均为50万-60万元。另据媒体今日消息称,赛力斯有关人士也确认,问界M9新车预订已近4万辆,同时,赛力斯位于重庆的工厂正在抓紧提升产量,并已经开启了每天两班倒的生产模式。
余承东表示,问界M9“科技领先一代”,之前他还称这款车型是“科技车皇”、将是“1000万以内最好的SUV”。那么,问界M9有哪些“黑科技”?
从余承东今日的微博及官方预热视频来看,问界M9采用三排座椅布局,第一次让SUV实现了MPV一样的纯平地板,搭载“全部最好的华为智能汽车技术”、中控三联屏、后排智慧屏,实现多人多屏交互。
另据之前介绍,问界M9采用全球最大一体压铸铝车身、全铝合金底盘、标配空气悬架+CDC,并搭载智慧投影大灯、光场屏、AI大模型、鸿蒙座舱与HarmonyOS4.0。
其中,HarmonyOS4.0智能座舱主要亮点有六音区声源定位、多人多屏多音区并发控制、舱内眼球位置追踪及眼部状态识别、多屏多通道双向流转、多屏跨设备投屏。
问界M9智能座舱还集成AR-HUD,搭载车载大屏,实现AR-HUD与智能驾驶的首次深度融合。

据余承东此前介绍,该AR-HUD采用华为AutOptiX智能车载光技术,推动汽车进入光显示时代,其可替代车载仪表,而效果“远超仪表”。华为AR-HUD拥有业界量产最大画幅,可实现7.5米处70英寸、10米处96英寸画幅尺寸;且还是国内首个2K车规级光学成像模组。其可做到实景呈现,除了车规级AR导航之外,还能在挡风玻璃上投射倒车影像、实现巨幕观影。
方正证券12月5日报告指出,车内光学显示技术创新正逐步走向大屏化+技术多元化,AR-HUD作为智驾第一屏,除了深度融合智驾仪表功能之外,还有包括巨幕观影、数字精灵、元宇宙载体等在内的更多创新应用值得探索,发展前景广阔。
除此之外,华为问界M9还将搭载光场屏。
华为已在今年4月发布全球首款车载光场屏HUAWEIxScene,首次将沉浸的私人影院装进车内。该产品融合液晶显示技术与空间光学技术,采用独创的光学引擎技术,具有大画幅、景深感、低晕动、眼放松等特点。且光场屏可适应不同的车型和场景,提供头枕、椅背等多种形态产品,可有效降低视疲劳且缓解晕车,营造私人影院般的沉浸感。
目前,国内多款商用车型将搭载华为光场屏、智能车灯、AR-HUD等智能车载光解决方案与产品。光场屏有着极高的商业价值以及广泛的应用前景,未来有望在汽车、医疗、娱乐、设计、建筑等领域实现广泛应用。未来随着国内外企业研发进程不断加快,光场屏产业化进程有望持续提速。
东方证券指出,华为智选模式在问界新M7上成功验证,市场热度延续至问界M9,预计在华为技术力、品牌力以及销售渠道加持下,后续推出的华为合作车型亦有望成为热销车型。
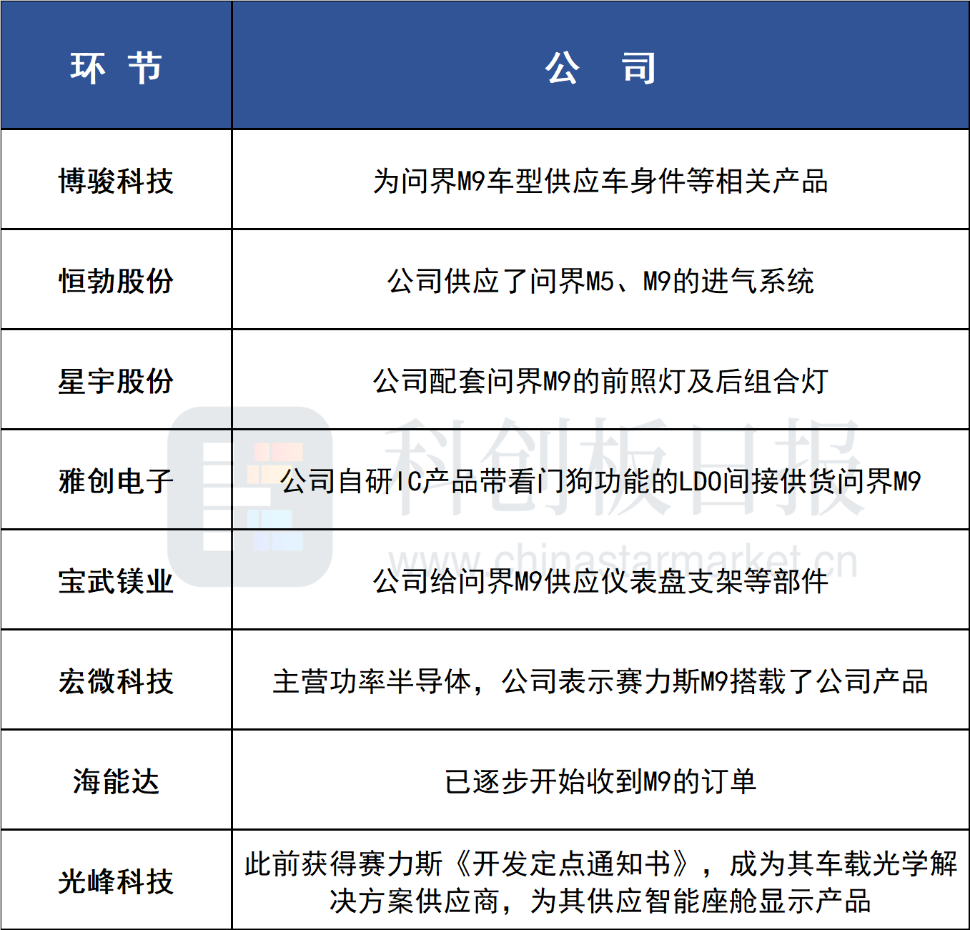
据《科创板日报》不完全统计,A股中问界M9供应商或包括:

免责声明:本页所载内容来旨在分享更多信息,不代表九方智投观点,不构成投资建议。据此操作风险自担。投资有风险、入市需谨慎。
推荐阅读
相关股票
相关板块
相关资讯
扫码下载
九方智投app
扫码关注
九方智投公众号
头条热搜
涨幅排行榜
暂无评论
赶快抢个沙发吧