巨头相继发力AI!国内算力需求的黎明已经到来
近来国内外大厂均保持了AI大模型较快的升级迭代,模型能力迅速提升,应用的爆发拉动算力基础设施的需求,机构预计2025年各科技巨头仍将保持较高的资本开支强度。消息面上,阿里巴巴集团CEO吴泳铭在分析师电话会上表示,未来三年在云和AI的基础设施投入预计将超越过去十年的总和。国盛证券分析师宋嘉吉等人2024年12月25日研报指出,国内算力需求的黎明已经到来。AI爆发两年以来,海外通过前期的算力积累和模型建设,开启了AI的商业循环之路,这对于国内的互联网巨头来说,意味着大规模部署AI业务的前提条件已经具备。建议关注计算能力、通信能力、制造能力、基建能力的四大环节核心标的。
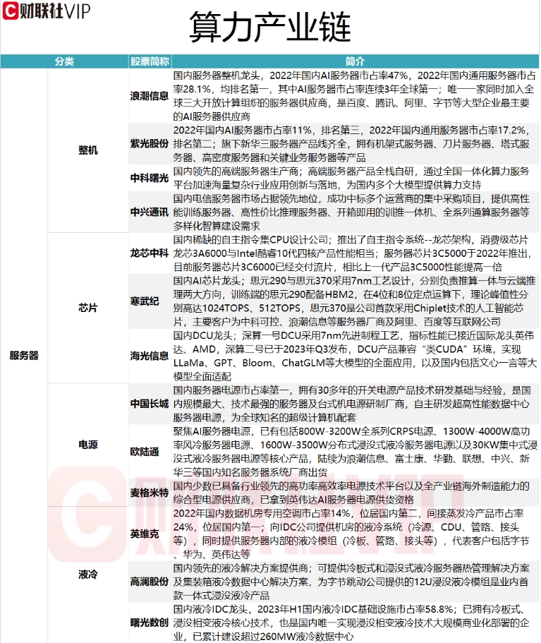
据财联社VIP盘中宝•数据栏目此前梳理,算力产业链中的服务器包括整机、芯片、电源、液冷等环节(具体详见下图)。二级市场方面,上述细分行业中的紫光股份、寒武纪(20%)、海光信息、欧陆通(20%)、英维克、曙光数创等周五收盘涨停或涨幅超10%。

其中,紫光股份2022年国内AI服务器市占率11%,排名第三。紫光股份2月21日在互动平台表示,近日公司旗下新华三正式发布灵犀Cube大模型一体机(DeepSeek版),该产品包含纯享版和使能版两大系列,共计六大款型12款产品,覆盖14B至671B规模的DeepSeek大模型。中泰证券分析师苏仪1月4日研报指出,紫光股份系新一代云计算基础设施建设和行业智慧应用服务的领先提供商,并购新华三大幅提升业绩表现。公司依托算力和联接“双基石”全栈能力,深耕客户数字化场景、推动私域大模型在垂直行业应用突破、加速AIGC整体解决方案在智算中心落地,AIGC应用发展呈现良好增长势头。
寒武纪系国内AI芯片龙头,公司思元290与思元370采用7nm工艺设计,分别负责推算一体与云端推理两大方向,主要客户为中科可控、浪潮信息等服务器厂商及阿里、百度等互联网公司。第一上海证券研究员黄晨2月10日研报指出,寒武纪是国内智算芯片领域的龙头企业,能提供完善的云边端系列化智能芯片和基础开发软件套件产品,具有云边端一体、软硬件协同、训练推理融合、具备统一生态的特点。公司的产品包括云端智能芯片、加速卡及训练整机,边缘智能芯片及加速卡,终端智能处理器IP等。自成立以来,公司一直深耕于专用AI芯片领域,在发展中进行了大量处理器指令集与微架构的创新,并对开发者套件和开发者生态进行了不断迭代完善,使得公司已经成长为国产智算芯片的核心供应商。
国内唯一一家生产x86芯片的企业海光信息系国内DCU龙头,其深算一号DCU采用7nm先进制程工艺,指标性能已接近国际龙头英伟达、AMD;深算二号已于2023年Q3发布。DCU产品兼容“类CUDA”环境,实现LLaMa、GPT、Bloom、ChatGLM等大模型的全面应用,以及国内包括文心一言等大模型全面适配。海光信息2月19日在互动平台表示,公司深算系列产品进展顺利。上海证券分析师刘京昭2月21日研报指出,海光信息系国内高端处理器龙头,多年积淀已至业绩放量期。在国产芯片占比线性变化、27年渗透率提升两种情形下,公司X86服务器CPU营收27年相较于24年增长279.5%,增量较为可观。
聚焦AI服务器电源的欧陆通周五收盘20CM涨停,并创历史新高,拉长时间来看,自2024年9月低点迄今累计最大涨幅316%。欧陆通已有包括1600W-3500W分布式浸没式液冷服务器电源等核心产品,陆续为浪潮信息、富士康、华勤、联想、中兴、新华三等国内知名服务器系统厂商出货。欧陆通在2月21日发布的调研公告中表示,在高功率服务器电源产品及解决方案上,公司已推出3300W-5500W钛金和超钛金GPU服务器电源、浸没式液冷服务器电源及机架式电源解决方案等核心产品。其中,公司也推出了符合开放计算组织(OCP)第三代开放式机柜(ORV3)规范的机架式电源解决方案。产能布局方面,公司在全球范围内布局产能,以满足不同市场和客户的需求。目前境内生产基地包括深圳、东莞、赣州、苏州;境外生产基地包括越南、墨西哥。
国内领先的精密温控节能设备提供商英维克周五收盘涨停创历史新高,拉长时间来看,自2024年9月低点迄今累计最大涨幅148%。英维克2022年国内数据机房专用空调市占率14%,位居国内第二;间接蒸发冷产品市占率24%,位居国内第一。向IDC公司提供机房的液冷系统(冷源、CDU、管路、接头等),同时提供服务器内部的液冷模组(冷板、管路、接头等),代表客户包括字节华为、英伟达等。英维克2月6日在互动平台表示,公司机房温控节能产品直接或通过系统集成商提供给数据中心业主、IDC运营商、大型互联网公司、通信运营商,历年来公司已为腾讯、阿里巴巴、秦淮数据、万国数据、数据港、中国移动、中国电信、中国联通等用户的大型数据中心提供了大量高效节能的制冷产品及系统。
数据中心浸没相变液冷技术的“小巨人”领军企业曙光数创2023年H1国内液冷IDC基础设施市占率58.8%。已拥有冷板式、浸没相变液冷核心技术,已累计建设超过260MW液冷数据中心。曙光数创2024年12月3日接受机构调研时表示,公司是国内唯一实现浸没相变液冷冷却技术大规模商业化部署的企业,公司控股股东中科曙光是国内高性能计算领域市场份额第一的服务器厂商。浸没相变液冷技术具有高度定制化的特征,目前大部分应用在高密度数据中心中,因此过去几年关联交易占公司比重一直较高。随着AI人工智能兴起,智算中心建设需求快速增长以及国家对PUE指标的要求更加严格,液冷技术渗透率有望快速提升。
免责声明:本页所载内容来旨在分享更多信息,不代表九方智投观点,不构成投资建议。据此操作风险自担。投资有风险、入市需谨慎。
推荐阅读
相关股票
相关板块
相关资讯
扫码下载
九方智投app
扫码关注
九方智投公众号
头条热搜
涨幅排行榜
暂无评论
赶快抢个沙发吧