又“踩雷”了!热门信创股突发利空
恒银科技投资产品兑付不顺利!
公司12月20日盘后公告,购买的“国民信托·慧金87号集合资金信托计划”预计将延期,存在本息无法全额收回的风险。
据公司披露,该信托产品以融创华北发展集团有限公司持股70%的公司名下的30635.36平方米房产为抵押。
此前,恒银科技已“踩雷”正邦集团信托产品。
存本息无法全额收回风险
公告披露,2021年7月,恒银科技购买了国民信托的“国民信托·慧金87号集合资金信托计划”,金额1.7亿元,预期年化收益率11%,预计收益金额2805万元。
据公司披露,上述信托产品在风控上,与保证人融创华北发展集团有限公司签署《保证合同》,与抵押人天津金易晟辉置业有限公司签署《抵押合同》,与抵押人天津星耀投资有限公司签署《抵押合同》,与抵押人福建万合建设股份有限公司签署《抵押合同》。
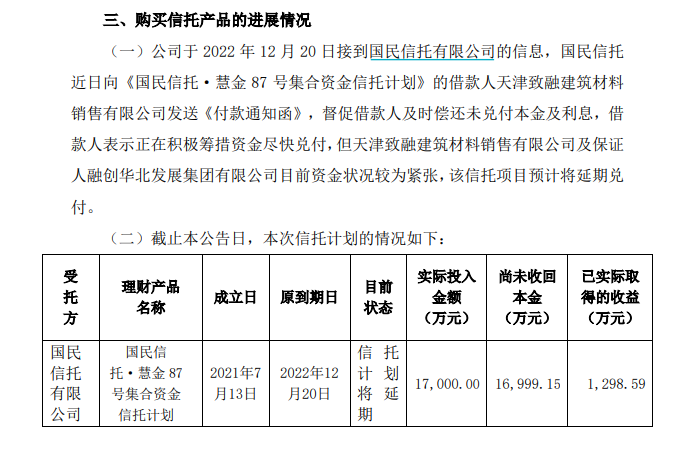
12月20日,公司接到国民信托信息,国民信托近日向《国民信托·慧金87号集合资金信托计划》借款人天津致融建筑材料销售有限公司发送《付款通知函》,督促借款人及时偿还未兑付本金及利息,借款人表示正在积极筹措资金尽快兑付,但天津致融建筑材料销售有限公司及保证人融创华北发展集团有限公司目前资金状况较为紧张。
因此,该信托项目预计将延期兑付。

来源:公告
截至公告日,公司共收到该产品投资收益1298.59万元,本金16999.15万元及剩余投资收益到期未兑付。
恒银科技曾披露,该信托产品以天津金易晟辉置业有限公司名下持有的30635.36平方米房产为抵押。而融创华北发展集团有限公司持有天津金易晟辉置业有限公司70%股权。

来源:公告
恒银科技称,上述事宜对公司本期及期后利润影响存在不确定性。根据国民信托披露公告及中国裁判文书网的结果显示,目前尚未有“国民信托·慧金87号集合资金信托计划”的委托人就逾期兑付投资收益提起诉讼。
公司表示,成立专项工作小组,专人负责项目跟踪。
已不是第一次“踩雷”
这已不是恒银科技第一次“踩雷”。
9月26日,公司曾公告,公司购买的长安信托发行的“长安宁-盈祥1号集合资金信托计划”金额1500万元,预期年化收益率8%,预计收益金额120万元。
公告披露,该产品的资金是用于正邦集团有限公司发放流动资金贷款。风控方面,正邦集团有限公司以其持有的江西正邦科技股份有限公司股票作为质押担保,江西永联农业控股有限公司提供连带责任保证担保。
但截至公告日(投资收益到期日),公司共收到该信托产品投资收益63.67万元,本金1500万元和剩余投资收益尚未兑付。
对于逾期原因,公司表示,受“猪周期”影响,正邦集团有限公司近期因流动资金紧张,导致信托产品发生逾期未兑付情形。
公司彼时表示,长安信托已冻结正邦集团有限公司持有的江西正邦科技股份有限公司非限售流通股股票6762万股,并已在上海市浦东新区人民法院完成执行案件立案,本案正在强制执行中。
记者注意到,公司第三届董事会第四次会议、第三届监事会第四次会议曾审议通过《关于使用暂时闲置募集资金进行现金管理的议案》,同意公司使用最高不超过2亿元的暂时闲置募集资金进行现金管理。
关注web3.0与区块链行业发展动向
恒银科技介绍,公司是国内领先的以金融自助设备为核心的智慧银行解决方案提供商。
值得一提的是,在市场信创概念浪潮下,公司股价随之上涨。10月11日以来,公司股价累计涨幅超44%。截至12月20日收盘,公司股价报6.19元/股,市值32.2亿元。
公司在互动平台表示,web3.0与区块链技术密切相关,公司关注相关技术的行业发展动向。信创方面,公司在核心模块和整机产品中,均部署多技术路线的研究,多种路线均有成熟案例试点应用。

来源:互动平台
恒银科技表示,公司抢抓信创产业大发展的难得机遇,整合创新资源,优化产业生态,加快应用推广,重点加强金融信创应用系统、平台型软件的开发,完成了基于国产芯片的自主机芯、驱动程序、测试工具的开发,完成模块适配及基于LFS和PISA标准的SP、中间件和应用软件的开发。
(来源:中国证券报)
免责声明:本页所载内容来旨在分享更多信息,不代表九方智投观点,不构成投资建议。据此操作风险自担。投资有风险、入市需谨慎。
推荐阅读
相关股票
相关板块
相关资讯
扫码下载
九方智投app
扫码关注
九方智投公众号
头条热搜
涨幅排行榜
暂无评论
赶快抢个沙发吧