卫星导航利好消息密集催化!产业链受益公司一览
据央视新闻日前报道,中国境内申请入网的智能手机中,支持北斗定位的手机出货量占比达到98%以上,地图软件调用的北斗卫星日定位量已超过3000亿次。
2月6日,工信部发布的《关于电信设备进网许可制度若干改革举措的通告》提出,将卫星互联网设备、功能虚拟化设备正式纳入进网许可管理。
2月9日,吉利发布了“一图看懂吉利捅破天技术的超级智能安全生态",当中关于"厘米级高精度导航系统中提及自建低轨卫星、自研高精地图等。"
近日,高德地图与千寻位置在北京举行新闻发布会,宣布双方共同发起“北斗出行应用创新计划”,助力北斗系统在交通出行场景更广泛落地。据了解,截至今年1月,高德地图调用的北斗卫星日定位量超3000亿次,创造历史新高。
卫星导航是指采用导航卫星对地面、海洋、空中和空间用户进行导航定位的技术。常见的GPS导航,北斗星导航等均为卫星导航。目前全球四大导航卫星系统分别为美国GPS、俄罗斯GLONASS、欧盟GALILEO和中国北斗卫星导航系统。

中国卫星导航系统管理办公室称,2035年前,中国将建成新一代北斗系统,其中考虑纳入低轨卫星,通过高中低轨的星座融合,提供一张覆盖全球的高精度时空网。业内人士表示,在国家政策的大力支持下,我国卫星导航与位置服务产业相关技术研发的不断深入,相关专利申请数量也随之不断增长。2021年,中国卫星导航专利申请累计总量(包括发明专利和实用新型专利)突破9.8万件,继续保持全球领先。
根据观研天下数据,2026年我国卫星导航与位置服务的市场规模有望超万亿,2022-2026年均复合增速预计达16.69%。

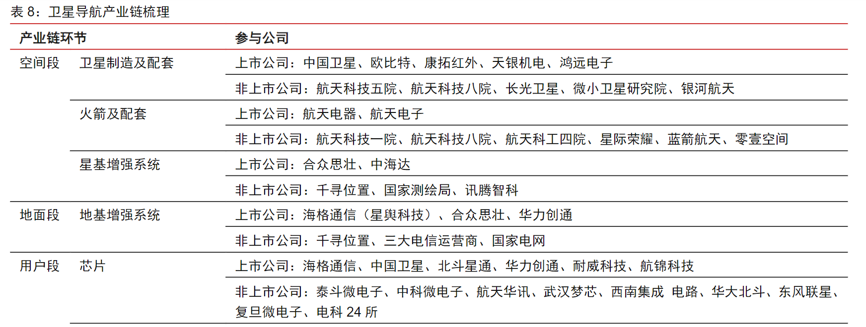
中信证券李建伟表示,卫星导航产业链分为空间段的火箭制造、发射、卫星制造、天基增强系统相关企业,地面段地基增强系统相关企业,用户段的上游元器件、芯片、天线、板卡、导航地图等企业以及下游终端制造企业。


在空间段领域卫星制造及配套方面,参与企业主要有中国卫星、欧比特、康拓红外、天银机电、鸿远电子;火箭及配套方面涉及上市公司为航天电器、航天电子;星基增强系统方面参与企业主要有合众思壮和中海达。地面段领域地基增强系统方面涉及上市公司为海格通信(星舆科技)、合众思壮、华力创通。
用户段领域芯片方面参与企业主要有海格通信、中国卫星、北斗星通、华力创通、耐威科技、航锦科技;天线方面涉及上市公司为振芯科技、中海达、海格通信、华力创通;板卡方面参与企业主要有海格通信、北斗星通、振芯科技、华力创通等。
惯导及毫米波雷达方面涉及上市公司为星网宇达、中海达、华测导航、雷科防务;导航地图方面参与企业主要有四维图新、超图软件、合众思壮;终端方面涉及上市公司为振芯科技、合众思壮、海格通信、江苏三友、华力创通、北斗星通、中国卫星、华测导航、深赛格;北斗导航运营/数据服务方面参与企业主要有中国卫通、北斗星通、振芯科技、中国卫星、海格通信、中海达、合众思壮、华测导航、航天宏图。
首创证券曲小溪表示,海格通信掌握北斗导航核心技术,有望充分受益。海格通信在北斗导航领域,拥有国内领先的高精度、高动态、抗干扰、通导一体等关键技术自主知识产权,具有北斗全产业链研发与服务能力。公司突破了北斗三号核心技术,掌握核心技术体制,构建起芯片竞争优势,是特殊机构市场北斗三号芯片型号最多、品类最齐全的单位。
值得注意的是,业内人士表示,GPS卫星的寿命一般在8年,北斗卫星的使用寿命在5年左右,已发射的16颗卫星中,已有2颗老旧卫星失效。
(来源:财联社)
免责声明:本页所载内容来旨在分享更多信息,不代表九方智投观点,不构成投资建议。据此操作风险自担。投资有风险、入市需谨慎。
推荐阅读
相关股票
相关板块
相关资讯
扫码下载
九方智投app
扫码关注
九方智投公众号
头条热搜
涨幅排行榜
暂无评论
赶快抢个沙发吧