上市3个月跌五成!这家科技公司遭遇做空机构狙击
一份报告,让仅在香港上市3个月的一家金融科技公司股价大幅下挫,甚至不得不宣布暂时停牌。
7月20日,做空机构Valiant Varriors发布一篇报告,对第一大股东为腾讯的联易融科技进行沽空表态,称该公司存在“夸大收入”等多项内容。受此消息影响,截至当天港股午间休市,联易融科技股价下跌9.9%,为该公司上市以来收市新低,且较其上市后的最高价下挫逾50%。

对于这份沽空报告,当天晚间花旗发布研报称,这份报告存在多处错误、不实陈述及误导性结论和阐释。
一份报告引发的停牌
这份题为《联易融——谎言构建的供应链》的报告称,联易融科技夸大收入,掩盖公司过度集中房地产行业的谎言,其子公司隐藏上百亿元的过桥贷款和关联交易,过度科技化包装和“碰瓷”热点等。

在Valiant Varriors的“狙击”下,联易融科技股价迅速下跌近10%。当天下午,联易融科技紧急宣布短暂停牌。

该公司随后表示,已关注到这份做空报告,针对恶意攻击,正在准备澄清公告。
与腾讯集团的关系密切
联易融科技与腾讯集团的关系密切,成立伊始便与腾讯建立了战略合作关系,创始人及部分高层也均是腾讯前高管。腾讯不仅参与了联易融科技的多轮融资,还是其最大的机构股东。
联易融科技官网信息显示,2016年2月,该公司在深圳成立,业务上聚焦于AI、区块链、云计算、大数据等技术在供应链金融领域的应用。2021年4月,联易融科技于港交所主板正式挂牌并开始交易,成为首家在港交所上市的内地供应链金融科技SaaS企业。
根据其港股上市招股书,在机构股东方面,腾讯持有联易融科技15.11%的股份,尽管这几年腾讯在持股比例上略有变化,但仍为其最大的机构股东。

根据公开资料,腾讯系联易融科技供应链金融科技提供商,且在产品应用以及在技术及产品开发、客户推广及业务发展方面进行合作和资源共享。
目前,联易融科技的股东还包括中信资本、正心谷、新加坡政府投资公司(GIC)、渣打银行、BAI资本、招商局创投等境内外企业和基金。其中,在2019年12月,该公司引入战略投资方渣打银行,是中国内地供应链金融科技服务平台首次获得国际银行投资。
公开资料显示,截至2020年底,联易融科技的服务客户包括340多家核心企业,超过200家金融机构,在内地供应链金融科技市场占有率达到20.6%。
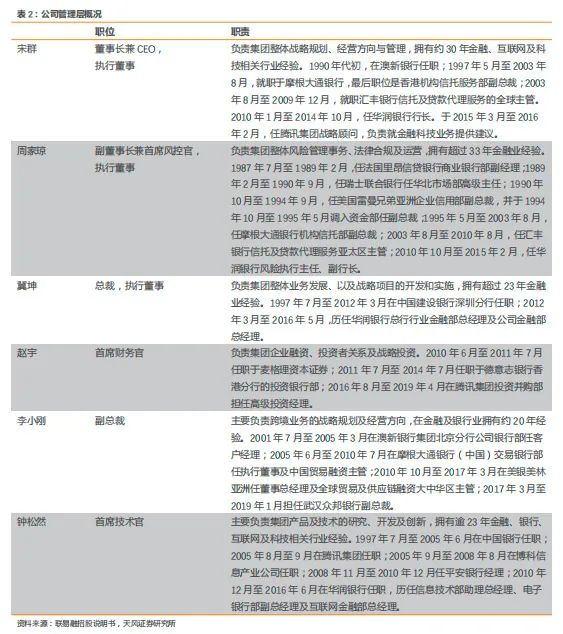
在高管团队方面,董事长兼CEO宋群、首席财务官赵宇均来自腾讯集团。其中,宋群于2015年3月至2016年2月期间,任腾讯集团战略顾问,负责就金融科技业务提供建议;赵宇在2016年8月至2019年4月在腾讯集团投资并购部担任高级投资经理。

根据其招股书,公司IPO后,宋群持有联易融科技12.28%股份,总裁冀坤持股2.04%,首席风险官周家琼持股0.78%。此外,宋群等代表的10名员工组成的股权平台Shirazvic持股3.47%,股权激励平台Equity Incentive Holdco持股7.71%。
宋群、冀坤、周家琼有多年金融机构从业经历,而且三人此前均有过在华润银行的任职经历。其中,宋群曾在澳新银行、摩根大通银行、汇丰银行等外资机构任职,曾于2010年至2014年间担任过华润银行行长。

根据联易融科技的招股书,其客户主要包括房地产、能源、建筑、医药等行业的核心企业,同时也为银行、证券公司、信托公司及保理公司等各类金融机构提供服务。
据招股书披露,从2018年截至2020年9月30日,来自五大客户的收入及收益分别占其同期总收入及收益的69.0%、47.6%及37.9%。
“狙击手”遭到还击
就在Valiant Varriors发布针对联易融科技做空报告的当天晚间,花旗也发布一份针对性报告。
花旗认为,Valiant Varriors的做空报告存在多处错误、不实陈述及误导性结论和阐释。花旗表示,联易融科技已经成功多元化发展,多级流转云和e链云是公司近年主要的业务增长点。根据花旗调研,联易融科技房地产相关业务仅限于公司AMS云和ABS云板块,并均通过合规渠道开展。
花旗称,做空报告对联易融科技旗下联捷保理杠杆倍数的计算完全错误,错误将融资现金流与资产负债表的节点数据进行比较。根据花旗计算,联捷保理的杠杆倍数为7.7倍,完全符合中国银保监会205号通知要求。
花旗表示,做空报告对联易融科技企业的业务模式理解不准确。花旗认为,联易融的业务模式定位为一站式的技术解决方案供应商,商业模式、风险暴露、会计处理等方面都和传统的供应链金融企业有本质区别。花旗维持对联易融股价24.75港元的目标价,较7月20日股价有119%的上升空间。
联易融科技的股价后续如何演绎,还有待上市公司与做空机构的进一步博弈。
“一纸报告让股价一泻千里”在美股上演的情况较为多见。较为常见的手法是,做空机构通过调研、分析财报等方式,以上市公司财务造假、夸大业绩、关联交易等作为做空理由,并通过做空上市公司股价从中获得盈利,这类机构也被市场称为“亦正亦邪的狙击手”。
(来源:上海证券报)
免责声明:本页所载内容来旨在分享更多信息,不代表九方智投观点,不构成投资建议。据此操作风险自担。投资有风险、入市需谨慎。
推荐阅读
相关股票
相关板块
相关资讯
扫码下载
九方智投app
扫码关注
九方智投公众号
头条热搜
涨幅排行榜
暂无评论
赶快抢个沙发吧