煤炭龙头放大招!成立4家新公司投资新能源
8月12日晚,盘江股份公告,已在安顺市关岭县、普定县、西秀区、镇宁县获得风电光伏发电年度建设规模项目21个,初步规划总投资约98.95亿元。公司计划成立4家新能源公司,开展相关项目。
同时,盘江股份计划由全资子公司普定公司投资建设盘江普定2×66万千瓦燃煤发电项目,投资约50亿元。
截至8月12日收盘,盘江股份股价报8.39元/股,市值180亿元。

来源:Wind
成立4家新能源公司
今年2月,公司控股股东盘江煤电与安顺市人民政府签订《战略合作框架协议》,为进一步做大做强上市公司,盘江煤电统筹安排由公司作为投资主体,在安顺市开展盘江“风光火储”多能互补一体化项目。

来源:公告
7月,盘江煤电取得贵州省国资委《关于同意盘江集团安顺市“风光火储”多能互补一体化项目开展前期工作的通知》,规划电源规模612万千瓦。其中,风电项目30万千瓦、光伏项目300万千瓦、火电项目“盘江普定2×66万千瓦超超临界燃煤发电”、抽水蓄能项目150万千瓦。
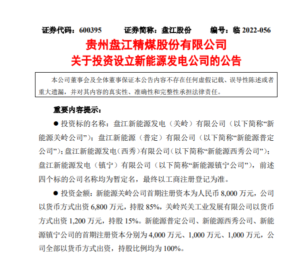
公告表示,公司已在安顺市关岭县、普定县、西秀区、镇宁县获得风电光伏发电年度建设规模项目21个,规模合计258万千瓦,初步规划总投资约98.95亿元。
公司拟在上述四个区域内分别成立项目公司,拟开展项目涉及公司有新能源关岭公司、新能源普定公司、新能源西秀公司、新能源镇宁公司。

来源:公告
50亿元投向火电项目
另一则公告披露,根据《战略合作框架协议》,4月20日,盘江股份投资设立全资子公司普定公司,负责开展盘江普定2×66万千瓦燃煤发电项目前期工作。
盘江股份表示,现该项目已取得贵州省发改委核准批复,为推进项目建设,公司拟由普定公司投资建设盘江普定2×66万千瓦燃煤发电项目,项目总投资约50亿元。
据中国电力工程顾问集团东北电力设计院有限公司出具的报告,在静态投资477162万元、机组年利用4100h、标煤价712元/吨(含税)、上网电价351.5元/MWh的条件下分析,测算该项目资本金内部收益率为9.21%,高于行业基准资本金收益率8%。
在公司看来,普定公司投资建设盘江普定2×66万千瓦燃煤发电项目符合国家鼓励的煤电联营发展方向,符合公司“以煤为主、延伸产业链、科学发展”的发展战略。
按照相关要求,电力行业项目资本金比例不得低于总投资的20%。因此该项目资本金不得低于10亿元。公告披露,盘江股份之前已出资到位3000万元,因此公司拟向普定公司增加投资9.7亿元。
上半年业绩预计大幅增长
盘江股份主要从事煤炭的开采、洗选加工和销售及电力的生产和销售。
上半年,由于市场供求关系等因素影响,煤炭价格高位运行,公司煤炭销售价格同比大幅上涨。同时,公司煤炭产能逐步释放,商品煤产销量较上年同期有一定幅度增加。
据盘江股份披露数据,上半年,公司煤炭产量559.29万吨,煤炭销量617.28万吨。公司预计上半年实现归母净利润12亿元-14亿元,同比增长159.74%-203.03%。
根据盘江股份“十四五”规划,到2025年,力争盘江股份下属矿井(含参股矿井)原煤产能达到2520万吨以上,原煤产量2000万吨/年以上;电力装机规模达到136.5万千瓦;瓦斯抽采量达到2.9亿立方米。
具体项目方面,公司提出,“十四五”期间,发耳二矿西井一期(90万吨/年)和马依西一井(240万吨/年)建成并投产,新增产能330万吨/年。重点推进盘江新光2×66万千瓦超超临界燃煤发电机组项目建设,力争2023年投产。
(来源:中国证券报)
免责声明:本页所载内容来旨在分享更多信息,不代表九方智投观点,不构成投资建议。据此操作风险自担。投资有风险、入市需谨慎。
推荐阅读
相关股票
相关板块
相关资讯
扫码下载
九方智投app
扫码关注
九方智投公众号
头条热搜
涨幅排行榜
暂无评论
赶快抢个沙发吧