重大收购信披违规 股民被瞒数月!交易所出手了
一直宣称“有序推进”的重大收购计划,实际上却另有隐情?
1月27日晚,广东骏亚发布公告称,因重大收购案信息披露违规,公司及时任董秘被上交所予以监管警示。
据查,广东骏亚在收购住友电工深圳公司方案已发生重大变化的情况下,未及时披露重要信息,也未提示不确定性风险。相反,公司始终声称收购计划在“有序推进”,股民却一直被蒙在鼓里近5个月。

来源:公司公告
收购计划突遭重大变化
根据公告,2020年12月29日,广东骏亚披露《重大资产购买预案》称,公司或其全资子公司与合作伙伴,拟以支付现金的方式,向交易对方住友电工香港电子线制品有限公司购买住友电工电子制品(深圳)有限公司实施公司分立后承继柔性电路板业务(FPC)的存续公司(以下简称标的公司)100%股权。
始料未及的是,一直声称“有序推进”的收购计划突遭变故。
2021年10月21日,广东骏亚突然发布公告,宣布终止上述重大资产重组计划,收购标的公司100%股权也调整为收购15%股权,收购价格却大幅上调近六成。
一纸公告让投资者彻底懵圈,当晚,上交所火速下发问询函,要求说明收购计划发生重大变化的原因和合理性,同时要求明确前期重组进展相关信息披露是否存在不及时、不准确的情形。
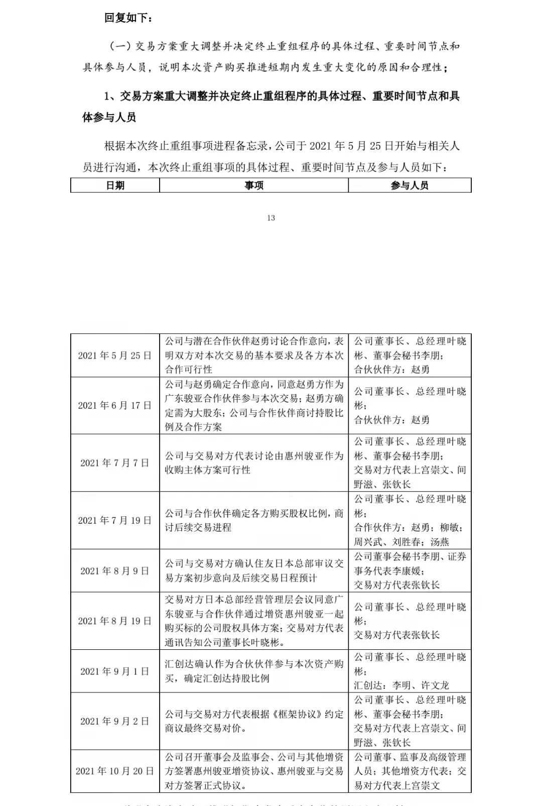
经上交所监管问询,广东骏亚披露,早在2021年5月25日即与潜在合作伙伴赵勇商谈合作意向,并于2021年6月17日确定合作意向,赵勇方将作为本次资产购买合作伙伴,且赵勇方确定需成为标的公司大股东。2021年7月19日,基本确定各方购买股权比例。

来源:公司公告
股民一直“蒙在鼓里”
值得注意的是,在长达近5个月的时间里,对于上述重大变化,公司在每月发布的进展公告中却始终“守口如瓶”,不仅未及时披露相关重要信息,也未提示相关不确定性风险。直至2021年9月28日,公司仍发布公告称,公司及相关各方正有序推进和落实本次重大资产购买所需的各项工作。
中国证券报·中证金牛座记者在股吧等互动平台上看到,此前不少股民对收购计划进展都非常关心。在投资者看来,所有公开信息都显示重大收购计划仍在按原计划正常推进,殊不知收购计划实际上早已出现重大变化。
此外,在《重大资产购买预案》中,广东骏亚也未对标的公司可能无法纳入上市公司合并报表的不确定性,进行充分、具体的风险提示。
公司及时任董秘被监管警示
上交所表示,广东骏亚上述行为违反了《上海证券交易所股票上市规则》(2020 修订版)第 1.4 条、第 2.1 条、第 2.3 条以及《上海证券交易所上市公司自律监管规则适用指引第1号——重大资产重组》(2020年制定)第三条等有关规定。
同时,公司时任董事会秘书李朋作为公司信息披露事务具体负责人,未勤勉尽责,对公司的前述违规负有相应责任,违反了《股票上市规则》相关规定及其在《董事(监事、高级管理人员)声明及承诺书》中做出的承诺。
鉴于上述违规事实和情节,根据相关规定,上交所决定对广东骏亚及时任董事会秘书李朋予以监管警示。
近期,公司股价持续下跌。1月27日,广东骏亚下跌4.78%,报每股18.11元,最新市值为42.43亿元。

来源:中证金牛座APP
(来源:中国证券报)
免责声明:本页所载内容来旨在分享更多信息,不代表九方智投观点,不构成投资建议。据此操作风险自担。投资有风险、入市需谨慎。
推荐阅读
相关股票
相关板块
相关资讯
扫码下载
九方智投app
扫码关注
九方智投公众号
头条热搜
涨幅排行榜
暂无评论
赶快抢个沙发吧