纯牛奶尚未复产 股价凭什么走出“三连板”?
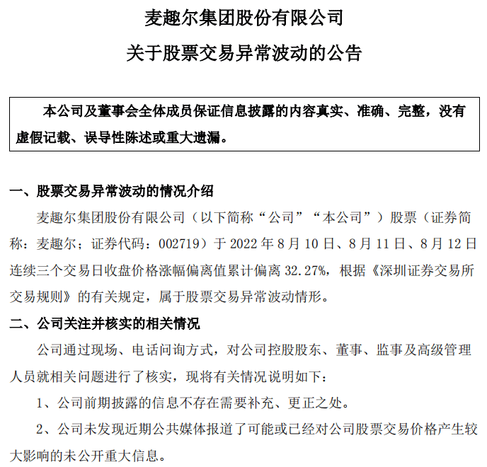
因“丙二醇”事件而元气大伤的麦趣尔近日股价走强。8月10日至12日,在无任何明显利好的情况下,麦趣尔收获“三连板”,股价创出阶段新高并超过出事前。
面对匪夷所思的股价走势,麦趣尔8月14日晚发布股价异动公告称,自7月3日停产以来,公司尚未恢复纯牛奶的生产,且不存在应披露而未披露的重大事项。
而根据龙虎榜披露的数据来看,知名游资参与了这场股价“狂欢”。
自6月29日被曝出纯牛奶中违法添加“丙二醇”后,麦趣尔于7月初被地方监管部门立案调查,至今未有进一步调查结果公布。
7月15日,麦趣尔发布2022年半年度业绩预告,预计净利润亏损1.3亿元至1.95亿元,主要原因系“丙二醇”事件对报告期内纯牛奶销售以及存货的影响。
发布异动公告警示风险
8月14日晚间,麦趣尔发布股价异动公告称,经与公司控股股东、董监高核实,公司未发现近期公共媒体报道了可能或已经对公司股票交易价格产生较大影响的未公开重大信息。

麦趣尔表示,7月3日暂停纯牛奶的生产后,截至本公告日前尚未恢复纯牛奶的生产;公司、控股股东及实际控制人不存在应披露而未披露的重大事项,也不存在处于筹划阶段的重大事项;经查询,公司控股股东、实际控制人在公司股票交易异常波动期间未买卖公司股票。
麦趣尔同时提示风险称,公司纯牛奶业务占整体营业收入约50%,预计在整改期间将对纯牛奶业务造成负面影响,进而可能影响公司阶段性经营业绩。此外,由于目前“丙二醇”事件造成的影响尚不确定,可能存在触及其他风险警示的风险。
龙虎榜现游资身影
既然没有对股票交易价格产生较大影响的未公开重大信息,那么是谁在“炒作”麦趣尔?
深交所8月12日公布的龙虎榜数据显示,当日买入金额最大和卖出金额最大的前五名营业部均为华鑫证券所属的营业部,其中部分营业部指向知名游资的席位。

如华鑫证券上海松江营业部指向知名游资“炒股养家”;而华鑫证券杭州飞云江路证券营业部也是近年来崛起的江浙资金席位,在市场上颇为活跃。
上半年业绩大幅预亏
6月29日,麦趣尔被曝出所生产的两批次纯牛奶检出丙二醇,经舆论发酵后引起社会关注。7月初麦趣尔被地方监管部门立案调查,至今未有进一步调查结果公布。而受“丙二醇”事件影响,麦趣尔上半年净利润大幅预亏1.3亿元至1.95亿元。
简单回顾一下事情始末:
6月29日
中国质量新闻网报道,麦趣尔有两批次纯牛奶不合格,不合格项目为丙二醇。受此消息影响,麦趣尔6月30日开盘一字跌停,股价在此后不断走低。
6月30日盘后
麦趣尔收到深交所关注函。深交所要求说明公司是否会召回已售出产品、下架相关产品,在此基础上说明本次食品抽检检验不合格事项是否对公司日常生产经营产生重大影响。
7月3日下午
国家市场监督管理总局发文表示高度重视,并第一时间督促当地监管部门对麦趣尔公司开展调查,依法处置。经初步调查分析,麦趣尔纯牛奶中检出丙二醇为企业在生产过程中超范围使用食品添加剂香精所致。
7月3日晚间
麦趣尔官方微信公众号发布关于“麦趣尔纯牛奶不合格”情况核查进展的沟通函称,经公司初步排查,不合格产品系由公司在纯牛奶和调制奶两种品类生产切换过程中未能有效清洗产品罐线的残留调制奶,导致调制奶中合法的食品添加剂(含丙二醇成分)混入纯牛奶。
麦趣尔称,当地市场监管部门已对麦趣尔公司超范围使用食品添加剂违法行为立案调查,公司将配合政府相关部门进一步核查事件准确原因,并及时向社会公布。麦趣尔表示,对不合格产品立即下架、封存,对已经上市的不合格产品实施召回;对于购买不合格纯牛奶的消费者,承诺无条件退款,承担法律责任。
7月15日
麦趣尔发布2022年半年度业绩预告,预计净利润亏损1.3亿元至1.95亿元,预计扣非净利润亏损0.25亿元至0.35亿元。对于业绩变动原因,麦趣尔表示对下架、封存、召回的产品计提存货跌价准备及预计发生的相关费用而导致亏损。
麦趣尔表示,纯牛奶业务约占公司整体营业收入约50%,上述事项将对纯牛奶产品的生产与销售造成负面影响及可能产生的相关费用,尚不确定,进而可能影响公司第三季度和全年的经营业绩。由于事件原因尚在调查阶段,造成的影响尚不确定,可能存在触及其他风险警示风险。
(来源:上海证券报)
免责声明:本页所载内容来旨在分享更多信息,不代表九方智投观点,不构成投资建议。据此操作风险自担。投资有风险、入市需谨慎。
推荐阅读
相关股票
相关板块
相关资讯
扫码下载
九方智投app
扫码关注
九方智投公众号
头条热搜
涨幅排行榜
暂无评论
赶快抢个沙发吧