芯源微:涂胶显影设备龙头!充分受益国产替代进程

2022Q1芯源微营业收入为1.84亿元,同比+62%,实现归母净利润0.32亿元,同比+398%,实现扣非归母净利润0.31亿元,同比增长580%。
2022上半年公司核心产品在关键客⼾表现良好,市场认可度不断提高,新签订单保持高速增长,1-5月核心核心涂胶显影设备中标22台,相比2021年全年15台大幅提升,在半导体设备国产化率加速渗透的格局下,公司充分受益。
今年以来,美股半导体公司英特尔/超威/应用材料/德州仪器等持续下跌,主要是手机/PC等消费电子需求持续下滑叠加美联储加息影响。受疫情、通胀等因素影响,22H1全球手机需求持续疲软,今年618国内手机天猫线上销量同比-7%,其中苹果手机销量同比+32%,而安卓手机同比-32%,产业链主要公司库存仍处于高位。
在整体产业链库存处于高位叠加产能紧张局面有所缓解背景下,半导体行业尤其是消费类半导体去库存压力增大,当前的市场对半导体行业可谓相当恐慌,国内半导体行业龙头北方华创/韦尔股份等表现不佳。
在这种环境下,半导体行业还有机会吗?我们认为,国内大规模自建晶圆厂引起的半导体设备需求持续高景气这条逻辑依然在,或许是当前半导体行业情绪低迷环境下的较好去处。今天我们介绍一家前道涂胶显影领域比较有竞争力的公司——芯源微。
设备国产化率加速提升,芯源微涂胶显影设备放量
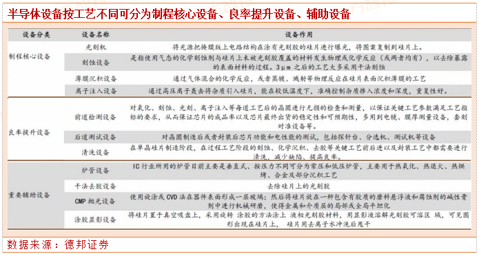
半导体设备主要有三类:
其一是制程核心设备(包含光刻、刻蚀、沉积、离子注入设备)
其二是良率提升设备(包括前道检测设备、后道测试设备、清洗设备)
其三是重要辅助设备(包括炉管设备、CMP抛光设备、干法去胶设备、涂胶显影设备)。

根据德邦证券,以长江存储、华力集成、华力微电子、福建晋华、华虹无锡、合肥晶合、上海积塔、中车时代、中芯绍兴、武汉新芯10家中国大陆主要的IDM或代工企业为统计样本,通过中国国际招标网对上述晶圆厂中标情况进行梳理。2022年6月国内主流晶圆厂开标68台设备,1-6月合计开标548台设备。
炉管、刻蚀、沉积设备贡献22年1-6月主要扩产增量。2022年1-6月开标的548台设备中,按照不同工艺设备开标数量从高到低排列,分别为炉管设备(119台)、沉积设备(97台)、刻蚀设备(82台)、前道检测设备(64台)、后道测试设备(46台)、清洗设备(33台)、干法去胶设备(31台)、离子注入机(28台)、抛光设备(21台)、涂胶显影设备(17台)、光刻机(10台)。

近年来受益于北方华创、中微公司、盛美半导体、芯源微、屹唐半导体、至纯科技、华海清科等中国大陆厂家的不断发展,在刻蚀、沉积、清洗、抛光、干法去胶、炉管、涂胶显影等领域半导体设备中标国产率较高。从年度数据来看,2021年设备国产率达27.4%,较2020年16.8%有明显提升。
2022年6月主流晶圆厂开标的68台设备中,源自中国大陆厂家制造的设备共计44台,占比达64.7%;2022年1-6月开标的548台设备中,源自中国大陆厂家制造的设备共计189台,占比达34.5%。
芯源微具有核心竞争力的涂胶显影设备上半年中标22台,2021年全年中标15台,增速比较明显。

国内涂胶显影设备龙头,前道突破打开成长空间
芯源微是国内涂胶显影设备龙头,多年承担国家“02专项”。2002年12月17日公司前身沈阳芯源先进半导体技术有限公司设立,由中科院沈阳自动化研究所发起创建。
2008年,公司获批承担国家“十一五”《极大规模集成电路制造装备及成套工艺》专项(“02专项”)中的“凸点封装涂胶显影、单片湿法刻蚀设备的开发与产业化”项目,是02重大专项支持的唯一一家国产涂胶显影设备企业;
2012年之前,公司产品主要面向小尺寸封装及LED等领域;2012年公司承担的国家“十二五”02重大专项的“300mm晶圆匀胶显影设备研发”项目获得立项批复,加大力度拓展先进封装领域,在项目执行期2012-2015年,成功突破前道领域超薄胶膜均匀涂覆、精细化显影、精密温控热处理等多项核心关键技术;
2018年,公司出厂验证第一台前道涂胶显影机,成功切入前道市场;2020-2021年,公司加速拓展前道产品,持续突破高端涂胶显影设备、清洗设备。
公司背靠中科院沈自所,无实际控制人。截至2021年末,中科院沈自所直接持有公司12.48%股权,长期为公司提供科研资源支持。
公司董事长宗润福先生在沈阳自动化研究所任职14年,享有享受国务院政府特殊津贴,曾获得多项国家级、省级奖项;董事胡琨元先生自2006年至今一直供职于沈自所;董事CTO陈兴隆先生曾先后担任应用材料资深工程经理、三星电子生产技术研究所首席工程师、SEMESAmericaInc.技术创新官。
公司产品线覆盖光刻环节涂胶显影设备及单片湿法设备。公司主要产品包括光刻工序涂胶显影设备(涂胶/显影机、喷胶机)和单片式湿法设备(清洗机、去胶机、湿法刻蚀机),可用于8/12英寸单晶圆处理(如集成电路制造前道晶圆加工及后道先进封装环节)及6英寸及以下单晶圆处理(如化合物、MEMS、LED芯片制造等环节)。

涂胶显影是光刻环节重要步骤。涂胶/显影机作为光刻机的输入(曝光前光刻胶涂覆)和输出(曝光后图形的显影),主要通过机械手使晶圆在各系统之间传输和处理,从而完成晶圆的光刻胶涂覆、固化、显影、坚膜等工艺过程,其不仅直接影响到光刻工序细微曝光图案的形成,显影工艺的图形质量对后续蚀刻和离子注入等工艺中图形转移的结果也有着深刻的影响,是集成电路制造过程中不可或缺的关键处理设备。
不同光源的光刻工艺需要不同的涂胶显影设备。在早期的集成电路和较低端的半导体制造工艺中,此类设备往往单独使用(OffLine)。随着集成电路制造工艺自动化程度及客户对产能要求的不断提升,在200mm(8英寸)及以上的大型生产线上,此类设备一般都与光刻设备联机作业(InLine),组成配套的圆片处理与光刻生产线,与光刻机配合完成精细的光刻工艺流程。
inline设备整体上来讲技术要求相对更高,随着半导体产品制造技术特征尺寸的不断减小,光刻机光源持续升级,对应的涂胶显影设备亦持续升级。

从涂胶显影设备技术难度看,Off-line工艺设备难度低于In-Line工艺设备,而InLine工艺设备中,I-Line工艺设备难度小于KrF、ArF工艺设备小于ArFi工艺设备(浸没式ArF工艺设备)小于EUV工艺设备。

国内前道涂胶显影设备市场规模2021年约10.3亿美元。其中,若按照off-line设备占比15%、Iline设备占比20%、KrF+ArF设备占比35%、ArFi设备占比30%计算,off-line设备、I-line设备、KrF+ArF设备、ArFi设备对应国内市场规模分别为1.5、2.1、3.6、3.1亿美元。
TEL垄断全球涂胶显影市场,国产替代空间广。从全球数据来看,2019年东京电子占据涂胶显影设备87%市场份额。国内市场来看,东京电子占据国内市场91%市场份额,DNS占据5%市场份额,国内仅芯源微占据4%市场份额,国产替代空间十分广阔。
公司为前道涂胶显影设备国内目前唯一供应商,持续技术升级,替代路径清晰。公司目前产品可覆盖PI、Barc、SOC、SOD、I-line、KrF、ArF等工艺,ArFi(浸没式ArF)工艺设备也正在研发验证过程中。由于目前国内暂无EUV光刻设备,EUV工艺涂胶显影设备国内暂无需求。
公司有望逐步按照I-line→KrF→ArF→ArFi(浸没式)的路径实现对海外涂胶显影设备的替代,同时在胶膜涂覆均匀性、平均故障间隔时间、产能等核心技术指标方面有望逐步追平甚至赶超海外厂商。
目前公司已实现小批量替代,大客户认证进展顺利。目前,公司生产的前道涂胶显影设备获得了多个前道大客户订单及应用,下游客户覆盖逻辑、存储、功率器件及其他特种工艺等多家国内厂商,实现了小批量替代。
认证进展方面,公司生产的offline涂胶显影机已实现批量销售,I-line涂胶显影机已经通过部分客户验证并进入量产销售阶段、KrF涂胶显影机已经通过客户ATP验收。随着各项关键技术的突破及工艺验证的稳步推进,公司前道涂胶显影机具备快速实现国产替代的技术实力。
2021年公司涂胶显影设备收入为5.06亿元,同比增长114%,在总营收中的占比为61%,预计2022-2024年该业务的营收分别为7.82/10.26/12.73亿元。
公司2022Q1营业收入为1.84亿元,同比+62%,实现归母净利润0.32亿元,同比+398%,实现扣非归母净利润0.31亿元,同比增长580%,业绩实现大幅增长。2022上半年公司核心产品在关键客⼾表现良好,市场认可度不断提高,新签订单保持高速增长。
参考资料:
20220530-光大证券-芯源微-系列跟踪报告之一:中国半导体涂胶显影设备龙头快速成长
20220703-德邦证券-机械设备行业半导体设备中标专题(2022年6月):设备国产率持续提升
本报告由研究助理协助资料整理,由投资顾问撰写。投资顾问:黄波(登记编号:A0740620120007)
免责声明:本页所载内容来旨在分享更多信息,不代表九方智投观点,不构成投资建议。据此操作风险自担。投资有风险、入市需谨慎。
推荐阅读
相关股票
相关板块
相关资讯
扫码下载
九方智投app
扫码关注
九方智投公众号
头条热搜
涨幅排行榜
暂无评论
赶快抢个沙发吧