兼具成长性与景气度!热泵行业迎黄金发展期

脱水回顾:

今日内容:
Ⅰ
成长性与景气度兼具!热泵行业迎来黄金发展期!
热泵从供应链、技术原理及主机形态来看均与家空、央空类似。在国内家用热泵通常被冠以“中央空调两/三联供”、“空气能热水器”等名称。从工作性能方面看,热泵和我国常见的家空比更偏向于供热、采暖功能,末端形态更为丰富,除常见的风机盘管外,还包括地暖盘管、散热器、水箱等。
热泵的热量可来自空气、水、地表,热量的输出载体多为空气和液体。与空调一致,热泵是一种利用逆卡诺循环原理,用少量电能驱动把空气中的低品位热能吸收压缩升温后加以利用的一种高效集热并转移热量的节能技术产品。
经济和环保是热泵两大核心优势。随着全球能源转型进程的推进,煤炭、天然气等高品位能源通过燃烧等方式采暖方式的弊端显现(低能量转换效率、高碳排放等),热泵供冷/暖的高能效比带来的经济&环保优势逐渐被重视,而地缘冲突导致的能源价格波动则加速了热泵在全球的部署进程。
根据现行国标,热泵的能量转换效率均在300%以上,一级能效要求基本在400%-600%。同等热量需求下,热泵的电能消耗仅为传统制热方式的1/4不到,能源价格越高,则热泵的经济效益越明显。
环保效益方面,受益于热泵使用的电能为二次能源,在较高能量转换效率基础上,热泵使用的电能可通过太阳能、水能、风能等清洁能源转化而来,较天然气、煤炭等化石燃料具备显著的环保优势,符合目前可再生能源发电占比不断提升的能源结构转型大趋势。
前期欧洲能源危机催化下,欧洲热泵市场需求快速放量。作为全球热泵主要生产国,22年我国热泵出口80%流向欧洲,欧洲各国政府出台政策规定未来热泵部署数量的背景下,外需尤其是欧洲区域需求放量确定性较强,带动中国热泵出口持续高景气。根据海关总署的数据,2021年我国热泵出口金额约51.2亿元,同比+86.4%;2022年热泵出口额77.0亿元,在2021年同比近乎翻倍的基数上仍实现了50.4%的同比增长。

碳中和大背景大趋势下,叠加能源结构转型,机构预计未来几年欧洲热泵市场有望迎来高速成长的黄金期。外需尤其是欧洲区域需求放量确定性较强。机构看好中国企业在欧洲热泵市场进一步扩大影响力,带动中国热泵出口持续高景气。市场空间测算来看,预计2023-2030年欧洲新增热泵市场的年均规模约4216亿元。2030年国内热泵市场规模有望达到1068亿元,其中内销/销往欧洲/销往世界其他分别为328/782/36亿元。

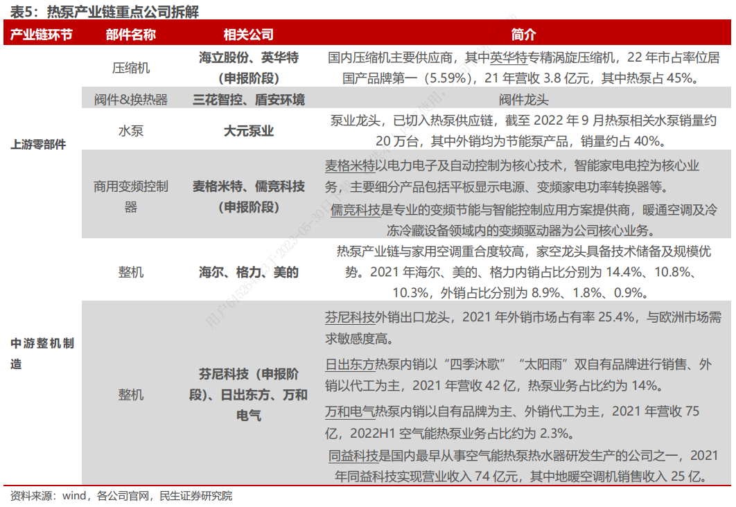
产业链划分上,热泵产业链主要分为上游零部件公司及中游整机制造公司。欧洲热泵在能源转型的需求下激增,我国整机制造公司凭借成本较低,产业链完善等优势,短期内承接了较多欧洲产能无法覆盖的需求。长期视角下,零部件制造公司依靠成本优势及国产替代逻辑市占率有望稳步提升。
上市公司投资机会方面,短期看,整机制造商或为直接受益对象,可以留意日出东方、万和电气;中长期看,热泵需求带来的新增订单表现或会趋向于平稳增长,可以留意压缩机龙头海力股份、屏蔽泵龙头大元泵业。

Ⅱ
高市占率的全球链条龙头,核心产品先发优势明显!
亚星锚链:公司是专业化从事船用锚链、海洋系泊链和矿用链及附件的生产企业,已发展成为年产能近30万吨的锚链和海洋系泊链及附件生产企业。产品60%以上出口到世界多个国家和地区,是我国大型船用锚链和海洋系泊链及附件的生产和出口基地。亚星锚链生产规模大、技术实力强,是深受国内外客户信赖的品牌之一。
标签:全球化链条龙头、核心产品、资质完备、高市占率
看点一:全球化链条龙头
公司是全球最大的链条生产企业之一,专业从事船用锚链、海洋系泊链和矿用链业务,自设立以来通过并购、扩大投入等方式不断提升市场竞争力;此外不断加大对海洋系泊链的研发,实现产品的升级换代;2007年基于R3系泊链开发出R4系泊链产品,2008年开发出R5系列超高强度系泊链,填补国内同类产品空白,2018年进一步研发出R6级别系泊链。

研报菌简评:公司在锚链、系泊链领域产业化快速突破,船舶、海工、风电、矿用全面布局。
看点二:核心产品
公司主要产品为船用锚链、海洋平台系泊链和高强度矿用链条及其配套附件,船用链及附件仍为主要收入来源,船舶行业为产品主要应用领域。2017-2022年船用链及附件收入占比均超过65%,构成收入主体;系泊链收入占比有所波动,2021-2022年分别达到28%和26%,为另一主要收入来源。

研报菌简评:公司主要产品包括船用锚链、海洋平台系泊链和高强度矿用链条等广泛应用于全球高端船舶,煤矿企业等。
看点三:资质完备
公司产品资质完备,获得国际机构&全球知名企业双重认证,包括美国船级社、德国劳氏船级社、法国船级社、挪威船级社等多家船级社认证,高强度矿用链获得了矿用链煤安认证,具备完善的企业管理及质量保证体系。

研报菌简评:公司产品获得多项国际一级认证,供货全球优质客户群体。
看点四:优质客户
公司获得全球知名企业和市场广泛认可,与多家国际知名企业保持长期合作关系,同时也是国家能源、潞安集团、陕煤集团等国内煤企的供应商,公司产品供货海内外优质客户群体,侧面体现公司较强的产品竞争力。

研报菌简评:公司外国客户包括丹麦马士基航运、韩国现代、日本三菱、英国石油公司、皇家荷兰壳牌公司、道达尔石油及天然气公司、埃克森美孚等。
看点五:高市占率
在锚链领域,2016年公司在全球市场份额超过60%。全球范围来看,公司及正茂集团为全球最主要的链条生产厂家,2010年公司本部及其控股子公司的全球占有率达到33%,随着公司产品系列逐步完善,行业落后产能出清,2016年公司国际市场占有率上升至65%。对于国内市场,主导地位更加显著,2010年本部及其控股子公司在国内市场占有率达到59%,2016年国内市场占有率进一步上升至78%。

研报菌简评:公司作为绝对的行业龙头,高市占率意味着绝对的行业地位彰显。
参考资料:
1、20230530-民生证券-热泵行业深度报告:景气度与成长性兼具,把握热泵行业投资机会
2、20230519-东吴证券-亚星锚链-601890:全球链条龙头受益船舶、海工景气上行,漂浮式风电打开成长空间
【免责声明】以上内容仅供您参考和学习使用,不作为买卖依据,据此操作风险自负!投资有风险,入市需谨慎。本文观点由九方智投黄波编辑整理(登记编号:A0740620120007)
免责声明:以上内容仅供参考学习使用,不作为投资建议,此操作风险自担。投资有风险、入市需谨慎。
推荐阅读
相关股票
相关板块
相关资讯
扫码下载
九方智投app
扫码关注
九方智投公众号
头条热搜
涨幅排行榜
暂无评论
赶快抢个沙发吧