参与“人造太阳”的狠角色:炬光科技

今天我们介绍一个狠角色,该公司间接供货光刻机巨头ASML,并供货半导体量测设备龙头科磊,而更加恨的是该公司甚至参与了国家的“神光”计划即“人造太阳”项目,这家公司就是炬光科技。
炬光科技是激光行业上游元器件领域龙头,在“产生光子”的大功率半导体激光器和“调控光子”的激光光学元器件领域形成了深厚壁垒,我们认为公司有望凭借下游智能汽车的快速发展,实现业绩跨越式发展。根据iFind统计,预期公司2023年净利润1.98亿元,当前股价对应PE约51.4倍,考虑到公司在产业链的优势地位,我们认为公司估值偏低。
参与“人造太阳”的狠角色
人类的能源从根本上说来自核聚变反应,即发生在太阳上的“轻核聚变”。人类已经在地球上实现了不可控的热核反应,即氢弹爆炸。要获得取之不尽的新能源,必须使这一反应在可控条件下持续地进行。
为实现这一理想,科学家们用托卡马克装置开展“磁约束聚变”的研究。另一条技术路线于20世纪60年代初提出。它的基本原理是把强大的激光束聚焦到热核材料制成的微型靶丸上,在瞬间产生极高的高温和极大的压力,被高度压缩的稠密等离子体在扩散之前,即完成全部核反应,这就是“惯性约束聚变”(ICF)。
一些国家的实验室已经在这类激光装置上作了大量的基础研究工作。美国、法国等已着手建造更大规模的巨型激光器,期望实现激光热核“点火”。
事实上,中国很早就开始进行激光驱动惯性约束聚变(人造太阳)研究,而经过几十年努力,国内的人造太阳综合技术能力已处于全球前列。
1964年,王淦昌院士提出了研究激光聚变的倡议。上海光机所1965年开始用高功率钕玻璃激光产生激光聚变的研究。
1973年5月,上海光机所建成两台功率达到万兆瓦级的高功率钕玻璃行波放大激光系统,先后对固体氘和氘化锂进行了一系列打靶实验。首次在低温固氘靶、常温氘化锂靶和氘化聚乙烯上打出中子。
冷冻氘靶获103中子产额。这项突破性成果,表明我国成功地实现了激光产生高温高密度的等离子体,是我国激光核聚变研究的一个里程碑,标志着我国在该领域的研究迈入世界先进国家的行列。
1980年,王淦昌提出建造脉冲功率为1012瓦固体激光装置的建议,称为激光12号实验装置。
1985年7月,激光12号装置按时建成并投入试运行。
1986年夏天,张爱萍将军为激光12号实验装置亲笔题词“神光”。于是,该装置正式命名为神光I。
1987年6月27日,神光I通过了国家级鉴定。神光I的建成,标志着我国已成为国际高功率激光领域中具有这种综合研制能力的少数几个国家之一。
1990年,神光I获得国家科技进步奖一等奖。
1993年,国家“863”计划确立了惯性约束聚变主题,进一步推动了国家惯性约束聚变研究和高功率激光技术的发展。
1994年,神光I退役。神光I连续运行8年,在ICF和X射线激光等前沿领域取得了一批国际一流水平的物理成果。
1994年5月18日,神光Ⅱ装置立项,工程正式启动。
2000年,神光Ⅱ装置8路基频达标(8×1012瓦),开始试运行打靶。
2001年8月,神光Ⅱ装置建成,总输出能量达到6千焦耳/纳秒,或8太瓦/100皮秒,总体性能达到国际同类装置的先进水平。2001年12月底,神光Ⅱ通过了鉴定与验收。
2002年,神光Ⅱ获上海市科技进步奖一等奖,并入选2002年中国十大科技进展。
2003年,神光Ⅱ获中国科学院杰出科技成就奖。
2003年3月,国务院决定着手研究制定国家中长期科学和技术发展规划。
经历了前期准备、框架设计、任务凝练与政策梳理、草案形成和征求意见5个阶段,先后十二易其稿,并经国务院常务会议审议通过,终于在2005年12月30日由国务院正式发布《国家中长期科学和技术发展规划纲要(2006—2020)》(以下简称《规划纲要》)。规划的第十四项“惯性约束聚变点或工程”即为神光工程,也就是通俗理解的“人造太阳”项目。

目前,神光II装置是当前我国规模最大、国际上为数不多的高性能高功率钕玻璃激光装置。它在规模上处于世界上正在运行的同类装置的第四位,2000年运行以来性能稳定,光束质量及运行输出指标要求已与当今国际高水平的大型激光驱动器光束输出质量水平相当,具备了高水平运行的综合技术能力。
该装置上进行的物理实验已取得一系列阶段性重大成果,其中惯性约束聚变直接驱动打靶,获得单发4×10^9中子,是国际同类装置获中子产额的最好水平,为我国惯性约束聚变研究做出了重大贡献。
神光Ⅱ为我国惯性约束聚变、X光激光、材料在极高压状态下的参数测量等前沿领域开展科学研究提供不可替代实验手段,是该领域的重要实验平台。
而根据炬光科技招股说明书,公司的高功率半导体激光产品被应用于有“人造太阳”之称的国家惯性约束可控核聚变试验装置重大项目。
公司于2013年至2018年牵头承担了科技部国家重大科学仪器设备开发专项《半导体激光器测试与分析仪器开发和应用》,项目“成功研制了具有测试、分析、诊断并能提出解决方向的半导体激光器动态综合测试分析仪器,开发了LIV和光谱、Smile、远场、近场、偏振、空间光谱、空间偏振、空间光束轮廓及老化等重要光电参数测试与表征的9种功能模块,为提升高功率半导体激光器研发能力奠定基础,有效促进了高功率半导体激光器性能大幅提升,推动高功率半导体激光器应用和产业化”。
核心业务为半导体激光器
进入ASML供应体系
激光器作为能量源、照明和信息传输,用于广泛的应用场景。根据《2020中国激光产业发展报告》,2019年度全球激光器主要最终应用于激光材料加工和光刻应用市场(60.3亿美元)、通信和光存储以市场销售额(39.8亿美元)、科研和军事市场(17.7亿美元)、医疗和美容市场(13.3亿美元)、仪器与传感器市场(11.8亿美元),显示与打印市场(4.4亿美元)等。
根据StrategiesUnlimited的全球激光市场分析报告,预计2021年度,高功率半导体激光器直接应用市场为9.40亿美元,作为固体激光器泵浦源市场为4.98亿美元、作为光纤激光器泵浦源市场为5.42亿美元。
根据炬光科技招股说明书,其主要收入来源于半导体激光、激光光学业务领域,目前正在拓展汽车应用:
(1)半导体激光业务以高功率半导体激光元器件为基础,分为开放式器件、光纤耦合模块、医疗美容器件和模块、工业应用模块、预制金锡材料等;公司的高功率激光器应用于神光项目。
半导体激光器如获更广泛应用,相比于间接产生光的光纤激光器、固体激光器,将天然具有以下优势:
电光转换效率高(最高可达到60-70%)
体积小、重量轻(常用产品体积仅仅为立方厘米量级)
寿命长、可靠性高(高功率亦可实现上万小时)
工业化程度高、成本低(同一片半导体晶圆上实现大量激光二极管芯片的集成)。
(2)激光光学业务主要包括光束准直转换系列(单(非)球面柱面透镜、光束转换器、光束准直器、光纤耦合器)、光场匀化器、光束扩散器、微光学透镜组、微光学晶圆等;
在光刻领域,公司为客户提供光刻机曝光系统中的核心激光光学元器件光场匀化器,是荷兰ASML光学设备核心供应商的重要供应商。
在晶圆退火领域,公司推出的半导体集成电路退火系统,已经进入上海微电子、华卓精科、韩国DIT等客户供应体系。
在显示面板生产领域,公司固体激光剥离紫外线光斑系统可帮助企业提升产能30%以上,目前已经取得国际主流面板厂商如韩国LG电子、京东方、日本夏普生产线中部分份额。固体激光退火紫外线光斑系统2020年已经交付第一台样机,打破美国相干公司准分子激光退火在该领域的垄断地位。
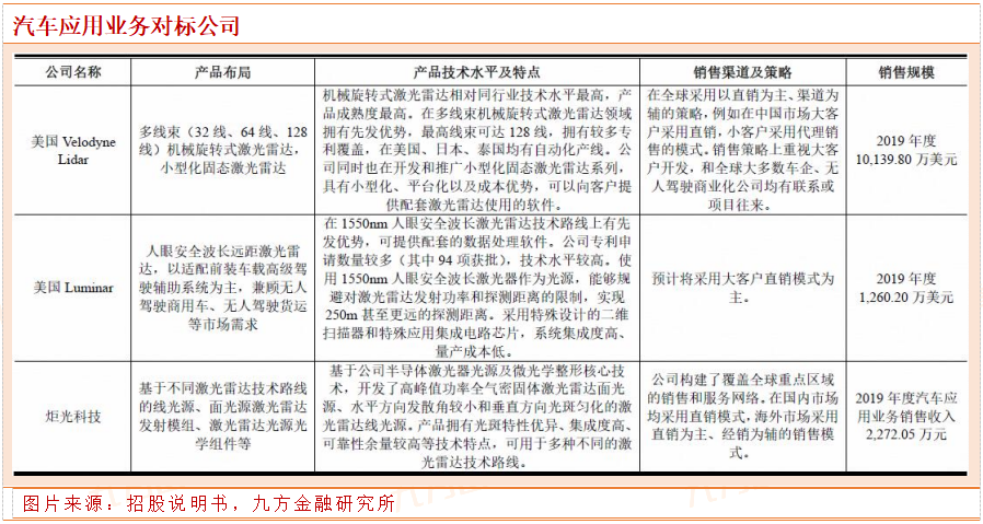
(3)汽车应用业务主要包括激光雷达面光源、激光雷达线光源、激光雷达光源光学组件等;
公司已与北美、欧洲、亚洲多家知名企业达成合作意向或建立合作项目,包括美国纳斯达克激光雷达上市公司VelodyneLiDAR、Luminar、福特旗下知名无人驾驶公司ArgoAI等,其中激光雷达线光源产品已与多家客户建立新产品开发项目。
公司与大陆集团签订《战略供应合同》,提供激光雷达发射模组,订单折合人民币4亿元,目前已经进入量产爬坡阶段。大陆集团2019年推出全球首款三围式全固态激光雷达传感器HFL110,该产品将搭载于雷克萨斯和丰田的新款车型上,未来有望给公司带来收入提升。
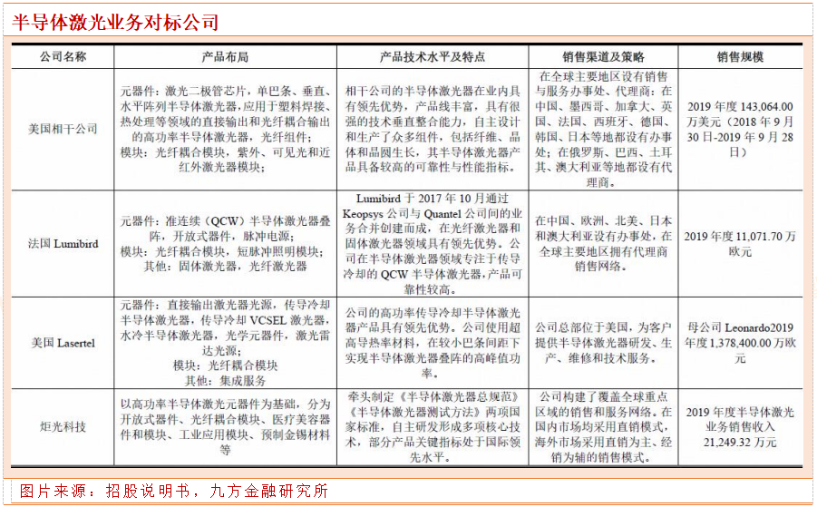
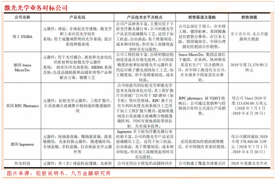
与国内外主要竞争对手的差异比较
发行人与国内外主要竞争对手在产品布局、技术水平及特点销售渠道发行人与国内外主要竞争对手在产品布局、技术水平及特点销售渠道发行人与国内外主要竞争对手在产品布局、技术水平及特点销售渠道及策略、销售规模等方面的差异比较情况如下:



公司核心技术优势:
公司牵头承担国家重大科学仪器设备开发专项等国家重大科技项目和牵头制定《半导体激光器总规范》《半导体激光器测试方法》两项国家标准,子公司LIMO曾获得国际光学工程学会(SPIE)颁发的全球光电行业最高荣誉之一PrismAwards棱镜奖,新闻联播、人民日报、新华社、光明日报等中央媒体曾多次通过“领航科技、创新中国”“至诚报国”等栏目对公司的科技创新能力做过专题报道。
公司现已自主研发形成共晶键合技术、热管理技术、热应力控制技术、界面材料与表面工程、测试分析诊断技术、线光斑整形技术、光束转换技术、光场匀化技术(光刻机用)和晶圆级同步结构化激光光学制造技术九大类核心技术,包括美国、欧洲、日本、韩国等境外专利110项,境内发明专利117项、实用新型专利150项和外观设计专利28项。公司具有突出的核心技术及产品优势。
参考研报:
20221114-开源证券-炬光科技-光子魔术大师
本报告由研究助理协助资料整理,由投资顾问撰写。投资顾问:黄波(登记编号:A0740620120007)
免责声明:以上内容仅供参考学习使用,不作为投资建议,此操作风险自担。投资有风险、入市需谨慎。
推荐阅读
相关股票
相关板块
相关资讯
扫码下载
九方智投app
扫码关注
九方智投公众号
头条热搜
涨幅排行榜
暂无评论
赶快抢个沙发吧