军工信息化持续爆火!产业链4大细分梳理!
在科技迅速发展的今天,军工信息化已经成为推动国防现代化建设的核心力量!
政策利好一出,奥维通信涨停走出6连板!那么,什么是军工信息化呢?暗藏哪些投资机会?
接下来,就用这一篇,详细为大家介绍!
据新华社消息,中国人民解放军信息支援部队成立大会19日在北京八一大楼隆重举行。
中共中央总书记、国家主席、中央军委主席习近平向信息支援部队授予军旗并致训词,代表党中央和中央军委向信息支援部队全体官兵致以热烈祝贺。他强调,要贯彻新时代强军思想,贯彻新时代军事战略方针,坚持政治建军、改革强军、科技强军、人才强军、依法治军,聚焦备战打仗,按照体系融合、全域支撑的战略要求,锐意进取,扎实工作,努力建设一支强大的现代化信息支援部队。
对此,国防部发言人在同日回答记者提问时表示,调整组建信息支援部队,是党中央和中央军委从强军事业全局出发作出的重大决策,是构建新型军兵种结构布局、完善中国特色现代军事力量体系的战略举措,对加快国防和军队现代化、有效履行新时代人民军队使命任务具有重大而深远的意义。
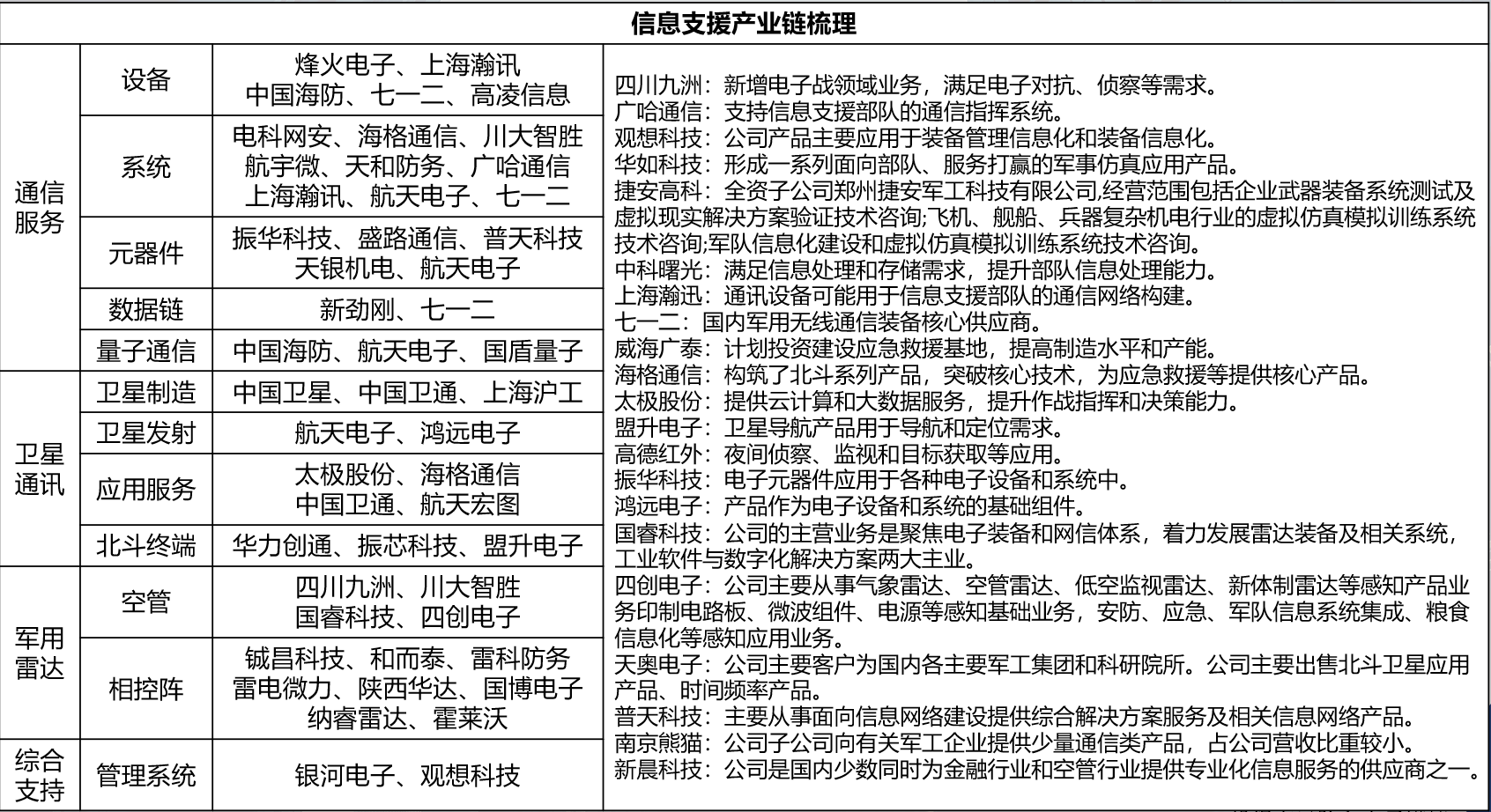
信息支援部队是全新打造的战略性兵种,是统筹网络信息体系建设运用的关键支撑,在推动我军高质量发展和打赢现代战争中地位重要、责任重大。
立足军事现代化建设视角,本次我军的军兵种调整改革透露出了三个重要信号指引。

首先,我军新世纪以来围绕“全军协同作战”目标为核心的现代化建设将正式迈入新的阶段。参考此前成立战略支援部队的我军“合成化”改革,初步建成“协同作战”体系与基础能力应当是我国军事现代化建设的阶段核心目标。
相较于这种“0→1”的突破,本轮军改大概率将是“全军合成化作战”方向上的“1→10”阶段。因此,本轮军改的资源投入力度将是历次军改都不可同日而语的。
其次,结合各军兵种具体职能可能出现的分工变化,解放军大概率将进一步聚焦专业化作战能力的提升。总体上,本次军兵种的调整重点是讲原战略支援部队进行专业化拆分;新组建的兵种将进一步聚焦各自专业职能方向。我军对于相关专业领域的装备要求可能将瞄准新的高度水平。
最后,综合全球军事斗争经验以及国内军工产业改革,本次军改有望对我国的国防工业与经济民生带来广泛的深远影响。
得益于军民融合改革持续深化推进,我国的国防军事工业与国民经济的关联已愈发紧密。立足体系化思维的现代化军事需求影响范围将不止局限于传统军工领域,还将通过军民融合领域向外广泛辐射。
综上所述,信支部队成立后,我军建设的重点方向大致如下:
« 敌无我有:无人机作战攻防体系等;
« 敌有我优:先进雷达、卫星导航、第三代半导体等
« 敌优我廉:高端制造-通信半导体、先进弹药等
« 敌廉我转:民营商业航天等
其中以军事信息化建设为重中之重。

免责声明:以上内容仅供参考学习使用,不作为投资建议,此操作风险自担。投资有风险、入市需谨慎。
推荐阅读
相关股票
相关板块
相关资讯
扫码下载
九方智投app
扫码关注
九方智投公众号
头条热搜
涨幅排行榜
暂无评论
赶快抢个沙发吧