【行业洞察】晶升股份:长晶设备本土龙头 SiC业务打开成长空间
碳化硅凭借其高性能、低损耗的优势,在新能源汽车、光储等领域渗透率快速提升。但目前碳化硅衬底产能不足40万片,预计未来3年碳化硅衬底产能增量空间较大,带来碳化硅长晶炉市场增量空间。在这一领域,今年有一家新上市公司——晶升股份,目前市值约60亿左右。根据财报,今年前三季度,这家公司营业收入分别达到3839万、7597万、1.254亿,同比分别增长128.5%、57.4%、87.9%。
1、碳化硅单晶炉业务加速成长
公司成立于2012年,主营业务是晶体生长装备的研发、生产和销售。早期业务以蓝宝石单晶炉为主。2013年,为吸引海外技术人员,支持外籍技术员工的本地化研发工作,公司在美国设立子公司LP新能源。2014年,公司启动12英寸半导体级硅单晶炉研发项目,并于2016年研制成功。2017年,公司启动第三代化合物半导体碳化硅单晶炉的研发,2018年正式交付客户。2019年,12英寸半导体级单晶硅炉、碳化硅单晶炉开始批量销售,同时开展氮化铝、砷化镓等设备的研发。2020年,公司进行首轮外部融资,改制更名为南京晶升装备股份有限公司。2021年,12英寸半导体级硅单晶炉首次获得海外客户订单,同年,公司引进多家知名投资机构。2023年3月,证监会同意公司科创板IPO注册,挂牌上市。
公司凭借多应用领域产品技术开发经验,已在晶体生长设备领域形成丰富产品序列,可满足客户差异化、定制化的晶体生长制造工艺需求,逐步发展成为国内具有较强竞争力的半导体级晶体生长设备供应商。公司主营产品为晶体生长装备系列产品,可用于生产8-12英寸硅片、6-8英寸碳化硅、砷化镓等半导体材料。主要产品分为四种,即半导体级单晶硅炉、碳化硅单晶炉、蓝宝石单晶炉和其他晶体生长设备,其中碳化硅单晶炉为公司自主研发的新兴产品。

2023年上半年,公司碳化硅单晶生长炉业务收入占比60.90%,收入同比增长66.64%,为公司第一大产品。碳化硅是目前发展最成熟的第三代半导体材料,在各类电源及服务器、新能源汽车,光伏逆变器等领域具有广泛的应用。公司生产的碳化硅单晶炉产品良率高,晶体生长周期短,在设备运行的高稳定性、高可靠性、高一致性及高生产率等方面,获得了客户的广泛认可。

根据招股说明书,公司碳化硅单晶炉主要客户为三安光电、东尼电子、浙江晶越、天岳先进。
2、半导体级晶体生长设备行业发展潜力巨大
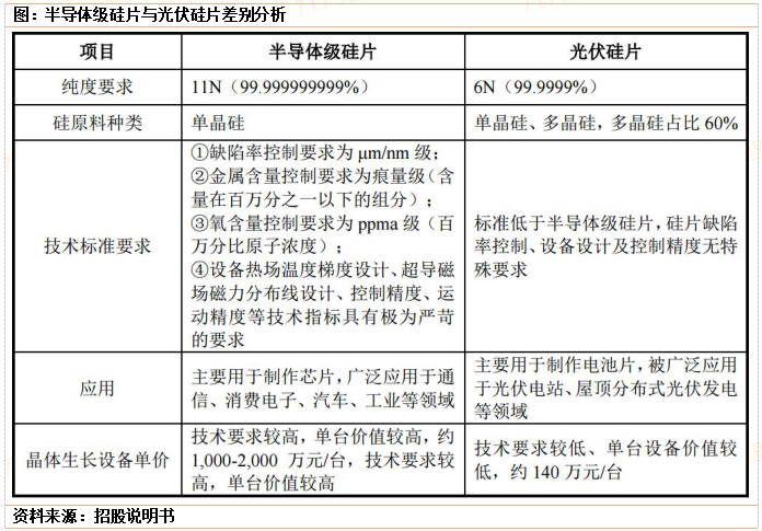
根据终端应用领域不同,晶体生长设备主要分为两类,即光伏领域和半导体领域的晶体生长设备,其中,光伏领域晶体生长设备的下游应用行业为光伏硅片,主要用于制造电池片,被广泛应用于光伏电站、屋顶分布式光伏发电等;半导体领域晶体生长设备的下游应用行业为硅片/碳化硅材料市场,主要用于制造芯片,应用于通信、消费电子、汽车、工业等领域。
半导体级硅片对晶体纯度要求极高,为11N(99.999999999%),缺陷率控制要求为μm/nm级,金属含量控制要求为痕量级(含量在百万分之一以下的组分),氧含量控制要求为ppma级(百万分比原子浓度),对于设备热场温度梯度设计、超导磁场磁力分布线设计、控制精度、运动精度等技术指标具有极为严苛的要求。与半导体级材料及设备相比,光伏级硅片制造及对上游设备技术要求存在较大差距,晶体纯度要求为6N(99.9999%),对于硅片缺陷率控制、设备设计及控制精度无特殊要求,设备构成相对简单,价格相对较低(约140万元/台),技术壁垒相对较低。

光伏级硅片的市场规模较大,2021年,全球光伏级硅片市场规模约为2,100亿元,远超半导体级硅片约126亿美元和碳化硅器件约17亿美元的市场规模,且国内半导体级硅片厂商、碳化硅衬底厂商产出规模占全球市场份额均不足10%,故国内光伏应用领域的晶体生长设备厂商销售规模较大(如晶盛机电、连城数控等)。
但是,伴随着5G、物联网、新能源等行业的迅速发展,具有更宽的禁带宽度、更高的击穿电场、热导率、电子饱和速率及抗辐射能力的碳化硅、氮化镓等为代表的第三代半导体材料进入快速发展阶段,市场前景广阔。
由于国内半导体硅片行业起步较晚,国内硅片市场份额不足10%,国内12英寸硅片占国内总产能比重约为20%,相对较低,而且其中70%左右依赖进口。近年来,国家相关部委相继出台《“十三五”先进制造技术领域科技创新专项规划》等行业政策,鼓励国内半导体级硅片及上游设备的国产化发展。与此同时,以美国为首的全球先进半导体国家开始对中国大陆扩大半导体制造能力实施技术限制,包括限制供应制造半导体的技术或设备。在此背景下,国内半导体级晶体生长设备市场国产化率亟需提升。目前,国内各硅片厂商加速布局8英寸及12英寸大硅片项目,拥有12英寸硅片生产能力的公司主要包括沪硅产业、TCL中环(中环股份)、立昂微、奕斯伟和中欣晶圆等。
目前国内12英寸晶体生长设备主要依赖于进口,海外设备供应商占比约70%,公司市场占有率约9.01%-15.63%,在国内厂商中处于领先地位。随着硅片市场不断发展、国产化率持续提升,公司技术不断发展,持续开拓下游客户,预计市场占有率将逐步提升。根据公司招股说明书数据,截至2025年,假设以预计市场空间的平均值(97.47亿元),按照公司半导体级单晶硅炉现有国内市场占有率(9.01%-15.63%)进行测算,公司半导体级单晶硅炉市场空间预计将超过9亿元。随着晶体生长设备国产化率逐步提升,公司半导体级晶体生长设备业务市场空间较大,未来可实现快速发展。


国内碳化硅衬底制备水平及应用领域处于初期阶段,因此与国外龙头企业相比,国内厂商技术水平存在差距。但随着国内下游行业的快速发展,市场规模持续扩大,衬底需求量将会有较大提升。目前国内碳化硅厂商已积极投入新增产能建设,根据晶升股份招股说明书数据,国内碳化硅衬底现有产能约为25.8万片/年~40万片/年,按照国内碳化硅厂商已规划新增产能情况,未来2-5年,国内碳化硅衬底产能有望达到400万片/年~420万片/年,预计较现有产能实现约10倍以上的新增产能增长。

根据晶升股份招股说明书数据,国内碳化硅厂商主要向公司及北方华创采购碳化硅晶体生长设备,根据国内主要碳化硅厂商公开披露的现有产能、晶体生长设备主要供应商信息、公司主要客户设备数量、已供应设备数量等信息进行测算,预计北方华创占国内碳化硅厂商采购份额的比重为50%以上;公司产品市场占有率约为27.47%-29.01%。未来在公司技术水平持续进步,设备国产化率提升的驱动下,公司市场占有率有望持续扩大。

公司半导体级单晶硅炉完整覆盖主流12英寸、8英寸轻掺、重掺硅片制备。生长晶体制备硅片可实现28nm以上CIS/BSI图像传感器芯片、通用处理器芯片、存储芯片,以及90nm以上指纹识别、电源管理、信号管理、液晶驱动芯片等半导体器件制造,28nm以上制程工艺已实现批量化生产,能够满足不同技术规格半导体级硅片的生长及制造要求。

公司碳化硅单晶炉完整覆盖主流导电型/半绝缘型碳化硅晶体生长及衬底制备。公司碳化硅单晶炉包含PVT感应加热/电阻加热单晶炉、TSSG单晶炉等类别产品,下游应用完整覆盖主流导电型/半绝缘型碳化硅晶体生长及衬底制备。应用半导体器件主要为碳化硅二极管、碳化硅MOSFET等功率器件,碳化硅二极管已实现量产应用,MOSFET处于验证阶段,下游量产应用进度国内领先。

参考资料:
20231108-国信证券-晶升股份-前三季度归母净利润同比增长近127%,品类扩展打开多元成长空间
投资顾问:黄波(登记编号:A0740620120007),本报告中的信息或意见不构成交易品种的买卖指令或买卖出价,投资者应自主进行投资决策,据此做出的任何投资决策与本公司或作者无关,自行承担风险,本公司和作者不因此承担任何法律责任。
免责声明:以上内容仅供参考学习使用,不作为投资建议,此操作风险自担。投资有风险、入市需谨慎。
推荐阅读
相关股票
相关板块
相关资讯
扫码下载
九方智投app
扫码关注
九方智投公众号
头条热搜
涨幅排行榜
暂无评论
赶快抢个沙发吧