世卫组织:阿斯巴甜或致癌!消费者谈糖色变
6月29日讯甜味剂行业再起波澜。
据媒体援引消息人士报道,世界卫生组织下属的国际癌症机构(IARC)计划下月公布一项规定,将阿斯巴甜列为可能的致癌物。IARC将于7月14日公布这项决定。
IARC一般致癌性分为5种水平:1类(有确认致癌性)、2A类(很可能有致癌性)、2B类(有可能致癌)、3类(尚不能确定是否致癌)、4类(基本无致癌作用)。
本次IARC将把阿斯巴甜列为“2B类”,即有可能对人体有致癌性。
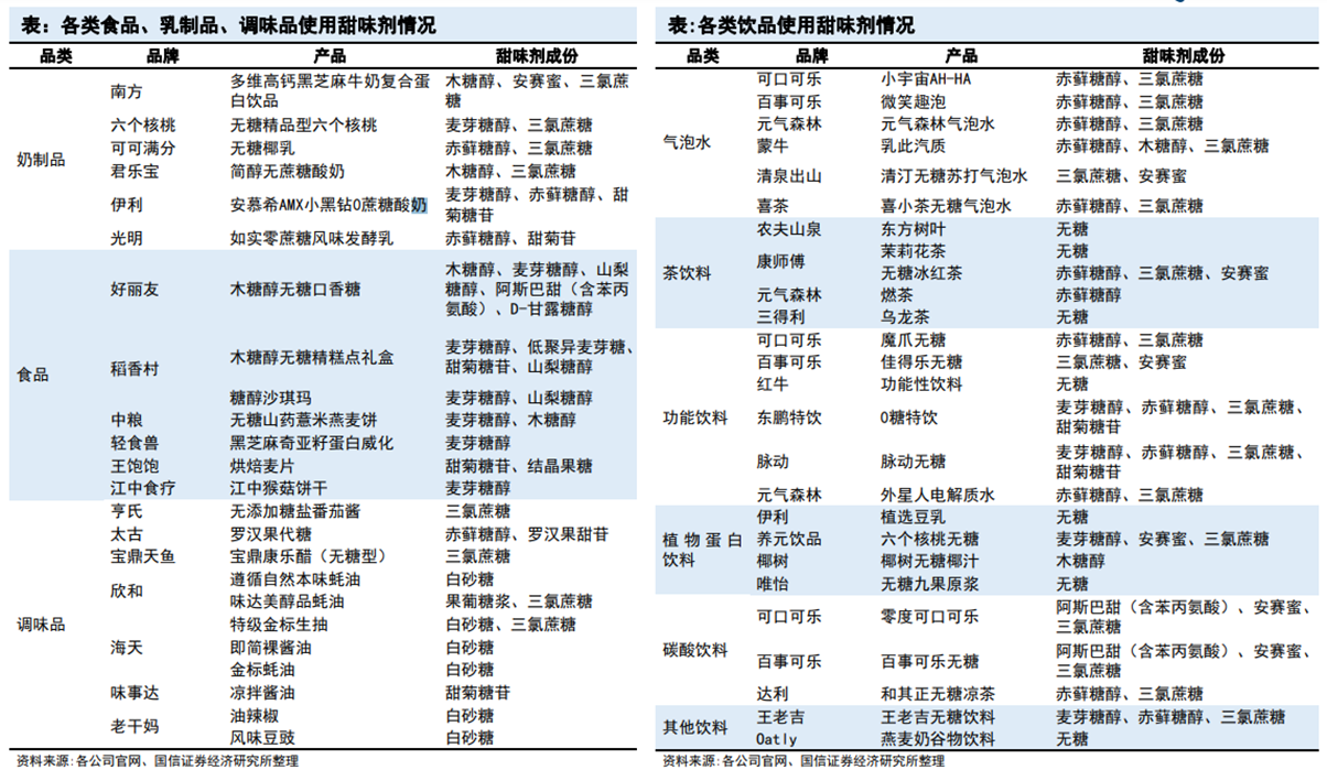
近年来兴起的无糖饮料、无糖茶饮、无糖酸奶等产品中,实际上都含有甜味剂,例如,健怡可口可乐和零度可口可乐中都含有本次涉嫌致癌的阿斯巴甜,百事无糖可乐PepsiMax中使用的是三氯蔗糖,元气森林气泡水中则含有赤藓糖醇、三氯蔗糖。
甜味剂可分为人工甜味剂与天然甜味剂。天然甜味剂更为健康,人工甜味剂成本低廉,甜度较高。

数据显示,主要人工甜味剂如阿斯巴甜、安赛蜜的甜度是蔗糖的200倍;三氯蔗糖的甜度是蔗糖的600倍;钮甜的甜度是蔗糖的13000倍;糖精的甜度是蔗糖的200至700倍。
而天然甜味剂中,通过植物萃取得到的甜味剂甜度多为蔗糖的200倍或更高,通过生物发酵法得到的糖醇类或稀有糖类甜味剂,甜度倍数低于蔗糖。

券商指出,国内减糖代糖产品中,人工合成甜味剂的使用范围较天然甜味剂更广。2011-2022年国内减糖代糖产品上市新品共计175项,其中人工合成甜味剂占较大比例。
而从具体产品应用趋势来看,人工合成甜味剂中,近年来阿斯巴甜和安赛蜜在新品中的使用明显下降,三氯蔗糖用量显著提升;天然甜味剂方面,甜菊糖苷和赤藓糖醇需求高速增长,近10年中使用这两种甜味剂的新品数量增长四倍以上。
如今,多数商家已逐渐从使用单一甜味剂向“天然+人工”的复配甜味剂转变,其中人工高倍甜味剂使用以三氯蔗糖、安赛蜜为主,天然高倍甜味剂主要为甜菊糖苷和罗汉果甜苷,糖醇类主要为赤藓糖醇。

阿斯巴甜“出局”后还有哪些甜味剂选择?
阿斯巴甜或将被列为致癌物之后,我国消费者还有哪些选择?
我国《食品安全国家标准食品添加剂使用标准(GB2760-2014)》中,除了阿斯巴甜之外,还有这些甜味剂已获得审批:
人工合成甜味剂:糖精、甜蜜素、爱德万甜(阿斯巴甜衍生产品)、安赛蜜、三氯蔗糖、纽甜、阿力甜;
天然甜味剂:甜菊糖苷、罗汉果甜苷、甘草酸盐、索马甜;
糖醇类甜味剂:赤藓糖醇、甘露糖醇、麦芽糖醇、木糖醇、乳糖醇、山梨糖醇、异麦芽酮糖。
目前,在国内三氯蔗糖、赤藓糖醇关注度及发展度较高,而“下一代代糖新星”阿洛酮糖或即将获批。
1.三氯蔗糖
人工甜味剂中,三氯蔗糖无毒低热量,发展趋势良好。
目前全球人工甜味剂已发展至六代,其中第五代三氯蔗糖安全性强,无毒理方面争议;甜度高,是蔗糖的600倍;具有甜味纯正、热量低等优点。此外,我国三氯蔗糖出口量大幅增长,国外需求旺盛。
2.赤藓糖醇
根据中国食品报网数据,2016-2020年,我国赤藓糖醇消费量从2500吨迅速增长到4.1万吨,年均复合增长率达101%。受需求高速增长影响,我国企业加快赤藓糖醇产能扩张,已有多家企业展开布局。
3.阿洛酮糖
阿洛酮糖被看作“新一代代糖新星”,是一种新型天然功能性稀有糖。其具备多重优势,包括:
(1)口感纯正,口味接近蔗糖;(2)热量极低,几乎不含卡路里;(3)不存在赤藓糖醇这类糖醇类产品的耐受性问题;(4)对促进消化、控制体重、抑制血糖均能起到一定作用;(5)可产生美拉德反应,在厨房、烘焙类市场具有更大应用空间。
目前,阿洛酮糖处于产业化前期,产销量较低,已可以在美国、日本、韩国、加拿大、澳大利亚及新西兰等14个国家可合法使用。
在我国,增设阿洛酮糖进入食品添加剂名录的申请也已于2021年8月得到我国卫健委受理,暂未完成作为食品添加剂的审批工作。但今年5月国家卫健委公告,D-阿洛酮糖-3-差向异构酶被列入食品工业用酶制剂新品种,标志着阿洛酮糖向正式获批迈进一大步。
华创证券预计,阿洛酮糖在我国作为甜味剂使用有望于2023年下半年到2024年上半年获批,一旦通过,阿洛酮糖有望在我国实现大规模推广应用。
据《科创板日报》不完全统计,A股中已有甜味剂相关布局的公司有:

(来源:财联社)
免责声明:本页所载内容来旨在分享更多信息,不代表九方智投观点,不构成投资建议。据此操作风险自担。投资有风险、入市需谨慎。
相关股票
相关板块
相关资讯
扫码下载
九方智投app
扫码关注
九方智投公众号
头条热搜
涨幅排行榜
暂无评论
赶快抢个沙发吧